LoRaWAN之终端硬件设计
终端硬件电路由以下几部分组成:
1、单片机最小系统;
2、LoRa射频芯片;
3、射频电路;
单片机通过 SPI 连接LoRa射频芯片。
一、LoRa射频芯片对比
| 型号 | 频率范围 | 扩频因子 | 带宽 | 最大功率 | 灵敏度范围 |
|---|---|---|---|---|---|
| SX1276 | 137~1020M | 6~12 | 7.8~500k | 20dBm | -111~-148dBm |
| SX1277 | 137~1020M | 6~9 | 7.8~500k | 20dBm | -111~-139dBm |
| SX1278 | 137~525 | 6~12 | 7.8~500k | 20dBm | -111~-148dBm |
| SX1279 | 137~960M | 6~12 | 7.8~500k | 20dBm | -111~-148dBm |
| SX1262 | 150~960M | 6~12 | 7.8~500k | 22dBm | -117~-148dBm |
| SX1268 | 410~810M | 6~12 | 7.8~500k | 22dBm | -117~-148dBm |
在国内的常用SX1278和SX1268,国外常用SX1276和SX1262。频率越宽芯片越贵。
二、常见设计方案
终端作为LoRaWAN系统中重要的一环,各个模块厂家在原厂的设计参考基础上推出了自己的模块。小伙们也可以根据自己的项目需求设计自己的终端模块,以下是我罗列的一些常见终端模块硬件方案以供参考,这些方案可以用在私有协议和公有LoRaWAN协议。
1、STM32 + SX127x 方案
目前很多项目都是使用的此种方案。
优势:
1、STM32代码很好找,官方有现成的终端源码,只需要移植到自己想用的单片机上。
2、SX127x的射频电路可以参考SX127x硬件电路参考,打板后调试工作量少。
劣势:
1、此方案可以认为是上一代方案,SX126x目的就是取代SX127x。
2、SX127x的发射功率低于SX126x,SX127x发射电流和接收电流都高于SX126x。
设计注意事项:
1、单片机可根据实际项目需求来定,个人比较推荐STM32L051,L系列属于低功耗系列,在低功耗上面有着一定优势,价格和货源都比较稳定,如果要做在线升级或者很多操作逻辑可以升级为STM32L071,最终都以需求来选择单片机型号。
2、信号收发使用同一根天线,因此需要一个射频开关来选择天线连接发射部分还是接收部分,SX127x/SX126x自带有控制口,可以控制射频开关的切换。个人还是比较建议射频开关使用单片机IO口来控制,这样可以省一个三极管的同时,功耗还会更低,正常情况在2uA左右。
3、射频电路的元件选择可以参考官方硬件电路,电容电感以村田为主,电容换成台产的一些品牌影响也不大,电感建议使用村田绕线电感。有条件的情况下,最终成品还是拿失网调一下。正常情况下端口输出最高功率在18~19dBm之间(单片机程序要开成20dBm),有射频高手可以调到19点几。
4、建议使用4层板,抗干扰要好的多(亲测),同时阻抗线也可以走的更细。有条件的可以加屏蔽罩,淘宝上买一个成品的屏蔽罩(最好带定位脚,方便生产),也就一块左右,材质可以选马口铁(久了会生锈)和洋白铜。
5、SX127x的32M晶体部分可以设计成无源和有源通用的电路,防止在一些特殊场合上会用到TCXO,有源供电也可以用单片机GPIO口供电,不用的时候关掉,降低功耗。
6、LoRa芯片自带GPIO口要和单片机连上,这些口可以用于检测发射和接收,看了代码会更加明白。
2、STM32 + SX126x 方案
此方案和方案1相同,不同处在于:
1、SX126x的发射功率更大,正常情况下端口输出最高功率在21.几dBm(单片机程序要开成最大),发射电流和接收电流都低于SX127x
2、SX126x比SX127x的芯片要贵,可以根据自己需要来做选择。
3、ASR6501 单芯片方案
ASR6501是翱捷科技研发的一款LoRa SoC,ASR6501包含了一片ARM M0+内核单片机和一片SX1262。
优势:
1、体积小,可以做小封装产品;
2、原生支持LinkWAN(阿里的lora协议);
3、成本比STM32+SX1262更低;
劣势:
1、开源代码底层是封闭的,很多代码看不到;
2、代码版本众多,还有一些bug,FAE比较忙;
3、用的是赛普拉斯单片机,资料少,烧写器贵(评估板上有一个,可以直接用),不适合新手;
4、单片机和SX1262相连的SPI,居然需要外部链接(看下图);

设计注意事项:
1、代码版本众多,一定要用最新的版的代码。
2、低功耗调试的时候,要注意他有两种模式,最低功耗可以到2~3uA。
3、433M和470M可以共用一个电路,868M和915M要参考官方设的硬件设计。
4、PCB的设计注意事项可以参考方案1。
4、ASR6505 单芯片方案
ASR6505是翱捷科技研发的一款LoRa SoC,ASR6505包含了一片STM8L 单片机和一片SX1262。
优势:
1、资料丰富,上手快,适合新手;
2、成本最低,最小系统可以做到30元以内(有量);
3、非常适合做私有协议;
劣势:
1、STM8L的片内资源较少,不适合搞一些大型应用,LoRaWAN都要悠着点搞;
2、单芯片体积有点大,还预留了一堆LCD的通信控制引脚。
设计注意事项:
1、可以自己把官方的SX1262驱动移植上去。
2、433M和470M可以共用一个电路,868M和915M要参考官方设的硬件设计,和ASR6501相通。
3、PCB的设计注意事项可以参考方案1。
5、STM32 + ASR6500S
此方案我还没验证完,验证完后更新。ASR6500S是把SX1262及外围射频电路全部封装在芯片内部,用户只需要接SPI,GPIO和天线,都不需要射频调试。
三、射频参考电路
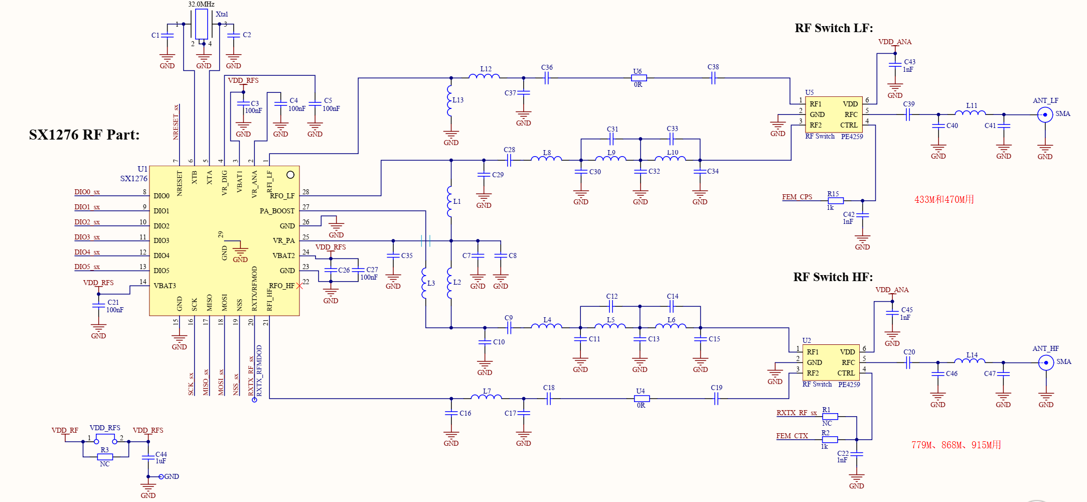
下图使用的是SX1276及外围射频电路,使用SX1278只用看433M和470M用的电路部分。

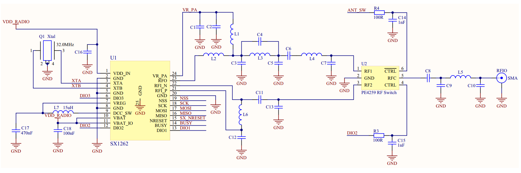
下图使用的是SX1262及外围射频电路,适用于779M,868M,915M

下图使用的是SX1268及外围射频电路,适用于433M,470M

四、注意事项
1、如果用量特别大的话,可以自主设计,如果量不大的话,研发人力物力成本加上生产折损成本会比购买成本高,建议外购,多买几个厂家的产品做些对比测试,土豪公司随意,想技术掌握在自己手里的公司,就当我没说过这句话,哈哈!
2、终端是电池供电的情况,一定要考虑电池的最大供电电流,LoRa在发射的时候你要按120mA去计算。
3、天线一定要多加考虑,一些烂天线可能让你怀疑人生。
今天更新到这了,有什么疑问可以联系我,只要我能帮上忙的,我都会干,就算是打架!我也去(只限本地)。
下期:LoRaWAN之网关硬件设计(预计清明节更新,网关东西有点多,让我多想想)。
个人联系方式:
个人微信:一五零零八四六四六零三
个人QQ:214330271
群QQ:463280366(资料都在里面)
最后
以上就是飘逸电话最近收集整理的关于LoRaWAN之终端硬件设计LoRaWAN之终端硬件设计的全部内容,更多相关LoRaWAN之终端硬件设计LoRaWAN之终端硬件设计内容请搜索靠谱客的其他文章。
发表评论 取消回复