随着2020年阿里云IoT物联网平台推出企业实例,华为云、腾讯云先后跟进实例售卖模式,让中小物联网企业有了更多的选择。
我们假设某物联网小企业共有5万设备,评估业务情况同时在线设备1万台,设备端上下行消息TPS峰值100条/秒,同样数据从IoT物联网实例流转到业务系统的TPS峰值也是100条/秒。以此评估阿里云、华为云、腾讯云实例的选购差异,仅供参考。
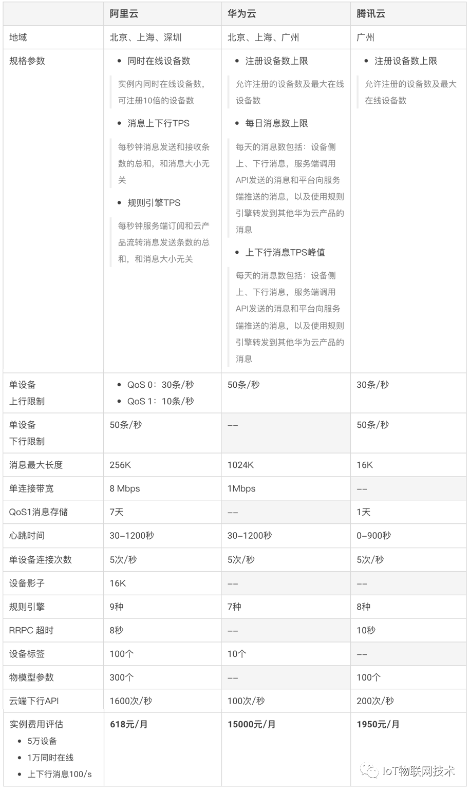
IoT 实例对比详细

IoT 实例对比点评
我们抽象来看,物联网场景业务至少涉及三个系统的交互:海量终端设备,IoT物联网实例,企业业务系统。

从地域上看阿里云和华为云都有3个地域可选,我们知道云厂商每部署一个地域至少亿级投入,在没有客户规模的情况下是不会轻易新增服务区的。因此,腾讯云在可用地域上略逊一筹。
从实例规格参数上看阿里云最为详细,不仅区分了在线设备量和注册设备量指标,还约束了设备与IoT实例之间的消息并发,以及IoT实例和业务系统之间的消息流出并发指标。华为云缺少云上数据流转的限制参数,腾讯云只理解到了依据设备注册规模计费,缺乏对物联网业务全面认知,忽略了在线规模,消息并发对实例成本的影响。
最后,回到前文的案例,总体评估下来阿里云计费指标最详细,成本最低,是我们的最优选择。华为云费用最高,适合不在意成本的企业。
三大 IoT云平台购买页面



最后,赠送16元优惠券,加入国内最大IoT物联网开发者社区,获取1000+行业资料。

往期推荐
☞ 中国云计算第一股关停 IoT云服务
☞ 2022年IoT平台趋势:私有化部署
☞ 国内MCU行业发展研究报告
☞ 2021年4G通信模组企业排行
☞ 艾瑞 2021中国 IoT物联网平台研究
☞ 云厂商的[IoT物联网平台]不香了吗?





最后
以上就是健康乌龟最近收集整理的关于国内三大云平台,IoT物联网实例选购指南的全部内容,更多相关国内三大云平台内容请搜索靠谱客的其他文章。
发表评论 取消回复