什么是射频电路?
射频简称RF,射频就是射频电流,它是一种高频交流变化电磁波的简称。每秒变化小于1000次的交流电称为低频电流,大于1000次的称为高频电流,而射频就是这样一种高频电流。
射频电路指处理信号的电磁波长与电路或器件尺寸处于同一数量级的电路。此时由于器件尺寸和导线尺寸的关系,电路需要用分布参数的相关理论来处理,这类电路都可以认为是射频电路,对其频率没有严格要求,如长距离传输的交流输电线(50或60Hz)有时也要用RF的相关理论来处理。
射频电路的原理及发展
射频电路最主要的应用领域就是无线通信,图1.1为一个典型的无线通信系统的框图,下面以这个系统为例分析射频电路在整个无线通信系统中的作用。

图1.1 典型射频系统方框图
这是一个无线通信收发机(tranceiver)的系统模型,它包含了发射机电路、接收机电路以及通信天线。这个收发机可以应用于个人通信和无线局域网络中。在这个系统中,数字处理部分主要是对数字信号进行处理,包括采样、压缩、编码等;然后通过A/D转换器转换器变成模拟形式进入模拟信号电路单元。
模拟信号电路分为两部分:发射部分和接收部分。
发射部分的主要作用是:数- 模转换输出的低频模拟信号与本地振荡器提供的高频载波经过混频器上变频成射频调制信号,射频信号经过天线辐射到空间中去。接收部分的主要作用是:空间辐射信号经过天线耦合到接收电路中去,接收到的微弱信号经过低噪声放大器被放大后与本地振荡信号经过混频器下变频为包含中频信号分量的信号。滤波器的作用就是将有用的中频信号滤出来后输入模-数转换器转换成数字信号,然后进入数字处理部分处理。
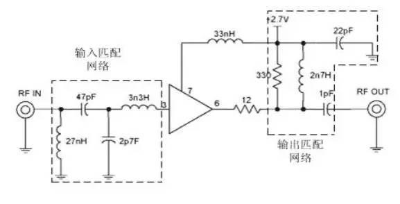
下面,将针对图1.1 方框图中的低噪声放大器(LNA)讨论一般射频电路的组成和特点。
图1.2以TriQuint公司的TGA4506-SM为例,给出了这个放大器的电路板图,注意到输入信号是通过一个经过匹配滤波网络输入放大模块。放大模块一般采用晶体管的共射极结构,其输入阻抗必须与位于低噪声放大器前面的滤波器的输出阻抗相匹配,从而保证最佳传输功率和最小反射系数,对于射频电路设计来说,这种匹配是必须的。此外,低噪声放大器的输出阻抗必须与其后端的混频器输入阻抗相匹配,同样能保证放大器输出的信号能完全、无反射的输入到混频器中去。这些匹配网络是由微带线组成,在有些时候也可能由独立的无源器件组成,但是它们在高频情况下的电特性与在低频的情况下完全不同。图上还可以看出微带线实际上是一定长度和宽度的敷铜带,与微带线连接的是片状电阻、电容和电感。

图1.2 TGA4506-SM电路版图

图1.3用于个人通信终端的低噪声放大器电路板图
在电子学理论中,电流流过导体,导体周围会形成磁场;交变电流通过导体,导体周围会形成交变的电磁场,称为电磁波。
在电磁波频率低于100khz时,电磁波会被地表吸收,不能形成有效的传输,但电磁波频率高于100khz时,电磁波可以在空气中传播,并经大气层外缘的电离层反射,形成远距离传输能力,我们把具有远距离传输能力的高频电磁波称为射频,英文缩写:RF。高频电路基本上是由无源元件、有源器件和无源网络组成的。高频电路中使用的元器件与低频电路中使用的元器件频率特性是不同的。高频电路中无源线性元件主要是电阻(器)、电容(器)和电感(器)。
在电子技术领域,射频电路的特性不同于普通的低频电路。主要原因是在高频条件下,电路的特性与低频条件下不同,因此需要利用射频电路理论去理解射频电路的工作原理。在高频条件下,杂散电容和杂散电感对电路的影响很大。杂散电感存在于导线连接以及组件本身存在的内部自感。杂散电容存在于电路的导体之间以及组件和地之间。在低频电路中,这些杂散参数对电路的性能影响很小,随着频率的增加,杂散参数的影响越来越大。在早期的VHF频段电视接收机中的高频头,以及通信接收机的前端电路中,杂散电容的影响都非常大以至于不再需要另外添加电容。
此外,在射频条件下电路存在趋肤效应。与直流不同的是,在直流条件下电流在整个导体中流动,而在高频条件下电流在导体表面流动。其结果是,高频的交流电阻要大于直流电阻。
在高频电路中的另一个问题是电磁辐射效应。随着频率的增加,当波长可与电路尺寸12比拟时,电路会变为一个辐射体。这时,在电路之间、电路和外部环境之间会产生各种耦合效应,因而引出许多干扰问题。这些问题在低频条件下往往是无关紧要的。
随着通信技术的发展,通信设备所用频率日益提高,射频(RF)和微波(MW)电路在通信系统中广泛应用,高频电路设计领域得到了工业界的特别关注,新型半导体器件更使得高速数字系统和高频模拟系统不断扩张。微波射频识别系统(RFID)的载波频率在915MHz和2450MHz频率范围内;全球定位系统(GPS)载波频率在1227.60MHz和1575.42MHz的频率范围内;个人通信系统中的射频电路工作在1.9GHz,并且可以集成于体积日益变小的个人通信终端上;在C波段卫星广播通信系统中包括4GHz的上行通信链路和6GHz的下行通信链路。通常这些电路的工作频率都在1GHz以上,并且随着通信技术的发展,这种趋势会继续下去。但是,处理这种频率很高的电路,不仅需要特别的设备和装置,而且需要直流和低频电路中没有用到的理论知识和实际经验。
射频电路的应用
RF(Radio Frequency)技术被广泛应用于多种领域,如:电视、广播、移动电话、雷达、自动识别系统等。专用词RFID(射频识别)即指应用射频识别信号对目标物进行识别。
RFID的应用包括:
● ETC(电子收费)
● 铁路机车车辆识别与跟踪
● 集装箱识别
● 贵重物品的识别、认证及跟踪
● 商业零售、医疗保健、后勤服务等的目标物管理
● 出入门禁管理
● 动物识别、跟踪
● 车辆自动锁死(防盗)
射频频段频段的主要应用领域有:
- 卫星通信与卫星电视广播
-
双边带广播系统(DBS-Direct Broadcast System)
-
C波段 :4/6GHz,下行4 GHz,上行6 GHz
-
Ku波段:12/15GHz,下行12GHz,上行15GHz
-
卫星间通信:36GHz
- 微波中继通信
-
干线微波:2.1GHz,8GHz,11GHz
-
支线微波:6GHz,8GHz,11GHz,36GH
-
农村多址(一点多址):1.5GHz,2.4GHz,2.6GHz
- 雷达、气象、测距、定位
-
雷达远程警戒:P, L, S,C
-
精确制导:X,,Ka
-
气象:1.7 GHz,0.1375GHz
-
汽车防撞、自动记费:36 GHz,60GHz
-
防盗:9.4 GHz
-
全球定位:1227.60MHz和1575.42MHz
-
射电天文:36GHz, 94GHz, 125GHz
-
计算机无线网:2.5 GHz, 5.8 GHz, 36GHz
最后
以上就是飘逸枕头最近收集整理的关于射频电路的原理及应用的全部内容,更多相关射频电路内容请搜索靠谱客的其他文章。
发表评论 取消回复