导言:最近在相机使用中遇到了点小麻烦,之前觉得没啥玩没在意,现在看来出来混迟早要还的,学习过程中查到的最全的工业相机问答,每个都是重点!
1:工业相机的丢帧的问题是由什么原因引起的?
丢帧表现:
(一)相机预览模式下,无法以满帧的速度传输图像
(二)触发拍照模式下,相机传输图像数量少于触发次数(触发频率应小于帧率)
(三)图像处理软件处理的图像数量小于预期
对应的丢帧可能原因:
(一)预览或触发模式下丢帧
①系统防火墙未关闭;杀毒软件拦截
②网络环境为非千兆网络(查看网口速度)
③网卡未开启巨帧
●如果以上均确认后依旧存在问题
①重新确定是否为相机丢帧
②检查相机参数设置(传输包大小/缓存大小等信息)
(二)图像处理软件问题
①软件处理速度 < 采集速度
②SDK 接口参数设置不合理
2:工业相机传输接口类型有哪些?
(一)Camera Link —— 高速传输接口,一般用于高分辨率相机或者线扫相机
(二)IEEE 1394 (FireWire)
(三)USB 3.0 / 2.0 —— 相比FireWire普遍,相比网口便捷,但是由于接口特性,不适用于较复杂的工业环境
(四)Ethernet (网口)—— 最常用的相机接口
3:视野大小和测量精度,如何来选择相机和工业镜头?
选择相机时:
(一)相机分类:面阵/线阵、黑白/彩色、板级、3D等
(二)根据精度,确定相机所需分辨率(单像素精度 = 视野宽度 / 相机分辨率宽度 )
(三)根据PC接口,确定相机传输接口
(四)根据检测速度,确定相机帧率
(五)根据拍照时产品运动速度,确定快门模式
(六)根据检测内容,确定黑白 / 彩色 / 红外
(七)其他一些参数:感光芯片类型 / 最小曝光时间(飞拍)/ 数字IO / 信噪比及动态范围等
(八)靶面大小:一般配合镜头选择,通常来讲,靶面越大成像质量越高
● l inch = 16mm
选择镜头时:
(一)镜头分类:普通镜头、远心镜头、微距镜头、变焦镜头、环视镜头、红外镜头等
(二)根据工作距离和视野宽度以及相机的横向分辨率和象元大小,确定镜头焦距
(三)根据相机分辨率,确定镜头所需分辨率
(四)根据景深确定镜头类型(远心/普通)
4:CCD 相机与CMOS 相机的区别在哪里?
成像过程
CCD 与CMOS 图像传感器光电转换的原理相同,他们最主要的差别在于信号的读出过程不同;由于CCD仅有一个(或少数几个)输出节点统一读出,其信号输出的一致性非常好;而CMOS 芯片中,每个像素都有各自的信号放大器,各自进行电荷-电压的转换,其信号输出的一致性较差。但是CCD 为了读出整幅图像信号,要求输出放大器的信号带宽较宽,而在CMOS 芯片中,每个像元中的放大器的带宽要求较低,大大降低了芯片的功耗,这就是CMOS芯片功耗比CCD 要低的主要原因。尽管降低了功耗,但是数以百万的放大器的不一致性却带来了更高的固定噪声,这又是CMOS 相对CCD 的固有劣势。
集成性
从制造工艺的角度看,CCD 中电路和器件是集成在半导体单晶材料商,工艺较复杂,世界上只有少数几家厂商能够生产CCD 晶元,如DALSA、SONY、松下等。CCD 仅能输出模拟电信号,需要后续的地址译码器、模拟转换器、图像信号处理器处理,并且还需要提供三组不同电压的电源同步时钟控制电路,集成度非常低。而CMOS是集成在被称作金属氧化物的版单体材料上,这种工艺与生产数以万计的计算机芯片和存储设备等半导体集成电路的工艺相同,因此声场CMOS 的成本相对CCD 低很多。同时CMOS 芯片能将图像信号放大器、信号读取电路、A/D 转换电路、图像信号处理器及控制器等集成到一块芯片上,只需一块芯片就可以实现相机的所有基本功能,集成度很高,芯片级相机概念就是从这产生的。随着CMOS 成像技术的不断发展,有越来越多的公司可以提供高品质的CMOS 成像芯片,包括:Micron、 CMOSIS、Cypress等。
速度
CCD 采用逐个光敏输出,只能按照规定的程序输出,速度较慢。CMOS 有多个电荷-电压转换器和行列开关控制,读出速度快很多,目前大部分500fps 以上的高速相机都是CMOS 相机。此外CMOS 的地址选通开关可以随机采样,实现子窗口输出,在仅输出子窗口图像时可以获得更高的速度。
噪声
CCD 技术发展较早,比较成熟,采用PN 结或二氧化硅(SiO2)隔离层隔离噪声,成像质量相对CMOS 光电传感器有一定优势。由于CMOS 图像传感器集成度高,各元件、电路之间距离很近,干扰比较严重,噪声对图像质量影响很大。近年,随着CMOS 电路消噪技术的不断发展,为生产高密度优质的CMOS 图像传感器提供了良好的条件。
5:工业相机都有哪些主要参数?
(一)分辨率
(二)快门模式
(三)速度(帧率/行频)
(四)传感器类型
(五)靶面/象元尺寸
(六)信噪比
(七)动态范围
(八)像元深度
(九)图像缓存
(十)光谱响应
(十一)光学接口
6:工业相机的分辨率是如何定义的?
分辨率是相机最基本的参数,由相机所采用的芯片分辨率决定,是芯片靶面排列的像元数量。通常面阵相机的分辨率用水平和垂直分辨率两个数字表示,如:1280(宽)x 960(高),前面的数字表示每行的像元数量,即共有1280个像元,后面的数字表示像元的行数,即960行,也就是最常见的130W相机。线阵相机的分辨率通常表示多少K,如1K(1024),2K(2048),4K(4096)等。在采集图像时,相机的分辨率对图像质量有很大的影响。在对同样大的视场(景物范围)成像时,分辨率越高,对细节的展示越明显。
7:工业相机的帧频和行频是什么意思?
相机的帧频/行频表示相机采集图像的频率,面阵相机通常用帧频表示,单位fps(Frame Per second),如30fps,表示相机在1 秒钟内最多能采集30 帧图像;线阵相机通常用行频表示,单位KHz,如12KHz 表示相机在1 秒钟内最多能采集12000 行图像数据。相机的帧频和行频首先受到芯片的帧频和行频的影响,芯片的设计最高速度则主要是由芯片所能承受的最高时钟决定。
8: 工业相机的噪声是什么意思?
工业相机的噪声是指成像过程中不希望被采集到的,实际成像目标外的信号。根据欧洲相机测试标准EMVA1288中,定义的相机中的噪声从总体上可分为两类:一类是由有效信号带来的符合泊松分布的统计涨落噪声,也叫散粒噪声(shot noise),这种噪声对任何相机都是相同的,不可避免,尤其确定的计算公式。(就是:噪声的平方= 信号的均值)。第二类是相机自身固有的与信号无关的噪声,它是由图像传感器读出电路、相机信号处理与放大电路等带来的噪声,每台相机的固有噪声都不一样。另外,对数字相机来说,对视频信号进行模拟转换时会产生量化噪声,量化位数越高,噪声越低。
9: 工业相机的信噪比什么意思?
相机的信噪比定义为图像中信号与噪声的比值(有效信号平均灰度值与噪声均方根的比值),代表了图像的质量,图像信噪比越高,图像质量越好。
10: 工业相机中动态范围是什么意思?
相机的动态范围表明相机探测光信号的范围,动态范围可用两种方法来界定,一种是光学动态范围,指饱和时最大光强与等价于噪声输出的光强的比值,由芯片的特性决定。另一种是电子动态范围,他指饱和电压和噪声电压之间的比值。对于固定相机其动态范围是一个定值,不随外界条件变化而变化。在线性响应去,相机的动态范围定义为饱和曝光量与噪声等效曝光量的比值:动态范围=光敏元的满阱容量/等效噪声信号动态范围可用倍数、dB 或Bit 等方式来表示。动态范围大,则相机对不同的光照强度有更强的适应能力。
11:工业相机里的像元深度是什么意思?
数字相机输出的数字信号,即像元灰度值,具有特殊的比特位数,称为像元深度。对于黑白相机这个值的方位通常是8-16bit。像元深度定义了灰度由暗道亮的灰阶数。例如,对于8bit的相机0 代表全暗而255 代表全亮。介于0 和25 之间的数字代表一定的亮度指标。10bit 数据就有1024个灰阶而12bit有4096个灰阶。每一个应用我们都要仔细考虑是否需要非常细腻的灰度等级。从8bit上升到10bit 或者12bit 的确可以增强测量的精度,但是也同时降低了系统的速度,并且提高了系统集成的难度(线缆增加,尺寸变大),因此我们也要慎重选择。
12: 工业相机都有哪些镜头接口?
法兰距:安装法兰到入射镜头平行光的汇聚点(焦点/传感器平面)之间的距离; 1 in = 25.4mm
(一)C 口 :法兰距为17.526mm,安装螺纹为:直径1in,32牙/in
(二)CS 口:法兰距为12.526mm,安装螺纹为:直径1in,32牙/in
(三)F 口: 法兰距为46.5mm,槽 44/48mm
(四)U 口:法兰距为12mm, 安装螺纹为M42*1.0
(五)Mxx 口: Mxx * 0.75(如M58 * 0.75)
(六)使用一个 C/CS 5mm接圈,即可将CS口转成C口
13: 工业相机是怎么分类的?
(一)按照芯片结构分类:CCD 相机& CMOS 相机
(二)按照传感器结构分: 面阵相机 & 线阵相机 & 3D相机
(三)按照输出模式分类:模拟相机 & 数字相机
(四)彩色相机&黑白相机
14: 工业相机与普通数码相机的区别在哪里?
(一)工业相机的快门时间特别短,能清晰地抓拍快速运动的物体,而普通相机抓拍快速运动的物体非常模糊;
(二)工业相机的图像传感器是逐行扫描的,而普通相机的图像传感器是隔行扫描的,甚至是隔三行扫描;
(三)工业相机帧率远高于普通相机;工业相机每秒可以拍摄十幅到几百幅图片,而普通相机只能拍摄2-3 幅图像;
(四)工业相机输出的是裸数据,它的光谱范围也往往比较宽,比较适合进行高质量的图像处理算法,普遍应用于机器视觉系统中。而普通相机拍摄的图片,它的光谱范围只适合人眼视觉,并且经过了MPEG 压缩,图像质量也较差;
15: 如何选择线阵相机?
计算分辨率:幅宽除以最小检测精度得出每行需要的像素。
检测精度:幅宽除以像素得出实际检测精度。
扫描行数:每秒运动速度长度除以精度得出每秒扫描行数。
根据以上计算结果选择线阵相机举例如下:
如幅宽为1600 毫米、精度1 毫米、运动速度22000mm/s 相机:1600/1=1600 像素 最少2000像素,选定为2k 相机 1600/2048=0.8 实际精度22000mm/0.8mm=27.5KHz 应选定相机为2048 像素28kHz 相机
16: 线阵相机有哪些特点?
(一)线阵相机使用的线扫描传感器通常只有一行感光单元(少数彩色线阵使用三行感光单元的传感器)
(二)线阵相机每次只采集一行图像;
(三)线阵相机通过设定的图像高度,输出一张完整图像(由采集的每一行图像垂直拼接成完整图像)
(四)与传统的面阵相机相比,面阵扫描每次采集若干行的图像并以帧方式输出。
17:为什么要在机器视觉检测中使用线阵相机?
(一)线阵相机有更高的分辨率;线阵相机每行像素一般为1024,2048,4096,8012;而一般的面阵相机仅为640,768,1280,大于2048的面阵很少见。
(二)线阵相机的采集速度更快;不同型号的线阵相机采集速度从每秒5000 行-60000 行不等,用户可以选择没几行或者每十几行即构成一帧图像进行处理一次,因此可以达到很高的帧率。
(三)线阵相机可以不间断的连续采集和处理;线阵相机可以对直线运动的物体(直线导轨,滚筒上的纸张,织物,印刷品,传送带上的物体等)进行连续采集。
(四)线阵相机有更简单合理的构造。与面阵相机相比,线阵相机不会浪费分辨率采集到无用数据。
18:什么是智能工业相机?
智能工业相机并不是一台简单的相机,而是一种高度集成化的微小型机器视觉系统。它将图像的采集、处理与通信功能集成于单一相机内,从而提供了具有多功能、模块化、高可靠性、易于实现的机器视觉解决方案。智能工业相机一般由图像采集单元、图像处理单元、图像处理软件、网络通信装置等构成。由于应用了最新的DSP、FPGA 及大容量存储技术,其智能化程度不断提高,可满足多种机器视觉的应用需求。
19: CCD 芯片与CMOS 芯片的主要参数有哪些?
在机器视觉中主要采用的两类光电传感芯片分别为CCD 芯片和CMOS 芯片,CCD 是ChargeCoupled Device(电荷耦合器件)的缩写,CMOS 是Complementary Metal-Oxide-Semiconductor Transistor(互补金属氧化物半导体)的缩写。无论是CCD 还是CMOS,他们的作用都是通过光电效应将光信号转换成电信号(电压/电流),进行存储以获得图像。CCD 芯片与CMOS 芯片的主要参数有:
像元尺寸
像元尺寸指芯片像元阵列上每个像元的实际物理尺寸,通常的尺寸包括14um,10um,9um , 7um ,6.45um ,3.75um等。像元尺寸从某种程度上反映了芯片的对光的响应能力,像元尺寸越大,能够接收到的光子数量越多,在同样的光照条件和曝光时间内产生的电荷数量越多。对于弱光成像而言,像元尺寸是芯片灵敏度的一种表征。
灵敏度
灵敏度是芯片的重要参数之一,它具有两种物理意义。一种指光器件的光电转换能力,与响应率的意义相同。即芯片的灵敏度指在一定光谱范围内,单位曝光量的输出信号电压(电流),单位可以为纳安/勒克斯nA/Lux、伏/瓦(V/W)、伏/勒克斯(V/Lux)、伏/流明(V/lm)。另一种是指器件所能传感的对地辐射功率(或照度),与探测率的意义相同,。单位可用瓦(W)或勒克斯(Lux)表示。
坏点数
由于受到制造工艺的限制,对于有几百万像素点的传感器而言,所有的像元都是好的情况几乎不太可能,坏点数是指芯片中坏点(不能有效成像的像元或相应不一致性大于参数允许范围的像元)的数量,换点数是衡量芯片质量的重要参数。
光谱响应
光谱响应是指芯片对于不同光波长光线的响应能力,通常用光谱响应曲线给出。
20:线阵相机与面阵相机的区别在哪里?
线阵CCD 工业相机主要应用于工业、医疗、科研与安全领域的图象处理。在机器视觉领域中,线阵工业相机是一类特殊的视觉机器。与面阵工业相机相比,它的传感器只有一行感光元素,因此使高扫描频率和高分辨率成为可能。线阵工业相机的典型应用领域是检测连续的材料,例如金属、塑料、纸和纤维等。被检测的物体通常匀速运动 , 利用一台或多台工业相机对其逐行连续扫描 , 以达到对其整个表面均匀检测。可以对其图像逐行进行处理 , 或者对由多行组成的面阵图像进行处理。另外线阵工业相机非常适合测量场合,这要归功于传感器的高分辨率 , 它可以准确测量到微米。
对于面阵CCD 来说,应用面较广,如面积、形状、尺寸、位置,甚至温度等的测量。面阵CCD 的优点是可以获取二维图像信息,测量图像直观。缺点是像元总数多,而每行的像元数一般较线阵少,帧幅率受到限制,而线阵CCD的优点是一维像元数可以做得很多,而总像元数角较面阵CCD 工业相机少,而且像元尺寸比较灵活,帧幅数高,特别适用于一维动态目标的测量。
21:线阵相机是如何定义的?
线阵工业相机,机顾名思义是呈“线”状的。虽然也是二维图像,但极长,几K 的长度,而宽度却只有几个像素的而已。一般上只在两种情况下使用这种相机:
(一)被测视野为细长的带状,多用于滚筒上检测的问题。
(二)需要极大的视野或极高的精度。
22:选择工业相机的一般步骤是什么?
(一)首先需要知道系统精度要求和工业相机分辨率;
(二)需要知道系统速度要求与工业相机成像速度;
(三)需要将工业相机与图像采集卡一并考虑,因为这涉及到两者的匹配;
(四)价格的比较。
23:如何用机器视觉系统要求的精度来计算出需要选用相机的分辨率(像素)?
知道实际检测精度来反推该选用多大像素的工业相机可以通过公式来计算得出:X 方向系统精度(X 方向像素值)=视野范围(X 方向)/CCD 芯片像素数量( X 方向);Y 方向系统精度(Y 方向像素值)=视野范围(Y方向)/CCD芯片像素数量( Y 方向)来获得。当然理论像素值的得出,要由系统精度及亚像素方法综合考虑;
24:如何根据实际要求的检测速度来推导出该选用什么速度的工业相机?
系统单次运行速度=系统成像(包括传输)速度+系统检测速度,虽然系统成像(包括传输)速度可以根据工业相机异步触发功能、快门速度等进行理论计算,最好的方法还是通过软件进行实际测试;
25:工业相机需要与图像采集卡匹配哪些才能正常使用?
工业相机需要与图像采集卡匹配好才能正常使用,一般需要匹配以下几个:
(一)视频信号的匹配,对于黑白模拟信号相机来说有两种格式,CCIR和RS170(EIA),通常采集卡都同时支持这两种工业相机;
(二)分辨率的匹配,每款板卡都只支持某一分辨率范围内的相机;
(三)特殊功能的匹配,如要是用相机的特殊功能,先确定所用板卡是否支持此功能,比如,要多部相机同时拍照,这个采集卡就必须支持多通道,如果相机是逐行扫描的,那么采集卡就必须支持逐行扫描;
(四)接口的匹配,确定相机与板卡的接口是否相匹配。如CameraLink、Firewire1394 等。
26:USB 接口的工业相机与1394 接口工业相机的区别在哪里?
USB 相机与1394 相机从接口方面来说影响到我们选择的因素主要有以下几点:
(一)协议规范:1394 设备相关工业规范协议有50 多种,涉及到从摄像机、工业相机、等设备。各厂家的1394 工业相机大都遵循DCAM 工业规范。而USB 工业相机的接口是近期从商业PC 应用中发展起来的商业规范。
(二)供电方式:1394 工业相机操作电压为8 到30VDC,USB 工业相机工作电压是5VDC。从供电范围角度看,1394接口符合工业领域单独设备的直流供电要求,比如12VDC 或24VDC;而USB 接口采用电子线路TTL 标准电压供电,一般做设备内部供电使用。
(三)操作系统配合:1394 接口工业相机在系统重新启动后能够保持原先的地址不变,而USB 接口工业相机每次启动后都需要系统重新分配地址的。
(四)数据传输:1394 接口在处理多台工业相机的数据传输时,有着先天的优势。从发展背景来看,USB 接口是承接RS232 接口的新一代高速数据传输接口,而1394 接口的工业相机是作为替代SCSI 和PCI 总线的而设计的。
27:智能工业相机与一般工业相机区别在哪里?
智能相机与工业相机区别,简言之:智能相机是一种高度集成化的微小型机器视觉系统;而工业相机是机器视觉系统的组成部分之一。
28:智能工业相机中图像采集单元的主要功能是什么?
在智能相机中,图像采集单元相当于普通意义上的CCD/CMOS 相机和图像采集卡。它将光学图像转换为模拟/数字图像,并输出至图像处理单元。
29:智能工业相机中图像处理单元起什么作用?
在智能工业相机中,图像处理单元类似于图像采集、处理卡。它可对图像采集单元的图像数据进行实时的存储,并在图像处理软件的支持下进行图像处理。
30:智能工业相机中图像处理软件的主要作用是什么?
图像处理软件主要在图像处理单元硬件环境的支持下,完成图像处理功能。如几何边缘的提取、Blob、灰度直方图、OCV/OVR、简单的定位和搜索等。在智能相机中,以上算法都封装成固定的模块,用户可直接应用而无需编程。
31:智能工业相机中网络通信装置起什么作用?
网络通信装置是智能相机的重要组成部分,主要完成控制信息、图像数据的通信任务。智能相机一般均内置以太网通信装置,并支持多种标准网络和总线协议,从而使多台智能相机构成更大的机器视觉系统。
32:从那几个方面来比较工业相机的几种接口?
以下是工业相机几种接口的比较:

33:选择工业相机时应注意什么?
(一)根据应用的不同来决定是需要选用CCD 还是CMOS 相机CCD 工业相机主要应用在运动物体的图像提取,如贴片机,当然随着CMOS 技术的发展,许多贴片机也在选用CMOS 工业相机。用在视觉自动检查的方案或行业中一般用CCD 工业相机比较多。 CMOS 工业相机由成本低,功耗低也应用越来越广泛。
(二)分辨率的选择,首先考虑待观察或待测量物体的精度,根据精度选择分辨率。其次看工业相机的输出,若是体式观察或机器软件分析识别,分辨率高是有帮助的;若是VGA 输出或USB输出,在显示器上观察,则还依赖于显示器的分辨率,工业相机的分辨率再高,显示器分辨率不够,也是没有意义的;利用存储卡或拍照功能,工业相机的分辨率高也是有帮助的。
(三)与镜头的匹配,传感器芯片尺寸需要小于或等于镜头尺寸,C 或CS 安装座也要匹配(或者增加转接口);
(四)相机帧数选择,当被测物体有运动要求时,要选择帧数高的工业相机。但一般来说分辨率越高,帧数越低;
34:如何设置工业相机中的“自动增益控制”功能?
工业相机内有一个将来自 CCD 的信号放大到可以使用水准的视频放大器,其放大即增益,等效于有较高的灵敏度,然而在亮光照的环境下放大器将过载,使视频信号畸变。当开关在 ON 时,在低亮度条件下完全打开镜头光圈,自动增加增益以获得清晰的图像。开关在 OFF时,在低亮度下可获得自然而低噪声的图像。
35:如何来选购图像采集卡?
在选购及使用图像采集卡时,需要考虑的两个关键性的因素为:硬件的可靠性以及软件的支持。在其它条件都同等的情况下,一块复杂具有更多器件的卡会比器件较少的卡耗散更多的热量。好的设计会采用更多的ASIC(Application-specific integrated circuits)和可编程器件以减少电子器件的数量,而达到更高的功能。还可以选择具有更少的无用功能的卡以减少不必要的麻烦。过压保护是可靠性的一个重要指标。接近高压会在视频电缆产生很强的电涌,在视频输入端和I/O 口加过压保护电路可保护采集卡不会被工业环境电磁干扰会产生的高压击穿。选择采集卡的同时还必须考虑此视觉系统要选用的软件与采集卡是否兼容,是否使用方便,其软件是否要求付费等。
36:高速工业相机与一般工业相机相比有哪些优势?
(一)高速实时无压缩图像记录,实时显示,设定速度回显;
(二)系统采用直接将数据写入硬盘的记录方式,解决了传统内存记录方式记录时间短的问题,同时解决了传统采集系统传输速度受PCI 总线带宽限制的问题;
(三)保证100%不丢帧,解决了传统内存记录方式易丢帧、缺乏断电保护等问题;
(四)系统独立工作,几乎不占用计算机资源,可靠性高;
37:红外相机有哪些类别?
红外相机主要近红外相机、短波红外相机、高速红外相机、中波红外系列相机、基于DSP长波红外系列相机有下几类;
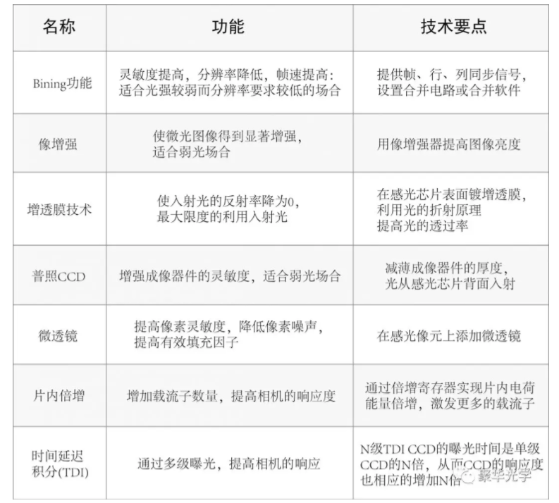
38:如何来提高工业相机的灵敏度?
工业相机的灵敏度是可以通过设置工业相机的以下功能来实现的:
![]()

39:工业相机的白平衡是什么?
白平衡(White Balance)是彩色相机中采用的技术,白平衡是对红、绿、蓝三个分量的平衡,以使相机能反映实际景物真实颜色。由于光敏元件在不同的光照条件下RGB 三个分量的输出是不平衡的,从而会差生图像在色彩上的失真,偏蓝或者偏红,因此需要白平衡来还原图像的色彩。通常相机完成白平衡可以分为自动和手动白平衡两种方式,此外还可以通过软件实现白平衡。
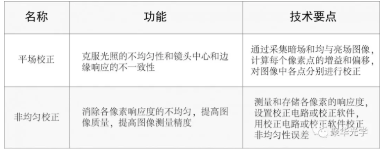
40:如何提高相机感光均匀性?
![]()

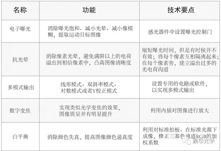
41:如何提高图像的信噪比?
信噪比SNR(Signal to NoiseRatio)反应相机成像的抗干扰能力,反应在画质上就是画面是否干净无噪点。以下技术可提高图像的信噪比使采集的图像更清晰干净。
42:如何提高工业相机的动态范围?
相机动态范围成像的目的就是要正确地表示真实世界中从太阳光直射到最暗的阴影这样大的范围亮度,以下技术可以提高相机动态范围。
![]()

43:如何通过调整工业相机来提高图像质量?
在机器视觉系统中,相机需要采集图像,有时候采集的图像质量一般,这就需要我们通过调整工业相机的一些功能参数来提高图像质量,以下技术可提高图像质量。

44:工业相机的机械快门与电子快门有什么区别?
机械快门:用弹簧或是电磁手段,控制几片叶片的开闭,或是两层帘幕像舞台“拉幕”一样左右或上下以一定宽度的缝隙“划过”成像像场窗口,让窗口获得指定时间长短的“见光机会”——这就使通常的机械快门概念。
电子快门:通过电路直接操作CCD/CMOS 控制快门曝光,被称为电子快门。利用了CCD/CMOS 不通电不工作的原理,在CCD 不通电的情况下,尽管窗口“大敞开”,但是并不能产生图像。如果在按下快门钮时,使用电子时间电路,使CCD/CMOS 只通电“一个指定的时间长短”,就也能获得像有快门“瞬间打开”一样的效果。
一般而言,机械快门的好处是不用电即可工作,缺点是高速和低速档比较会不准确。电子快门比纯机械快门更精确,性能更高(最短曝光时间可以更短等等),可靠性更高,寿命更长。
45:数字工业相机与模拟工业相机的区别是什么?
从概念上来讲,这两种相机只在输出信号上有区别,模拟工业相机输出的是模拟信号,数字工业相机输出的是数字信号。也就是说模拟工业相机的A/D 转换是在工业相机之外进行的,数字工业相机的A/D 转换是在工业相机内完成的。
46:如何来保养工业相机?
(一)尽量避免将摄像头直接指向阳光,以免损害摄像头的图像感应器件;
(二)避免将摄像头和油、蒸汽、水汽、湿气和灰尘等物质接触,避免和水直接接触;
(三)不要使用刺激的清洁剂或者有机溶剂擦拭摄像头;
(四)不要拉扯和扭转连接线;
(五)非必要情况下,自己不要随意拆卸摄像头,试图碰触其内部零件,这容易对摄像头造成损伤,认为损伤经销商是不保修的;
(六)仓储时,应当将摄像头存放到干净、干燥的地方。
47:什么是图像采集卡?
图像采集卡又称为图像卡,它将相机的图像视频信号,以帧为单位传送到计算机的内存和VGA帧存,供计算机处理,存储,显示和传输等使用。在机器视觉系统中,图像采集卡采集到的图像供处理器做出工件是否合格、运动物体的运动偏差量、缺陷所在位置等的处理。
48:图像采集卡都有哪些类别?
(一)根据输入信号可分为模拟图像采集卡和数字图像采集卡;
(二)根据采集信号颜色可分为黑白图像采集卡和彩色图像采集卡;
49:分辨率和像素的关系?
分辨率和像素是成正比的,像素越大,分辨率越高。像素越高,最大输出的影像分辨率也越高。
50:GenICam标准是什么?
GenICam标准的目的是为所有类型的相机提供一个统一的编程接口。该标准包含多个模块(module),按照主要功能分为如下部分:
(一)GenApi: 应用程序开发接口(API),使用描述文件(xml)对相机进行访问和控制
(二)SFNC:标准功能命名协议,为相机中的常用功能提供推荐命名,实现接口参数通用性
(三)GenTL: 描述传输层接口,该接口可设置相机、采集图像并将图像传输至用户接口
最后
以上就是强健滑板最近收集整理的关于工业相机基础知识五十问的全部内容,更多相关工业相机基础知识五十问内容请搜索靠谱客的其他文章。
发表评论 取消回复