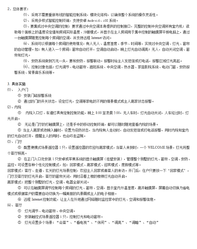
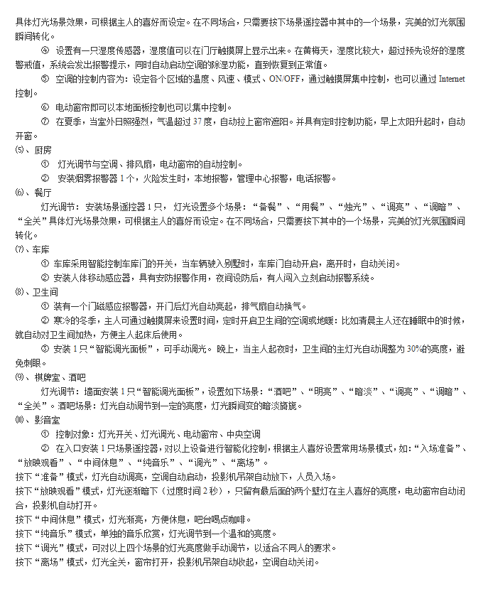
基于物联网技术的智能家居设计
智慧家居的定义与它的功能,设计一个你想象中最满意的智慧家居场景,列举其中传感器的功能和作用,要求远程手机可以监控,列举你所知道的物联网产品以及传感器相关的产品的品牌,回答设计这样的智能家居有何意义。







最后
以上就是花痴发卡最近收集整理的关于基于物联网技术的智能家居设计的全部内容,更多相关基于物联网技术内容请搜索靠谱客的其他文章。
本图文内容来源于网友提供,作为学习参考使用,或来自网络收集整理,版权属于原作者所有。
智慧家居的定义与它的功能,设计一个你想象中最满意的智慧家居场景,列举其中传感器的功能和作用,要求远程手机可以监控,列举你所知道的物联网产品以及传感器相关的产品的品牌,回答设计这样的智能家居有何意义。







以上就是花痴发卡最近收集整理的关于基于物联网技术的智能家居设计的全部内容,更多相关基于物联网技术内容请搜索靠谱客的其他文章。
发表评论 取消回复