在 Python 中,可以使用 if else 语句对条件进行判断,然后根据不同的结果执行不同的代码,这称为选择结构或者分支结构。
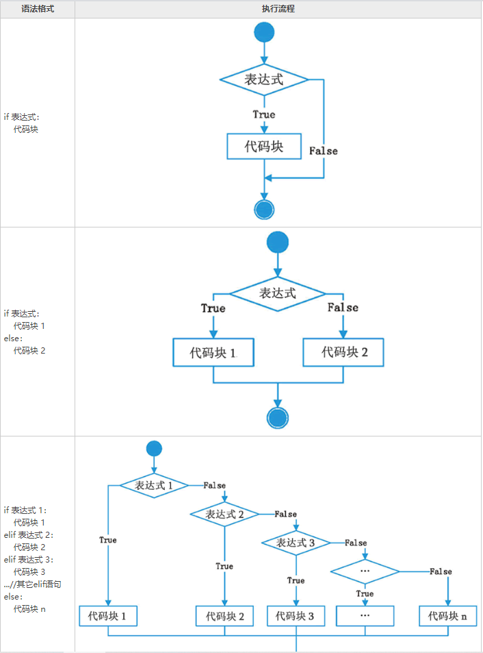
Python 中的 if else 语句可以细分为三种形式,分别是 if 语句、if else 语句和 if elif else 语句,它们的语法和执行流程如表所示。

以上三种形式中,第二种和第三种形式是相通的,如果第三种形式中的 elif 块不出现,就变成了第二种形式。另外,elif 和 else 都不能单独使用,必须和 if 一起出现,并且要正确配对。
对语法格式的说明:
“表达式”可以是一个单一的值或者变量,也可以是由运算符组成的复杂语句,形式不限,只要它能得到一个值就行。不管“表达式”的结果是什么类型,if else 都能判断它是否成立(真或者假)。
“代码块”由具由相同缩进量的若干条语句组成。
if、elif、else 语句的最后都有冒号:,不要忘记。
一旦某个表达式成立,Python 就会执行它后面对应的代码块;如果所有表达式都不成立,那就执行 else 后面的代码块;如果没有 else 部分,那就什么也不执行。
执行过程最简单的就是第一种形式——只有一个 if 部分。如果表达式成立(真),就执行后面的代码块;如果表达式不成立(假),就什么也不执行。
对于第二种形式,如果表达式成立,就执行 if 后面紧跟的代码块1;如果表达式不成立,就执行 else 后面紧跟的代码块2。
对于第三种形式,Python 会从上到下逐个判断表达式是否成立,一旦遇到某个成立的表达式,就执行后面紧跟的语句块;此时,剩下的代码就不再执行了,不管后面的表达式是否成立。如果所有的表达式都不成立,就执行 else 后面的代码块。
总起来说,不管有多少个分支,都只能执行一个分支,或者一个也不执行,不能同时执行多个分支。
age = int( input("请输入你的年龄:") )
if age < 18 :
print("你还未成年,建议在家人陪同下使用该软件!")
print("如果你已经得到了家长的同意,请忽略以上提示。")
#该语句不属于if的代码块
print("正在使用...")
运行结果1:
请输入你的年龄:16↙
你还未成年,建议在家人陪同下使用该软件!
如果你已经得到了家长的同意,请忽略以上提示。
正在使用中...
运行结果2:
请输入你的年龄:24↙
正在使用中...
从运行结果可以看出,如果输入的年龄小于 18,就执行 if 后面的语句块;如果输入的年龄大于等于 18,就不执行 if 后面的语句块。这里的语句块就是缩进四个空格的两个 print() 语句。
if else 如何判断表达式是否成立
1.上面说过,if 和 elif 后面的“表达式”的形式是很自由的,只要表达式有一个结果,不管这个结果是什么类型,Python 都能判断它是“真”还是“假”。
2.布尔类型(bool)只有两个值,分别是 True 和 False,Python 会把 True 当做“真”,把 False 当做“假”。
3.对于数字,Python 会把 0 和 0.0 当做“假”,把其它值当做“真”。
4.对于其它类型,当对象为空或者为 None 时,Python 会把它们当做“假”,其它情况当做真。比如,下面的表达式都是不成立的:
"" #空字符串
[ ] #空列表
( ) #空元组
{ } #空字典
None #空值
【实例】if elif 判断各种类型的表达式:
b = False
if b:
print('b是True')
else:
print('b是False')
n = 0
if n:
print('n不是零值')
else:
print('n是零值')
s = ""
if s:
print('s不是空字符串')
else:
print('s是空字符串')
l = []
if l:
print('l不是空列表')
else:
print('l是空列表')
d = {}
if d:
print('d不是空字典')
else:
print('d是空字典')
def func():
print("函数被调用")
if func():
print('func()返回值不是空')
else:
print('func()返回值为空')
运行结果:
b是False
n是零值
s是空字符串
l是空列表
d是空字典
函数被调用
func()返回值为空
说明:对于没有 return 语句的函数,返回值为空,也即 None。
最后
以上就是虚幻豌豆最近收集整理的关于Python if else条件语句你懂了吗?的全部内容,更多相关Python内容请搜索靠谱客的其他文章。
发表评论 取消回复