模块硬件layout注意事项
一、简介
BT401蓝牙模块,用户在画板的时候,有一些细节一定要注意好,最好不要想当然的随便。重点体现在如下地方:
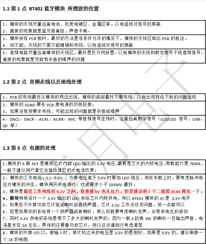
- BT401蓝牙模块,所摆放的位置
- 音频走线和地线的处理
- 电源的处理
- 模块的功耗说明
- 其他注意点


- 详细的说明



最后
以上就是顺利钻石最近收集整理的关于蓝牙模块BT401音频BLE串口数传的layout注意事项 模块硬件layout注意事项一、简介的全部内容,更多相关蓝牙模块BT401音频BLE串口数传的layout注意事项 内容请搜索靠谱客的其他文章。
本图文内容来源于网友提供,作为学习参考使用,或来自网络收集整理,版权属于原作者所有。
发表评论 取消回复