
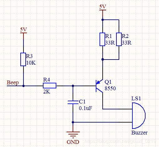
本电路模块,可直接连接到单片机的I/O进行使用,是一个通用的蜂鸣器驱动模块。
电路工作过程:
蜂鸣器分无源和有源两种,从电路上来看,这两种蜂鸣器在这都可以工作,区别是单片机程序不一样。
当网络节点Beep为高电平时,三极管Q1截止,蜂鸣器无电流,不响。
当网络节点Beep为低电平时,三极管Q1导通,蜂鸣器有电流,会响。
所以在Beep节点输入PWM脉冲时,蜂鸣器就会发出响声。工作过程很简单,再看看每个元件的作用:
电阻R3为上拉电阻,目的为了在Beep节点悬空时,三极管Q1的基极有一个稳定的高电平。
电阻R4为三极管Q1的基极电阻,限制基极电流。
电容C1为旁路电容,对刺耳的高频信号能起到旁路作用。
三极管Q1起开关管的作用,控制蜂鸣器。
电阻R1,R2是蜂鸣器的限流电阻,这是很常见的一种安装方法,主要起到两个作用:
一是这两个电阻并联一起,可以分流,使每个电阻上的的热量不会超过它的额定功耗,保证电阻寿命;
二是方便调试。在一个电阻功率都能满足的情况下,如果要增加蜂鸣器响度,只需再并联一个电阻就行,而不需要重新拆下原来的电阻,调试方便。同时在选取不到合适电阻时,也可以用并联方式来解决。
————————————————
版权声明:本文为CSDN博主「勾小小」的原创文章,遵循CC 4.0 BY-SA版权协议,转载请附上原文出处链接及本声明。
原文链接:https://blog.csdn.net/gouxf_0219/article/details/84789621
最后
以上就是平常钻石最近收集整理的关于蜂鸣器电路原理图的全部内容,更多相关蜂鸣器电路原理图内容请搜索靠谱客的其他文章。
本图文内容来源于网友提供,作为学习参考使用,或来自网络收集整理,版权属于原作者所有。
发表评论 取消回复