我是靠谱客的博主 阔达奇异果,这篇文章主要介绍什么叫显示动力学_模式化跑步运动对大脑血液动力学的影响,现在分享给大家,希望可以做个参考。

来源:Leads神经影像与电生理

fUS(功能性超声)技术是一种革新性的脑功能成像技术,能够实现在自由活动动物上的脑功能成像,并且具有相比fMRI更好的时空分辨率,今年以来利用fUS技术已有多篇高分论文发表,涉及行为学,药理学等多个领域。这篇论文最近发表于Nature Communication,在自由活动的大鼠上研究了模式化跑步运动对大脑各个区域血液动力学的影响,文章结合了行为学,在体场电位记录以及fUS技术,旨在揭示节律性运动中伴随的神经振荡引起血液动力学变化的神经血管耦合机制。

我们都知道,大脑中存在节律性波动的电信号,称为神经振荡(neuronal oscillations)。神经振荡支持相距较远的脑区之间的信息交流,具有非常重要的生理功能。已经知道在动物运动的时候,大脑中也存在明显的神经振荡,以6-10Hz的theta波为主,涉及的脑区有海马,内嗅皮层,海马下托,纹状体,丘脑等。Theta振荡有很多重要的功能,比如感觉运动的整合,情景信息的编码,海马皮层间的交流,位置细胞的编码,以及睡眠阶段的记忆固化。

通常,theta振荡当中会包含gamma振荡,在啮齿动物中,gamma振荡可分为低频(30-50Hz),中频(50-100Hz),高频(100-150Hz)三种类型。形成这三种gamma振荡的脑区不同,它们参与的大脑功能也不同。值得注意的是,在动物运动时,伴随着theta振荡,也存在全部的这三类gamma振荡,并在幅度,持续时间,发生脑区等方面与安静或睡眠期的gamma振荡相区别。

动物运动时,大脑各区域的血液动力学会出现什么样的变化,这些变化与各类神经振荡之间有什么样的关系,对于这样一个问题,传统的神经成像方法要么在探测深度及范围上有较大限制,要么因为检测过程中对动物活动的限制而造成很大困难,如fMRI。最新的脑功能成像技术fUS正好成为回答这一问题的合适工具,它既能够在自由活动的动物上进行记录,同时具有非常好的穿透性,以及很高的时间,空间分辨率。这篇文章正是结合了fUS和在体场电位记录,揭示了动物运动过程中神经血管耦合机制以及大脑血液动力学方面复杂而多样的变化。

dfcec035a5ca7e46a29c89ba793e7c84.png

图1. 实验设计图示。大鼠头部佩戴fUS探头和EEG记录电极,动物可在狭长走道自由移动,走道两端有给水位点,当动物移动到一端会给出几滴水作为奖励,经过一段时间训练,动物学会在走道两端间来回运动。

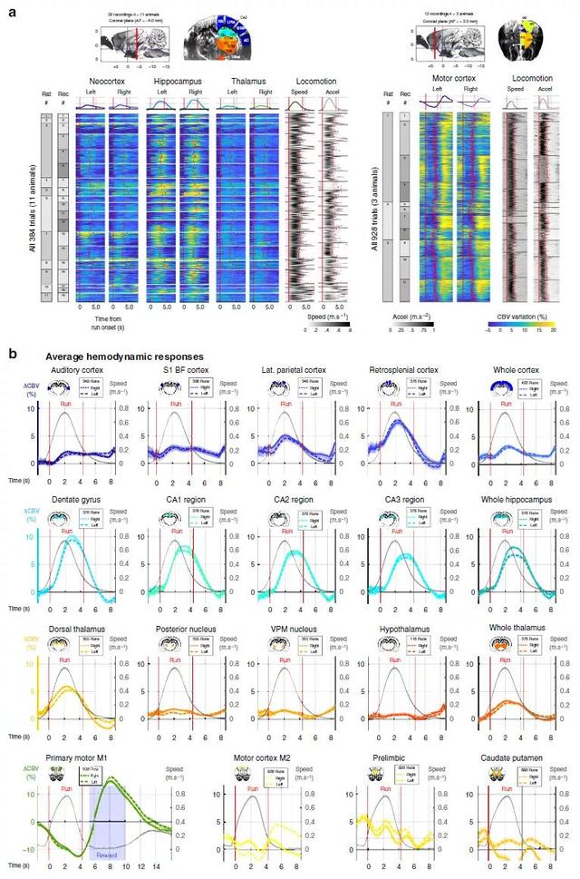
1,运动引起全脑范围血流信号响应

运动过程中大鼠很多脑区的脑血容量(CBV)有显著变化,海马及丘脑的CBV增加,而初级运动皮质的CBV减弱。

b41a332a4157adab390e182fbb260433.png

图2. a每一次trial过程中的不同脑区的fUS信号,第一个红点为运动开始,第二个红点为运动结束。b运动过程中各脑区fUS信号的平均值,两根红线间的为运动的时间段。

2,不同脑区在运动过程中的血液动力学响应存在先后次序

dbbb0c059055e31846986fc8a281cc8a.png

图3. 对各脑区fUS信号进行相关性分析,揭示出各脑区在运动过程中的血液动力学响应存在先后次序,最早出现于扣带皮层和丘脑,后传播到海马DG区最后到海马CA1/CA3区。

3,动物运动过程中各脑区的各种神经振荡与血液动力学响应之间存在复杂的相关性

73ad39664bddc4ab0ec8327e9c51e948.png

图4. 显示各个脑区的theta振荡,低频,中频和高频gamma振荡与局部CBV变化之间的相关性分析结果。

4,重复的固定模式运动对大脑血液动力学响应的调节

运动引起的大脑血液动力学响应并非一成不变,尽管运动的模式是完全固定的,但是在重复多次后,运动所引起的血流变化出现显著的改变。尤其值得注意的是,后半部分大脑海马中的血流变化随着跑步运动重复次数的增加而增强。

1b0426d468c94d86213de869aa03abd3.png

图5. 各脑区运动过程中fUS信号改变量随着重复跑步次数的增加而改变。

本研究在自由活动动物上得到的结果显示,在动物节律性运动过程中的血液动力学改变整体上具有高度的复杂性和异质性,并且,大脑各区域神经振荡所引起的神经血管耦合存在特殊的适应性变化,尤其出现于海马结构中,对这一新发现的更深入研究可能为我们揭示神经血管耦合机制中的全新方面。

最后

以上就是阔达奇异果最近收集整理的关于什么叫显示动力学_模式化跑步运动对大脑血液动力学的影响的全部内容,更多相关什么叫显示动力学_模式化跑步运动对大脑血液动力学内容请搜索靠谱客的其他文章。

本图文内容来源于网友提供,作为学习参考使用,或来自网络收集整理,版权属于原作者所有。
点赞(158)

评论列表共有 0 条评论

立即
投稿
返回
顶部