一、 智能仓储行业产业链
近几年来,随着信息技术和互联网在商品物流领域的应用,极大地促进了基于“互联网+”的商品物流行业的发展,有物流就有仓储,智能仓储系统在商品物流中的不断应用,对提高商品物流传递速度起到重要作用。
中国智能仓储行业产业链

资料来源:智研咨询整理
二、 智能仓储市场规模
近几年发展起来的信息化、智能化、机械化的仓储系统,它不仅由许多硬件系统组成,而且还有许多软件系统构建,是一种高度信息化、智能化、高投入的物流系统的重要分系统,它对经济的发展有着重要的影响。2021年中国智能仓储市场规模约为1126亿元,同比增长16.5%。
2015-2021年中国智能仓储市场规模及增速

资料来源:智研咨询整理
其中2020年中国智能仓储行业企业在华东地区占比最多为58.5%;其次是华南地区智能仓储企业占比14.6%。
2020年中国智能仓储行业企业各地区占比

资料来源:智研咨询整理
三、 物流科技情况
随着电商购物的发展,物流及仓储快速发展。2021上半年中国物流科技领域融资数量为36笔,物流科技领域融资金额为446.1亿元。
2017-2021年中国物流科技领域融资数量及金额

资料来源:智研咨询整理
四、 自动化立体仓储设备进出口
智能仓库的成功建设,可以帮助传统制造企业更加精准,高效地处理仓库日常业务,以及零件、半成品和成品的流通;有效提升作业效率,降低物流成本,合理控制库存,在激烈的竞争中保持领先地位。2020年受疫情影响,进口数量突增至218834台。
2015-2021年中国自动化立体仓储设备进出口数量

资料来源:中国海关、智研咨询整理
据中国海关数据,2021上半年中国自动化立体仓储设备进口金额为5687.15万美元;半自动化立体仓储设备出口金额为3150.57万美元。
2015-2021年中国自动化立体仓储设备进出口金额

资料来源:中国海关、智研咨询整理
2021上半年中国自动化立体仓储设备主要进口地区为德国、捷克及韩国等,其中自动化立体仓储设备进口数量最多地区为德国114台;主要自动化立体仓储设备出口地区有瑞士、卢旺达及中国台湾等,其中自动化立体仓储设备出口数量最多地区为瑞士779台。
2021上半年中国自动化立体仓储设备进出口数量前十地区

资料来源:中国海关、智研咨询整理
五、智能仓储设备
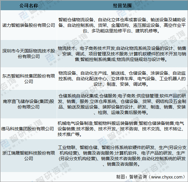
随着物流成本降低,产品流通的地域将更加广泛,覆盖更多的受众群体。并根据不同区域的特殊情况形成细分市场,进而影响到企业的产品、运营和营销。中国主要主要智能仓储设备企业有诺力智能装备股份有限公司、深圳市今天国际物流技术股份有限公司等。
中国主要智能仓储设备企业概况

资料来源:智研咨询整理
诺力智能装备股份有限公司所从事的业务智慧物流、智能制造业务能够节约仓库占地面积、减少人力及降低人员作业强度、提高效率和良品率,还可以与企业其他管理系统无缝对接,系统之间自动进行信息接收 与传递,使企业实现信息流、物流和资金流一体化,提升企业信息化管理水平。
2019-2021年诺力智能装备股份有限公司智慧物流业务-营业收入及营业成本

资料来源:公司年报、智研咨询整理
最后
以上就是奋斗鸡翅最近收集整理的关于2021年中国智能仓储行业情况分析:电商快速发展,促进智能物流及仓储快速发展[图]的全部内容,更多相关2021年中国智能仓储行业情况分析:电商快速发展内容请搜索靠谱客的其他文章。
发表评论 取消回复