
第一章 房地产金融概念
房地产金融是房地产业与金融业密切结合的产物。作为经济学的一个分支,主要研究房地产经济领域内信贷资金运动及其规律性。
具体来讲,房地产金融是指围绕房地产业的开发、经营、消费而展开的筹资、融资、结算等各种金融活动以及相关金融机构、市场与金融工具的总称。包括房地产信贷资金的筹集与运用、房地产股票与债券、房地产信托投资基金、房地产保险、房地产租赁、房地产典当、房地产金融机构等。
随着交易工具的不断发展与创新,也拓宽了房地产金融市场的业务与服务范围,主要包括,不同种类的住房储蓄存款、各类住房贷款、利用房产作为抵押进行贷款、房地产信用托管、房地产保险、房地产典当以及房地产证券等。
房地产金融有广义和狭义之分,广义的房地产金融,是与房地产活动有关的一切金融活动。狭义的房地产金融表现为一些具体的金融形式,如对房地产银行发行债券,成立住房储蓄机构,安排房地产企业和基金上市,成立按揭类的证券公司,抵押贷款证券化等等。一种看法认为,房地产金融最简单的含义就是房地产资金的融通,其实,房地产资金的融通不等于房地产金融,融资是房地产金融的一个主要方面,它包括房地产信贷融资、房地产股本融资、房地产债券融资和运用信托方式融资等。房地产金融除了融资功能还有许多其他的金融功能,如房地产保险。房地产信托、房地产证券、房地产典当等。我国目前的房地产金融现状,还没有形成真正意义上的房地产金融。
第二章 房地产金融体系
2.1 房地产金融简况与政策
部分城市房价过快上涨,调控分化趋势加剧。全年中央对于房地产“房住不炒”、“三稳”目标贯彻不变,但各地针对楼市的调控政策则呈现差异化和精准化。2020年上半年因受到疫情冲击,故“六保”和“六稳”为首要目标,多个城市从房地产供给端和需求端出台了诸多政策予以扶持,楼市调控政策总体呈现宽松态势。
▷ 供给端:降低预售条件、降低预售监管资金的留存比例/使用标准、土地出让款的延期与分期支付、开工与竣工的允许延期、延期缴税等;
▷ 需求端:“一区一策”、降低人才落户与购房门槛(变相放松限购)、提供购房补贴、公积金政策放宽等。
表 全国“五限”调控政策出台城市个数

资料来源:资产信息网 千际投行 Wind
进入下半年,随着长三角、珠三角、西北地区核心城市以及其他少数热点城市房价加速上涨,其市场热度也逐渐向周边扩散,以至于住建部召开了两次房地产座谈会讨论(共16城参会),随即多个热点城市迎来调控升级,但其他城市绝大多数保持此前政策未变。
需求端的调控主要是加码“五限”、公积金收紧、提升个人住房转让增值税免征年限以及对诸如“假离婚”等操作漏洞进行补漏;供给端主要是加强预售资金监管、土地出让条件、要求加大向无房家庭配售的比例,以及对申请预售的面积有最低规模限制,大多在3-5万。
此外,部分热点城市在被约谈后,其在保证刚需、抑制投机方面亦加大力度,如成都、杭州、南京、宁波等规定新开售的商品住宅方面,加大向无房家庭倾斜的房源比例。
表 2020年楼市调控升级城市分类

资料来源:资产信息网 千际投行 Wind
而对于长租市场的监管方面,近期多地已陆续出台严控租金贷、“长收短付”等乱相,并要求企业设立受监管的租金专用资金账户。在经历一众长租平台的陆续爆雷后,长租市场将迎来“劣币”出清后的改善,有助于“良币”稳健发展及扩张。
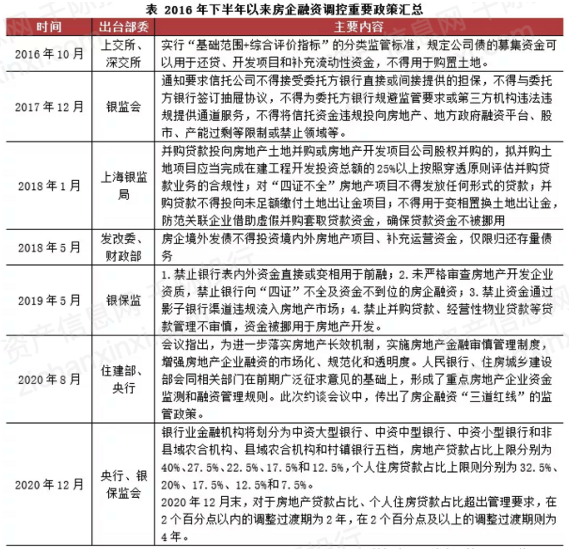
表 近期重要调控政策汇总

资料来源:资产信息网 千际投行 政府网站
2.2 国外房地产金融体系
不同国家由于不同的历史特点和经济发展程度而采取不同的房地产金融制度,形成了不同的房地产金融模式,归纳起来,国际上具有代表性的主要有四种模式:证券型、基金型、储蓄型和混合型。
①以美国为代表的证券融资型房地产金融模式
美国是国际上房地产金融市场最发达、制度体系最健全、品种最丰富的国家。20世纪70年代以来,几乎所有的房地产业金融创新工具都起源于美国。到目前房地产金融在美国金融业务中所占份额越来越高。美国房地产金融模式概括起来,主要有以下四方面特征:
I. 美国房地产金融架构体系完善,专业分工度高
美国的房地产金融市场,分为一级市场和二级市场。在一级市场和二级市场,有的专门从事住宅金融业务,有的专门从事商业房地产和写字楼房地产金融业务。总体上讲, 一级市场以商业性金融为主导,二级市场以政策性金融为主导,同时政府通过提供相关保险担保服务对住房金融体系实施了有力的间接干预。
II. 房地产金融市场的竞争性与开放性
美国国会通过的一系列房地产金融法案,目的就是保证消费者能够获得房地产销售过程中的所有信息。从1968年开始,联邦政府先后制定了《跨州土地销售信息完全披露法》、《消费者信贷保护法》(即Z条例)、 《房地产交割程序法》等一系列法规,以保证市场的充分竞争性。
III. 房地产融资工具多样化
美国是全球房地产金融市场最发达的国家。尤其是二战以来,随着美国宏观经济环境的变化,金融创新工具在美国的房地产金融市场上层出不穷,各种不同的房地产金融工具在不同的经济环境中应运而生,也为不同时期美国的房地产业发展起到了重要的支撑作用。20世纪70末,除固定利率抵押贷款(FRM)外,还出现了渐进还款抵押贷款(GPM)和共享升值型住房抵押贷款(SAM)、可调整利率抵押贷款(ARM)、价格水平调整抵押贷款(PLAM)、逆向年金抵押贷款(RRAM)和附担保账户抵押贷款等多种房地产金融创新产品。
IV. 抵押贷款证券化程度很高
20世纪80年以来,随着直接融资方式运作的抵押银行逐步占据主导地位,房地产抵押贷款证券化种类越来越多,在美国房地产金融市场中越来越占有较高的市场份额。目前, 美国共有住房抵押贷款转手证券、多档抵押贷款转手证券、非机构担保多档抵押贷款转手证券、商业房地产抵押贷款支持证券、资产支持证券和债务抵押债券等六大类。
②以德国为代表的储贷结合的房地产金融模式
德国房地产金融系统是世界上最引人关注的一个系统,它把三种类型金融系统,即存款系统、抵押银行系统和配贷储蓄系统综合在一起。
I. 广泛运用存款系统和抵押银行。存款抵押银行是德国最大购房贷款人。存款抵押银行一般金融机构子公司,面向各个经济部门贷款,其中住房贷款占贷款总额45%。抵押银行提供长期抵押贷款,按固定利率发行抵押债券筹措资金。抵押银行发放的长期住房贷款占各种银行机构发放长期贷款总额近30%。另外,德国存款系统业务也比较广泛,其中德国储蓄银行占个人储蓄存款总额50%。
II. 运用配贷储蓄系统吸收存款。所谓配贷储蓄系统,是参加者按照合同储存一定数量金额以后,就得到了取得贷款的权利,贷款金额相当于存款金额。存款和贷款利率都低于市场利率水平。也就是用潜在购房者储蓄,对购房者提供贷款。
III. 德国商业银行一般采用出售抵押契约、发行地方债券等方式来作为抵押贷款的资金来源,而通过储蓄筹集的资金所占比例很小。其住宅抵押贷款业务主要通过下属抵 押银行进行。它不仅为住宅建筑商、代理商和个人购建房发放贷款,而且对其他经营住宅的金融机构发放融资贷款。其中住房贷款占德国抵押银行贷款总额的份额最大。
IV. 储贷结合的住房金融模式
储贷结合的住房金融模式德国住房制度的一大特色,是自成体系、利率隔离、专款专用封闭式运营的。该模式专款专用、存贷挂钩、利率固定、实行奖励、政府与市场紧密结合。参与合同储蓄的金融机构既有公营的,也有私营。
③以新加坡为代表的社会福利基金主导的房地产金融模式
作为新兴市场经济国家,新加坡房地产业与房地产金融和世界各国相比颇具特色,其最核心的就是中央公积金制度。该制度从单纯的为退休人员提供生活保障的强制性储蓄计划,逐步发展演变成为一个包括养老、住房、医疗在内的综合性保障制度。公积金由雇员和雇主按雇员工资的一定比例缴纳,由中央公积金局负责管理,一部分用 于缴交者的提取和包括住房在内的消费贷款支取,另一部分则由新加坡政府投资公司负责运营,以增值保值。公积金制度为新加坡住房发展提供了大量资金来源。这种房地产金融模式的主要特点是:
I. 建立以强制储蓄为特征的社会福利基金
在新加坡,雇主和雇员必须同时按雇员工资总额适当比例缴纳公积金,按月存入雇员个人账户。公积金受新加坡公积金法保护,公积金存款利息按月结算,并入公积金本金,免交所得税。同时,公积金既不能用来偿债,也不构成遗产。新加坡公积金缴交率是由公积金局根据经济和居民收入水平变化进行相应的调整。
II. 社会福利基金与住房信贷相结合
建立之初,中央公积金制度的基本宗旨是为退休雇员或提前非自愿脱离劳动的雇员设立一项强制性储蓄计划,即55岁以下雇员及其雇主必须按薪水的一定比例缴纳公积金作为养老储蓄,只能到退休年龄方可提取作为养老费用。随着经济发展和公积金不断积累,公积金的使用范围逐步扩大。
III. 房地产投资证券化
在几十年公积金管理与运作成功经验的基础上,为打造亚洲的REITs中心,新加坡于1998年开始探讨组建新加坡房地产投资信托基金(S-REITs),以促进房地产市场发展。
④以日本为代表的混合型房地产金融模式
为了解决二战后城镇居民的住房问题,日本政府积极推行了“三位一体”的住房政策和活跃房地产金融市场的策略,即政府、民间和个人三者共同投资建造住宅。在此基础上形成了独具特色的混合型房地产金融模式。在这种金融制度模式下,民间机构与官方的政策性住房金融相结合,住房市场信贷活动非常活跃。这也正是日本能够在 短时间内解决住房问题的关键所在。
日本住房金融的主要特点:I. 以住宅金融公库为代表的官方金融机构是住房信贷市场中重要供给者。II. 住房储蓄制度。家庭住房储蓄达到一定额度后可优先购买政府建造的公共住房,并且从住房金融公库获得贷款。III. 财政投资性贷款是住房信贷资金的主要来源。住房领域是财政性投资贷款的重点。
随着金融市场的成熟与发达,20世纪80年代,日本混合型住房金融中,政府财政的作用逐渐增强。由财政机构向邮政储蓄、年金保险、国民年金、简易人寿公司等吸收资金,然后通过财政性贷款计划,把一部分资金贷给住宅建设公司,转化为住宅建设投资;一部分采取间接融资方式,为住宅金融公库提供住宅信贷资金。
2.3 国内房地产金融体系
从我国目前情况来看,我国的房地产金融组织机构体系主要是由住房储蓄银行和商业银行的房地产信贷部门这样的银行金融机构,以及住房合作社、保险公司、信托投资公司、信用社中的专业部门这些非银行金融机构共同组成。此外,我国的住房公积金也是我国房地产金融组织机构体系中的重要组成。
近两年,国际形势复杂多变,世界范围内的经济增速放缓,中国的经济也面临着下行的压力,中国的房地产业首当其冲受到考验。房地产库存高企,去库存压力大,房地产企业融资困难,未找到新的资金来源,投资动力下降。
房地产投资增速放缓,房地产开发企业利润波动较大,房地产融资结构不合理。2015年全国房地产开发投资额95979亿元,同比增长1%,增速比2014年大幅回落9.5%。其中住宅投资额64595,同比增长仅仅0.4%。2015年全国房地产开发企业实际到位资金125203亿元,同比增长了2.6%,其中国内贷款16.1%,利用外资0.2%,自筹资金39.2%,个人按揭贷款13.3%,定金及预收款26%。2015年房地产开发企业销售收入65861.3亿元,比2014年增长5.3%,营业利润为6165.54亿元,比2014年增长0.36%,几乎持平。
中国房地产证券化进展。中国的住房抵押贷款证券化试点于2005年开始试点,2009年以后,受到美国次贷危机的影响,中国的房地产证券化一度停滞。2012年再次重启试点,为了不重蹈覆辙,参考世界范围内对次贷危机后国际资产证券化业务监管的最新情况,央行、银监会、财政部联合发布了《关于进一步扩大信贷资产证券化试点有关事项的通知》,规定了信贷资产证券化的基础资产、风险自留、信用评级、资本计提、信息披露等有关事项。2014年,银监会发布了《关于信贷资产证券化备案登记工作流程的通知》,规定信贷资产证券化实施备案制,更促进房地产证券化的发展。
房地产金融市场的多元化融资新格局正在形成。目前国内的房地产金融市场蓬勃发展,越来越多的新型融资工具和主体开始涌现,包括房地产信托、房地产基金、股权融资、特定资产收益权、房地产信托投资基金(REITs),以及证券公司的定向和专项资产管理计划,保险公司的资产管理计划等等。新型房地产金融融资工具的快速发展,也带来了一定的风险,包括房地产金融法律法规的严重滞后,监管机制不完善,执法监督不严等问题,都对房地产金融市场的发展带来了隐忧。
第三章 房地产金融产品
3.1 房地产融资
房地产融资是指在房地产开发,流通及消费过程中,通过货币流通和信用渠道所进行的筹资,融资及相关服务的一系列金融活动的总称,包括资金的筹集、运用和清算。
表 房地产开发企业资金来源

资料来源:千际投行 资产信息网 国家统计局
从狭义概念上讲,房地产融资是房地产企业及房地产项目的直接和间接融资的总和,包括房地产信贷及资本市场融资等。房地产融资主要渠道来源有:银行、私募基金、信托、券商、保险五大路径。
图 房地产企业融资渠道和开发资金来源

图 房地产开发各阶段融资渠道

资料来源:资产信息网 千际投行
2012年,证监会允许券商、基金公司开展资产管理业务,非标投资新增了银证、银基、银证信、银证基四类渠道,为房地产融资增加了新的渠道。
表 非标融资相关政策

图 房地产融资明股实债方式

资料来源:资产信息网 千际投行
3.2 房地产贷款
房地产抵押贷款在房地产金融中地位突出,是房地产领域比较成熟的融资渠道之一。具体到房地产抵押贷款,则是指银行以借款人或第三人的房地产作为抵押物发放的贷款。抵押物担保的范围包括银行房地产抵押贷款的本金、利息和实现抵押物抵押权的费用及抵押合同约定的其他内容。房地产抵押人在抵押期间不得随意处置受押房地产,受押房地产的贷款银行作为抵押权人有权在抵押期间对抵押物进行必要的监督和检查。在货款债务履行期届满,货款人未清偿贷款本金和利息的,贷款银行可以与借款人协议以抵押的房地产折价或拍卖,变卖该抵押物所得的价款偿还贷款本金和利息﹔协议不成的,贷款银行可以向法院提起诉讼,通过法律途径清偿货欻银行的债权。
图 美国商业银行房地产抵押信贷

资料来源:资产信息网 千际投行 Wind
表 房地产银行贷款主要监管文件

资料来源:资产信息网 千际投行
3.3 房地产信托
房地产信托是房地产业与信托业相互融合的产物,是房地产金融的重要组成部分,它的产生和发展离不开房地产业的产生和发展,更离不开信托业的产生和发展。它为房地产业的发展提供了大量的资金和手段。在西方国家,房地产信托的发展不仅扩大了房地产业的融资渠道,对房地产业的经营与开发具有十分重要的推动作用,而且也依托房地产业使自身获得了长足的发展。
房地产信托依其业务内容可分为房地产资金信托、房地产代理信托和其他房地产信托业务三大类。
①房地产资金信托
如前所述,从来源上看,房地产资金信托的受托标的物是货币资金,由信托机构对委托人的资金代为管理,包括投资于股票、债券等,以实现委托人的收益目的。从受托资金来源上看,可以是吸收企事业单位的信托存款,发行信托基金单位,收存各种基金等。
②房地产代理
由收取固定报酬的劳动者按规定期间从其报酬中提取固定金额。交由信托机构运用增值,以便将来能形成一项财产(如房子)的一种指定资金信托业务。一般信托资金由劳动者的雇佣单位直接交付信托机构,其交付的金额、期限和比例由委托人(雇员)、信托机构、雇主三方商定。如为帮助员工积蓄财产和准备养老金,日本的信托银行依据《员工财产形成促进法,开办了财产形成信托、财产形成养老金信托、财产形成住宅信托、财产形式给付信托、财产形成基金信托等业务。
③房地产的其他受托业务主要是金融服务业务,主要包括房地产信用担保和有价证券担保、房地产权证保管、房地产咨询、房屋租赁信托。
3.4 房地产投资信托基金REITS
图 房地产投资信托基金基本运作模式

资料来源:资产信息网 千际投行
房地产投资信托基金来自于英文Real Estate Investment Trusts(简称REITs)业界又有“瑞茨”、“房地产基金”以及“房地产投资信托”等称谓。从国际上房地产投资信托基金发展的内容和结构上来看,由于它主要是一种集合不特定的投资者,将资金集中起来,专门进行房地产的投资和经营管理,并共同分享房地产投资收益的一种产业基金。
房地产投资信托基金是一种起源于美国,后来在世界其他国家得到发展的新型的房地产金融创新。综合国际上房地产投资信托基金的内容和特点,作者给出以下房地产投资信托基金定义:房地产投资信托基金是一种集合不特定的投资者,将资金集中起来,专门进行房地产的投资和经营管理,并共同分享房地产投资收益的房地产金融投资组织机构。从世界各国房地产投资信托基金的发展历程可以看出、各国及地区的房地产投资信托基金最初都是在专项立法的基础上设立起来的。并且随着其所面临的经济金融环境的发展变化,其内容和形式也借由相关法律的调整面相应变化。
从本质上说,房地产投资信托基金是一种信托投资基金,它通过组合投资和专家理财实现了大众化投资,满足了中心投资者将大额投资转化为小额投资的需求,并在一定条件下可以免交企业所得税。从房地产的开发和建设所需资金来看,房地产投资信托基金可以较低的成本来筹集资金,它通过对现存房地产的获取和经营获得利润,在不改变产权的前提下提高了房地产资产的流动性和变现能力,促进了房地产的供给和房地产市场的发展。可以预见,房地产投资信托基金将成为21世纪最有吸引力的金融创新之一。
图 港交所REITS成交数据

资料来源:资产信息网 千际投行 Wind
3.5 房地产融资证券化
①房地产债券的发行
房地产债券的发行主体限于房地产股份有限公司、国有独资的房地产公司和两个以上国有企业或者两个以上的国有投资主体设立的房地产有限责任公司。房地产公司普遍所需融资规模大,期限长而且成本锁定。而房地产债券债券期限较长,一般在5至10年;融资规模在10亿元以上;成本低于银行贷款并在存续期内锁定,可为企业带来长期稳定的资金规模。债券募集资金的使用灵活,基本不受限制。同时,债券募集资金可以用作项目资本金,具有财务杆杠效应,有利于企业进一步融资。房地产债券还可拓展融资渠道和优化资本结构,有利于降低企业对银行贷款的依赖,拓宽企业的融资渠道,创新融资方式。同时,能够降低公司融资成本,优化资本结构。此外,发行企业债券也可以使发行人熟悉发行程序、积累利用企业债券融资的经验并与投资者建立良性互动关系,为以后的再次融资打下良好的基础。
②房地产股份有限公司股票发行
房地产公司通过发行股票来有效筹集资金。通过发行股票,股份公司可广泛地吸引社会暂时闲置的资金,在短时间内把社会上分散的资金集中成为巨大的生产资本。.通过发行股票,房地产公司还可以分散投资风险。房地产公司的许多业务所承担风险较大,通过发行股票来组成股份公司就是分散投资风险的一个好方法。通过发行股票,房地产公司还可实现资本的增值。而股票的溢价使股份公司发起人的创业资本得到增值。最后,房地产公司还可通过发行股票获得一定的广告效应。通过股票的发行上市起到广告宣传作用。由于有众多的社会公众参与股票投资,股市就成为舆论宣传的一个热点,各种媒介每天都在反复传播股市信息,这也有利于房地产公司项目的出售。
表 部分房地产企业股票一览

资料来源:资产信息网 千际投行 Wind
3.6 房地产债券
CDO(Collateralized Debt Obligation)担保债务凭证是把所有的可能的现金流打包在一起,并且进行重新包装,再以产品的形式投放到市场的凭证。这个现金流可能来自各种类型的债券,债务,甚至保费,CDS费用等等。是一种固定收益证券,现金流量可预测性较高,不仅提供投资人多元的投资渠道以及增加投资收益,更强化了金融机构资金运用效率,转移不确定风险。通常创始银行将拥有现金流量的资产汇集群组,然后作资产包装及分割,转给特殊目的公司,以私募或公开发行方式卖出固定收益证券或受益凭证。支撑担保债务凭证的是高收益的债券、新兴市场公司债或国家债券、银行贷款等债务工具。依标的资产不同可分为现货担保债务凭证和合成担保债务凭证。前者标的资产由放款、债券等组成。发行人通常为银行,银行将其债权资产包装转移给特殊目的公司,再由该公司依不同的信用等级发行不同券种的凭证给投资人,其凭证之价值与债权资产之现金流量的绩效相联结。由于特殊目的公司实际买入标的资产,其有实质的现金交付,故名。
3.7 房地产保险
房地产保险并不是一个特指的概念。各国在实践中使用的房地产保险概念均不相同。一般地,广义的房地产保险是指与房地产有关的财产与人身保险﹔狭义的房地产保险则是指住房抵押贷款保险,即借款人在申请抵押贷款时,根据合同约定购买住房贷保险,保险人对于合同约定的可能发生的事故因其发生所造成的财产损失承担赔偿保险金责任,或者当被保险人因下岗、死亡、伤残、疾病等原因不能按期偿还贷款本息时负责承担替贷款人偿还贷款本息的行为。抵押贷款保险期限自抵押登记之日起至还清货款本息止,保险金额不低于贷款的本息总额,通常保险第一收益人为银行。
CDS是指信用违约互换(Credit Default Swap),它是一种是海外债券市场中最常见的信用衍生产品,也被翻译成信用违约掉期、信贷违约掉期、贷款违约保险。具体来说,CDS是一种交易双方达成的,约定在未来一定期限内,有效的合约类信用风险缓释工具。信用保护买方按照约定的标准和方式向信用保护卖方支付信用保护费用,由信用保护卖方就约定的一个或多个参考实体向信用保护买方提供信用风险保护的金融合约。在2008年美国次贷危机期间,由于部分机构对CDS的过度投机和风控失败,CDS被认为是加重了危机危害范围的重要推手。
3.8 租赁融资
金融租赁是一种融资方式,目前在中国还有待发展。主要有直接出租房产给居民、转租租赁售后回租等方式。公司法分别可以和各大银行、有关单位合作,进行房地产融资租赁。租赁业可促进经济发展和消费,公司可其进行投资和融资。其中心设计思想是:充分利用社会资源,用租赁控制物件所有权的特点,以物权管理为中心,整合各资源的优势,规避和分散风险,共享项目利益。因为没动用金融租赁公司的自有资金,从表面上看似乎是“空手套白狼”,实质上渗透了大量的知识含量和整合能力,是知识经济的产物。售后回租,是以一系列复杂的财务决策为基础的。
房地产开发企业通过金融租赁公司的房地产售后回租,一方面,获得了自有资金,并将其充抵新开发项目的资本金(与直接向银行办理抵押贷款的资金性质完全不同,抵押贷款不能作为企业的自有资金及冲抵新开发项目的资本金),或者投资其他任何项目(而房地产开发企业用房地产产权作银行抵押,所得的贷款资金用途是指定的,无法用于投资新开发项目)。另一方面,通过“售后回租”,房地产开发企业仍可经营原来的房地产项目,形成现金流,通过“每年还本,每季还息”的办法,在融资租赁到期时,依照合同向金融租赁公司赎回原来的房地产项目。
图 租赁融资笔数

资料来源:资产信息网 千际投行 Wind
3.9 房地产典当融资
房地产典当业务中,出现了建工程典当。在建工程典当属于房地产典当范畴,其特点是房屋建筑工程没有最后竣工。从法律手续上是开发商暂时享有所有权,房屋卖出后所有权归购房者。开发商在房屋开发过程中总会有资金短缺的时候,用典当行当金完成工程建筑,用卖房款归还典当行当金,可以避免出现烂尾楼,避免影响城市容貌。有些是期房和回迁楼,及时完工可避免群众的不满情绪,从某些意义上讲维护了社会稳定。同时开发商也可以较快的回笼资金,避免出现流动性危机。
3.10 夹层融资
夹层融资这一术语自20世纪70年代初开始在美国被广泛使用。之后,在大量依赖借贷资本的兼并和收购交易出现之时,欧洲也开始普遍使用夹层融资。这个名称源于在常规操作时和清算后(如果借方破产)、在偿还资本和利息时、在优先债务清偿后以不同方式不同程度还本付息的资信情况。虽然如此,在所有情况下,相对于传统权益,它享有更多的特权。
混合融资形式也可以定义为夹层债务融资和优先股。这种融资形式包括一系列灵活的金融工具。它们有不同的技术特点,可以彼此组合为特定的融资需求以提供定制化解决方案。这种融资形式不属于传统融资形式(比如贷款协议)的资本融资,而更像是介于优先债务和优先股之间同时具备这两种类型特点的资本融资。通常而言,它指的是夹层债务融资。当债务成分占主导地位时,它从根本上属于次级债务。而当权益资本部分占主导地位且随之出现风险分担时,则使用优先股这一术语。
由于具有两面性,夹层融资是一种高度灵活的工具。它可以尽可能地适应融资项目的需求,为预期现金流结构相关的不同安排做准备。根据融资的组织方式(例如,债务或权益两者的主次地位),夹层融资可以以次级债务或优先股的形式出现。为了获得更高的权益预期回报或在涉及资本配额时满足财务需求,夹层融资的使用增加了债务比率。由于夹层融资在保证项目完工的同时能保留项目的控制权并在较低的股权比例下分享利润,因此在房地产行业的经营和开发中经常使用这一融资形式。其目的是增加杠杆。优先贷款贷方的财务风险水平不会因此改变,在清算和提供资产作为抵押时其财务状况也不会受到影响。当股东不愿被迫发行额外的优先债务而谋求最大化杠杆效应时,尤其会使用夹层融资。
3.11 住房抵押贷款资产证券化
图 资产证券化流程图

资料来源:资产信息网 千际投行
作为房地产领域资产证券化的种形式,住房抵押贷款证券化指的是一种在资本市场上以住房抵押贷款为支撑发行证券进行融资的过程和技术。它最初诞生于20世纪70年代的美国。在20世纪70年代后期,美国利率开始大幅上升,结果一方面使得实行短存长贷、浮动利率存款、固定利率贷款的银行和储蓄贷款机构面临着日益严重的资产负债不匹配问题,存款利率反而高于贷款利率;另一方面,一些新兴的货币市场工具以较高的利率将资金从银行存款账户上吸收过来,使得银行发生周转困难。于是就出现了专门向银行收购住房抵押贷款的金融机构。银行出售期限较长的住房贷款,既可以改善资产负债结构,又可以获得急需的流动性。金融机构购买了住房贷款后,即转售给政府信用机构或者以贷款为支撑发行债券,住房抵押贷款支撑证券便诞生了。
图 美国商业银行MBS

资料来源:资产信息网 千际投行 Wind
从不同的角度划分,住房抵押贷款证券化可以分为不同的类型;
住房抵押贷款证券化所使用的金融工具统称为抵押贷款支持证券。最常见的分类是按照交易结构将其分为转手证券、资产支持证券和转付证券三种类型的证券,而其他创新类型的证券则都是从这三种交易结构中衍生出来的。
①转手证券(Pass-Through Securities)
转手证券是证券化后的住房抵押贷款的所有权经过SPV的出售而转移,这些转移的住房抵押贷款从银行也就是发起人的资产负债表的资产项移出。转手证券的投资者拥有住房抵押贷款的所有权,SPV将扣除了一定费用后的住房抵押贷款产生的还款现金流“转手”给投资者。同时,住房抵押货款的各种风险也几乎全部“转手”给了投资者。
②资产支持证券(Asset-Backed Securities)
转手证券的偿还期限不固定,当利率下降时,借款人就会通过借入较低利率的资金来偿还住房抵押贷款,这种风险就是提前偿还的风险。这也是转手证券的最大缺陷,从而影响了其巿场份额的扩大。为了解决提前偿付的问题,ABS 产生了。它是发行人以住房抵押贷款组合为抵押而发行的债券。与转手证券不同的是,住房抵押贷款仍是发起人的资产,留在资产负债表中,同时投资者是债权人,而不像转手证券的投资人那样拥有抵押贷款的所有权。
ABS一般都要进行超额担保。需要相当于ABS本金110%~200%价值的担保品。因为有超额担保,所以对参与机构的信用级别要求很高,常要求其被评为AAA级。因此,在房地产抵押贷款证券化的金融工具中,这-一-证券的影响最小,其担保物主要是传统的住房抵押贷款。
图 深圳ABS总市值

资料来源:资产信息网 千际投行 Wind
③转付证券(Pay-Through Securities)
由于前两种证券都有难以克服的缺陷,影响了房地产证券化的进一步发展。在这种形势下,转付证券形成了,它综合了转手证券和ABS的优点。转付证券用抵押贷款所产生的现金流量来向投资者支付本息,这与转手证券相同。同时它像ABS一样由抵押贷款作为担保发行资产证券,抵押贷款的所有人仍是发起人。被保留在发起人的资产负债表中。它与转手证券的不同在于抵押贷款组合的所有权并未转移给投资者,而和ABS的区别在于偿还的来源,即 ABS的偿还来源不是相应的抵押贷款组合产生的现金流量,可以是发行人的其他资金来源。
目前应用最为广泛的转付证券是担保抵押证券(Collateralized Mortgage Obligations,简称CMO)。CMO的特点是对证券进行分档。通常按照期限的不同,设计不同等级的证券,每档的特征各不相同,可以较好地克服转手证券的不足。现在发行的CMO包括了3一6个以上不同期限的证券。CMO证券的信用级别很高,通常是AAA级,如此高的信用级别来自于抵押品的质量和抵押担保结构。
在此基础上,住房抵押贷款证券化又衍生了新的品种。20世纪80年代后期,CMO被实施了“剥离”(Strip),一笔抵押贷款同时发行两种不同利率的证券,抵押贷款产生的本息按照不同比例支付给两类证券的持有人。其中,最典型的是纯利息证券(Interest Only,简称IO)和纯本金证券(Principal Only,简称PO)。PO证券与IO证券在抵押贷款提前偿还和市场利率变化时的风险和收益正好相反。可以适合不同投资者对于风险和收益的不同偏好。
3.12 行业发展和风险管理
①驱动因子
I. 房地产市场依然火热
虽然国家的宏观调控对房地产市场呈现收紧态势,但一二线城市房价仍无下降趋势,广大民众对房地产的需求和热情依然高涨。
II. 国家对房地产融资监管不断完善
近年来国家针对房地产业的新监管条例不断出台,引导房地产业不断拓宽融资渠道,规范融资行为。
②风险因子
I. 地产金融体系不够健全
我国房地产金融产品还重点关注在房地产金融业务的一级市场,针对房地产投资基金和个人住房抵押的证券以及抵押担保证券等方面,包括MBS在银行进行的试点,其他产品还存在理论分析时期,离实际市场操作还相差甚远。由于不具备正规的住房金融机构以及向住房融资给予担保的场所,限制了金融产品的发展。
II. 房地产金融工具过于单—
现阶段我们一定要创建房地产债权金融工具种类的多样化,具体包括个人住房按揭贷款和住房储蓄贷款以及住房公积金贷款三种形式。在房地产市场中,商业银行的信贷已经全面进入了房地产业运营的整个环节,是我国房地产市场相关项目资金的直接供应者。按照银行对我国房地产投资资金来源进行统计,约有60%以上的资金来自于银行,其中还特指施工企业垫资中的银行贷款,住房开发项目对信贷资金的利用效率达到资金总数的75%以上,所以只对信贷资金形成了单向依赖关系。这样如果房地产市场出现一些变动,就会给银行系统带来严重损失。
III. 相关的法制建设不够完善
由于房地产金融法规不够明确,所以对住房资金的筹集和使用缺乏管理标准。虽然我国颁布了一些相关的文件,但是对许多房地产金融市场的行为依然缺乏可靠的法律依据,尤其是住房按揭贷款这一块,更是缺乏必要的法律保证,阻碍了房地产金融的良好发展。
IV. 房地产金融资金运作效率不高
房地产金融机构欠缺系统化的经营理念.降低了房地产市场资金的配置质量;由于受到资金供应者经济状况和储蓄率等一些客观约束,使融资数量远远达不到房地产巨大的资金需求。而且极容易出现流动风险。倘若出现房地产公司没有按时偿还贷款的现象,就会使银行产生经济风险。
最后
以上就是积极御姐最近收集整理的关于2021年房地产金融行业发展研究报告的全部内容,更多相关2021年房地产金融行业发展研究报告内容请搜索靠谱客的其他文章。
发表评论 取消回复