
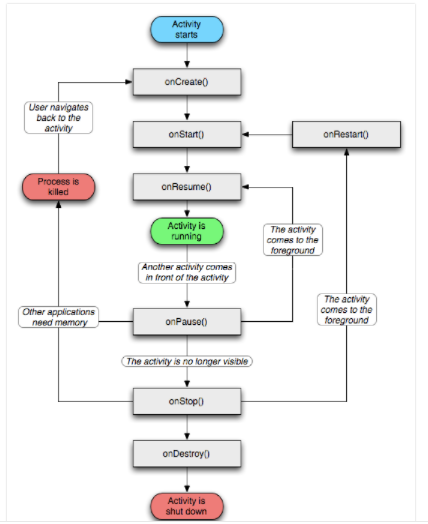
***onCreate()***
在第一次创建活动时调用。这是您应该完成所有常规静态设置的位置:创建视图,将数据绑定到列表等。此方法还会为您提供一个包含活动先前冻结状态(如果有的话)的Bundle。总是跟着onStart()。
***onStart()***
当活动对用户变得可见时调用。如果活动进入前台,则跟随onResume(),如果隐藏,则执行onStop()。
这些方法调用时,你可以编写简单的类来查看。
onCreate()方法在创建活动时被调用,并且在整个活动生命周期中仅调用一次。在onStart()活动停止时被调用的地方......我的意思是它已经到了后台,它的onStop()方法被os调用。onStart()可能会在活动生命周期中多次调用。
最后
以上就是清脆缘分最近收集整理的关于android开发之三:Activity的生命周期:onCreate()和onStart()的全部内容,更多相关android开发之三:Activity内容请搜索靠谱客的其他文章。
本图文内容来源于网友提供,作为学习参考使用,或来自网络收集整理,版权属于原作者所有。
发表评论 取消回复