本篇文章由 泉州SEO www.234yp.com 整理发布,产品营销 www.234yp.com/Article/188502.html 谢谢合作!
产品营销
本文从行业概括角度切入,选取携程、途牛和马蜂窝的出境游模块作为分析对象,分析了出境游模块的用户需求,对比了这三个APP功能的用户体验,并尝试给出出境游产品提升用户体验的方案。

一、分析目的
本文从行业概况入手,选取携程、途牛和马蜂窝的出境游模块作为分析对象,首先分析了用户需求,然后对携程、途牛和马蜂窝的出境游模块进行产品分析,主要从用户角度出发,探讨出境游产品设计和用户在准备出境游和在外游玩时使用这三个APP的用户体验,思考出境游产品提升用户体验的方案。
二、行业概述
目前,在线旅游进入成熟期,传统的机票和住宿业务增长乏力,只有在线度假业务增长强劲,可作为公司的后期发力点,在度假业务中出境游是最重要的模块,因此选择这个模块作为分析主题。
2.1 行业背景
宏观环境向好:随着签证便利、航班航线增加、消费环境改善及人民币升值等,中国游客的消费能力随着个人收入和家庭收入的增长而增强,出境游热情被激发。出境游的宏观环境越来越好,简单的说就是消费者更有钱、更容易并且更有意愿出境游玩。
市场巨大:数据显示,2017年中国公民出境旅游突破1.3亿人次,花费达1152.9亿美元,保持世界第一大出境旅游客源国地位。可见出境游市场巨大,在线出境游的天花板很高。

(数据来源:中国旅游研究院、国家旅游局数据中心)
行业新增长点:在线旅游行业市场交易规模的增速持续放缓,预计到2020年增速将降低到12.2%。在线旅游大行业增速放缓的同时,在线度假业务却能保持高速增长。2017年中国在线度假市场自营类交易规模为979.9亿元,较2016年增长31.8%。在线度假市场规模高速增长,主要贡献是出境游业务,2017年出境游占比为54.0%,超过一半交易额,较去年上升0.7个百分点,表明出境游是在线度假中最重要的业务,是行业的新增长点。

2.2 行业格局
从在线旅游市场份额来看,以携程和去哪儿为第一梯队,占据半壁江山;飞猪、途牛、美团旅游、同程艺龙、驴妈妈为第二梯队,持续追赶第一梯队;马蜂窝、猫途鹰等第三梯队,深耕垂直领域谋求跨越式发展。
在2017年中国在线出境游市场中,途牛为市场第一,份额为33.0%,第二和第三是携程和同程,分别占比为29.5%及13.2%。有趣的是途牛处于第二梯队,但在出境游模块成功挑战了行业老大携程,占据第一位置。其原因是途牛的核心业务为在线跟团游,通过整合供应链,提升丰富和高品质的旅游产品,获取不少忠实的用户。

三、竞品选择
本文选取携程、途牛和马蜂窝三个APP的在线出境游模块进行分析,原因是:
- 这三个APP出境游模块的客户群体、产品和用户需求都相似;
- 这三个APP代表了不同的商业模式;
- 携程为在线旅游行业第一,拥有丰富的资源和经验,作为同行业其他企业的对比标杆;
- 途牛体量中等,但在出境游模块成功挑战了行业老大携程,占第一大份额,其成功原因值得深入分析;
- 马蜂窝通过“UGC+ 大数据+ 自由行服务平台”三大核心优势吸引了一大批粘性用户,是新兴在线旅游网站的代表。

四、需求分析
在选取竞品后,此部分将对竞品用户进行详细分析,找到是什么样(性别、年龄、收入、地域、性格等)的一群人在使用3家厂商的出境游产品,并分析各种的用户使用场景和需求,以及用户在出行的整个过程中的行为。
4.1 用户分析

三款产品的用户年龄分布相似,绝大部分用户在40岁以下,其中30~39岁年龄段的占比最高,其次是20~29岁和40~49岁这两个年龄段占比较高。这三个年龄段的用户有经济基础并且有精力出去旅游,是在线旅游的主力用户。

三款产品的用户分布相似,主要分布在东部经济发达地区,主要原因有两点:
- 经济发达地区人们收入高,用于旅游的资金多;
- 沿海开放地区人们思想开放,更能接受在线的方式收集旅游信息、购买旅游产品。
4.2 典型用户需求及使用场景

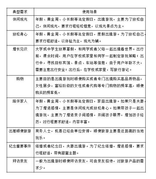
在线出境游用户出游的主要目的有:休闲观光(67.1%)、放松身心(54.8%)、增长见识(37.4%)、购物(36.6%)、陪伴家人(33%)、出差顺便旅游(16.8%)、纪念重要事件(12.3%)、拜访亲友(10.8%)等。

在线出境游用户选择的时间段主要有:年假(52.4%)、黄金周(25.2%)、小长假(10.8%)、婚假(6.0%)、周末(3.5%)、其他(2.1%)等。根据用户的典型需求和出游时间选择,推测这些典型需求的使用场景如下:

4.3 用户行为
出行前:

从用户获取信息渠道偏好的前三名来看,搜索引擎和线下渠道是传统的线上和线下获取信息最主要的渠道,它们进入前三名并不奇怪。重点是第二名的社交类网站,通过完成出游的用户自发的传播目的地相关的文字、图片和视频素材,获取了大量其他用户的关注,在完成旅游信息传播的同时影响着用户对旅游产品的选择。可见旅游社交是一种很重要的传播方式,值得应用到这三款APP中。

用户购买出境游产品的偏好:标准化打包产品(43.8%)、单品类产品(21.2%)、纯“机+酒”产品(20.0%)、个性化定制产品(15.0%)。
用户最喜欢标准化打包产品是因为用户在面对海量的目的地、交通信息的时候比较头疼,甄别有用信息和规划行程对于大部分用户来说是困难的事情,标准化产品能够减小用户的选择难度,节约用户计划行程的时间,因此成为最受喜欢的产品。同时也有一部分用户个体需求特别,不适用于标准化产品,这部分用户就选择纯“机+酒”产品和单品类产品来满足他们的特殊需求。

随着移动支付的飞速发展,越来越多的用户偏向于使用移动端支付,在线购买出境游产品的用户中有37.2%的用户偏好使用支付宝结算,29%的用户偏好使用信用卡结算,这两种方式都可以在支付宝内完成。用户使用手机APP选择产品,然后在手机端下单支付,简单的支付方式将更容易得到用户的青睐,APP应该简化支付流程,给用户更好的体验。

在线出境游用户人均消费最多的区间是5001~20000元(73.4%),同时用户最愿意把钱花在购物(41%)、交通(23.6%)、团费(13.1%)等项目上,因此这些项目是APP需要重点关注的对象。

在线旅游用户在目的地消费时主要参考:旅游攻略推荐(71.2%)、亲友推荐(53.6%)、旅游网站的当地玩乐频道(52.1%)这三种方式。亲友的口碑传播是最让人信任的渠道,但是亲友的传播存在细节不清楚、实时性差、主观性的缺点。旅游攻略和当地玩乐频道最方便,实时性好,如果提升内容的可靠性,是最有希望成为用户最信任、最常用的渠道。
出行中:

在线出境游用户在目的地使用最多的服务是地图导航(52.9%)、移动WiFi(48.3%)、购物退税(45.9%)、点评类APP或网站(44.4%)等。
地图导航是使用频次最高的服务,因为用户对当地不熟悉,而且语言文字不通,使用地图是最方便的方式,这是一个很大的流量入口,如果在这项服务上做得出色必将获取极大的优势。用户花费了大量资金和时间在境外购物,但是现场退税和机场退税都存在排队长、手续繁琐的问题,为了方便用户退税,开通在线退税服务,用户在线提交申请并邮寄单据即可,节省时间,提升出行体验。
出行后:

在线出境游用户出行后最重要的是分享出行经历,分享的主要渠道有社交渠道(62.9%)、微博(45.6%)、专业旅游网站(39.3%)、攻略网站(36.5%),这与用户出行前获取信息的渠道相呼应。社交网站是最主要的分享渠道,属于熟人传播,但难以转化为旅游网站的流量,因此构建旅游社区,同时具备社交网站和旅游网站的属性,是一种有效转化流量的方式,也是各旅游网站正在探索的模式。
五、竞品分析
5.1 产品定位
(1)携程出境游
产品定位:围绕大交通+住宿的出境游产品与服务的综合预订平台。
目标用户:中等收入及以上的白领阶层。
(2)途牛出境游
产品定位:出境休闲度假全程护航的预订平台。
目标用户:喜欢跟团游的中等收入及以上的白领阶层。
(3)马蜂窝出境游
产品定位:为出境游用户提供旅游攻略及产品预订的自由行服务平台。
目标用户:喜欢自由行的中等收入及以上的白领阶层。
5.2 产品功能
根据用户需求,确定切实可行的产品功能,对比出境游功能范围:

三款APP的出境游相关功能丰富,能够涵盖用户的绝大部分需求。以用户行前、行中、行后的角度来看这些功能。
5.2.1 行前
行前主要有三个需求,按时间先后依次是:确定目的地、行程规划、购买机+酒产品或旅游产品。
(1)确定目的地
确定目的地的痛点:大量小白用户不知道要去哪里,特别是国外的目的地,大量的目的地信息充斥着社交网络和旅游网站,信息多且没有针对性,用户对这些目的地不了解,人生地不熟,内心有恐惧,处于迷茫状态。
解决方案有两个:
- 根据用户的出行目的进行推荐。用户不知道出行目的地,但是大多知道出行的目的,因此可以在APP的首页获取用户的出行目的,然后根据用户的目的推荐目的地。
- 根据历史数据直接推荐个性化目的地。根据用户的旅行历史数据,以及对APP上的浏览、点击、收藏行为分析用户偏好,推荐感兴趣的目的地。
目前APP已有的功能是:目的地推荐。有趣的是途牛和马蜂窝都有这个功能,而携程不具有。估计原因是携程认为自己的用户多是商旅人士,自己能够确认目的地,不需要推荐。目的地推荐的重点不在于推荐的准确性,也不在于用户是否明白目的地,而在于提供给用户一个获取系统性产品的入口。途牛和马蜂窝都通过这个入口直接向用户推荐产品和攻略,比其他旅游入口少一到两步,更直接。

途牛和马蜂窝的目的地推荐都提供了攻略、当地玩乐、跟团游、自由行、酒店、一日游、多日游、门票、签证等功能,可以满足用户绝大部分需求,用户可以通过这个入口获取出境游的绝大部分产品。马蜂窝在这模块中有个特有的功能是地图,用户可以在地图上总览目的地及附近的大城市,如果想去目的地附近的城市,可以点击这个城市,进入这个城市的推荐页面。这个功能有助于用户发现新的目的地和相关推荐,增加用户想去的目的地,提高客单价。因此不管是从用户体验还是销售产品的角度,目的地推荐这个功能是很好的。
(2)行程规划
行程规划的痛点:当用户确认了目的地,但是不知道怎么到达目的地,不知道目的地哪些景点值得去,不知道怎么安排住宿和吃饭。行程规划是很繁琐的事,都是细节问题,对于用户来说细节都是魔鬼。
解决方案有两种:第一,在获取出行目的的同时获取出行时间等其他信息,然后根据信息推荐个性化行程。结合用户提供的最新信息和APP记录的历史信息,比如用户的的浏览、点击、收藏行为,用户的消费历史,来判断用户对景点特色的喜好,用户的消费水平,出行时间。基于形成的判断结果,自动规划行程,比如:已经去过东欧的,有10天假期的用户,可以推荐北欧10天的行程,包括来回的机票,每一天游览的著名景点,住宿,用车等。第二,提供固定行程的打包产品供用户选择。这种方案就是现在使用得最多的,旅行社打包产品,通过平台展示和售卖,用户选择某个产品就是选择某个行程。其好处是可以标准化行程,降低成本,但存在个性化不足的缺点。
目前三个APP已有的功能有:机票酒店搜索、攻略、自由行、跟团游、定制游、主题游、高端游、邮轮游等。这些功能都能够对行程规划提供帮助。其中高端游这个功能只有携程有,主要因为携程有一部分高收入用户,其对旅游品质要求极高。而途牛和马蜂窝的用户没有这种需求。
对于行程规划最有帮助的是攻略,三个APP都在首页有攻略这个入口,用户可以直接进入选择某个国家或城市的攻略。
携程和途牛的攻略页面主要是含有酒店、美食、跟团游、自由行等售卖旅游产品的功能,而它们的纯攻略内容少且杂乱,显示它们作为预订平台的属性,而马蜂窝的攻略是纯攻略指南,用户可以获取系统的有条理的攻略内容,但是不能直接购买旅游产品,无法转化为商业利润。在获取攻略,确定游玩的行程之后,下一步就是预订,两个步骤要无缝对接才能提高用户购买产品的转化率。这三个APP中马蜂窝是在第一步做得好,携程和途牛是在第二步做得好,如果三者可以互相借鉴,则可以既服务好用户又获得商业利润。

用户在规划行程时直接选跟团游、自由行、主题游、邮轮游等旅游产品,三款APP都可以选择目的地,然后将旅游产品直接以列表的形式呈现在用户眼前,用户根据自己喜好对产品进行筛选,这类产品的行程大都是确定好的,用户不用自己规划行程,省去了大量时间和精力。
(3)购买机+酒产品或旅游产品
购买产品的痛点:平台多,产品多,分散化,用户需要同时使用好几个APP比对价格,而且还要在APP里比对产品的细节,比如:用去哪儿和天巡比对机票价格,用booking、airbnb和携程比对酒店,用途牛和携程比对跟团产品。在比对完之后发现跟行程对应不上,然后重新再选择。
解决方案有两种:
第一,APP直接推荐,最方便。APP代替用户比对选择,通过获取用户信息,比如:出游人数、出游时间、出游喜好、预算等信息,根据信息给用户推荐不同特点的产品,比如性价比最高产品,最便宜产品,最舒适产品等,让用户做最简单的选择。
第二,APP提供比对功能,用户自己比对感兴趣的产品。比对功能可以比对两个或多个产品的细节,比如酒店、机票、汽车、景点、餐食等等因素,给出一个比对结果,结果表明各个产品的优缺点,用户再根据自己的偏好进行选择。这样也简化了用户筛选产品的难度。
三款APP已拥有的功能是:机票酒店预订、自由行、跟团游、定制游、主题游、高端游、邮轮游、门票、WiFi、电话卡、租车、汇兑、保险、金融等旅游产品。WiFi、电话卡、租车、汇兑、保险、金融为旅行必需品,有这些产品最好,能够提升体验,没有的话,用户可以通过其他渠道买到,不影响行程。对于机票酒店预订、自由行、跟团游、定制游、主题游、高端游、邮轮游这些功能,三款APP都可以选择目的地,然后将旅游产品直接以列表的形式呈现在用户眼前。

携程有最多的境外旅游产品,包括自营和其他旅行社产品,可以在列表页面选择出发地参团、目的地参团、一日游、推荐排序、线路玩法、天数/日期、筛选(出发城市、产品类型、产品等级、服务保障、人均起价、线路特色、特色项目、途径地、供应商)等选项,可以通过各个选项的选择过滤大半路线,剩下路线需要用户自己比对选择;
途牛也包括自营和其他旅行社产品,自营旅游产品质量较高,相对人性化,可以提前选择出游天数,陈列出用户计划出行天数的产品,同时途牛也有目的地参团、推荐排序、游玩线路、天数/日期、筛选(游玩线路、出发城市、目的地、相关景点、途牛品牌、产品钻级、出游时间、单人预算、适合人群、游玩主题、产品特色、组团特色、交通类型、住宿等级、住宿类型、酒店位置、成团地点、产品品牌)等选项,途牛将主要选项单独放在列表上方,可明显看到并选择,同时将精细的选择放在“筛选”中,其中选项最丰富,用户可根据实际情况选择其中的相应选项。
马蜂窝所呈现的都是别家旅行社的产品,无自营产品,产品数量较少,产品列表页面可以选择出发地、综合排序、线路玩法、天数/日期、筛选(出发日期、价格区间、产品特色、线路亮点)等选项,其筛选的选项较少,用户无法根据自己的精确需求选择产品,其根本原因是马蜂窝旅游产品较少,在进行精确筛选后,可选项不多。
在筛选功能不能减小用户的选择难度的情况下,携程加入了独有的对比功能。这个对比功能能够方便用户进行比对,但是比对只是列出产品的对应项,方便用户观察,而没有从专业的角度得出对比结论,给用户建议。这个对比功能可以提升用户的体验,值得改进。

5.2.2 行中
行中主要有四个需求:当地行程制定或更改、景区游玩、用户安全、境外购物。
(1)当地行程制定或更改
当地行程制定或更改的痛点:用户到达目的地,需要制定每日行程或者根据新的体验更改行程。用户对当地不熟悉,不知道最佳旅行线路,不知道哪里的饮食最有特色,不知道哪里买东西最划算,没有预定餐厅和门票,没有买交通卡等等。
解决方案:构建一个当地模块,包含当地的吃、住、行、玩四个方面的信息,提供预定,并根据用户选择的景点和活动一键智能生成行程。主要功能有:门票购买、当地交通、当地美食、购物、特色项目、旅游购物等。用户只选择做什么看什么,而我们要像秘书一样安排好怎么去。
三款APP已拥有的模块是:玩转当地(携程)、当地玩乐(途牛)、当地玩乐(马蜂窝)。三个模块主要功能都一样,涵盖了门票交通、一日游、特色项目、美食等等,都能够满足用户去哪里玩、去哪里吃、怎么去的需求。有一个很大的区别是玩转当地(携程)和当地玩乐(途牛)的分类下面是景点推荐以及相关的产品,而当地玩乐(马蜂窝)是必体验清单,清单里面有景点推荐和产品,相比而言马蜂窝赋予了清单特别的目的和情怀,更适合文艺青年,而玩转当地(携程)和当地玩乐(途牛)推荐得比较直接,适合一般人,两种风格的景点推荐也是基于APP之间的用户不同的特征来设定,都是准确的。
据调查用户在当地游玩的时候使用频次最高的是地图,表明用户人生地不熟,花大量的精力寻找目的地。因此建议在当地玩乐模块加入地图以及路线规划功能,用户可以清晰地知道景点的位置,在选择产品的同时规划自己的行程。

(2)景区游玩
景区游玩的痛点:景区排队人数太多,用户花大量的时间和精力排队,极大的影响了体验。用户不知道景区内有名有故事的景点,不能深入了解历史文化,特别是博物馆或者历史建筑,对于不愿意花钱买讲解器或者请讲解员的用户而言,犹如走马观花一样。
解决方案:
第一,实时监测景区排队人数和景区内人数,避开高峰,为用户推荐游玩的时间。这个功能实施难度大,需要与景区管委会联合,需要加装各种测量仪器,研制错峰游览的软件,景区多,成本高,但是如果能为用户提供这个功能,将极大地提升游览的体验。
第二,景区游览路线规划,景点感应介绍。推荐景区的几条景点游玩路线,让游客选择一条路线,然后沿着路线游览,到达相应景点的位置自动触发景点介绍。如果是在博物馆等密闭空间,无法精确定位,可以采用拍照景点,然后图像识别出景点并进行介绍。
三款APP中只有携程有“语音导游”这个景区游览中可以使用的功能。语音导游也只是简单的罗列各个景区和景点的语音介绍,完全不能覆盖景点的细节,比如:景区大位置,景区入口位置,景区游览路线,景区各个景点的图文音介绍,景区的常用外文标志,景点的外文标志等等,可见各个APP对于游览中这个场景重视不足。

(3)用户安全
用户安全的痛点:用户出境游时人生地不熟,语言不通,财产和人生安全容易受到威胁,受伤时怎么就医。比如:旅行中参加某个活动时,受到诈骗,要求给钱了事;用户自己不注意,背包、钱包被偷走;同行人少时,被抢劫财物和证件,有时甚至威胁人生安全。在面对这些威胁时,大部分用户是应对不足的。
解决方案:
第一,从APP的角度来设计方案,此时手机还在自己手中,在APP的客服模块增加国外报警功能,有当地大使馆电话和警方电话,用户可以给当地大使馆打电话说明情况,然后由自己或使馆工作人员向当地的警方报警。由于大部分游客语言不通,向警方说明情况比较困难,建议由大使馆或者平台专门客服来说明情况。
第二,在APP中给出用户在遇到各种困难时的应对方案,比如:被抢劫时应该怎么办;证件丢失时应该怎么办;没有钱时应该怎么办等等。让用户能够清醒的知道下一步应该做什么。
三款APP中只有携程有紧急支援模块。该模块有行中伤病和贵重物品遗落两种功能,能够满足用户遇到问题。建议其能够通过APP直接给用户陈列一些必备的安全攻略,用户可以提前阅读攻略,做好一定准备,预防出现紧急情况。

(4)境外购物
境外购物的用户痛点:据统计,用户出境游时购物花费占总费用的40%,因此购物绝对是行程中的一大重点。用户在境外购物时想要买当地特色物品的时候,不知道那些物美价廉的好店;用户在知道某个店或某个商场的情况下,不知道怎么坐车去;商场通常有很多打折活动,或者优惠券,用户没有渠道获取商场的优惠措施,而损失不少;用户在买完商品之后,退税流程繁琐并且排队长,影响了购物的体验。
解决方案:构建一个购物模块,包含当地特色店铺分类、店铺优惠、网上退税等功能,在具体店铺页面有地图、优惠信息、经营品类、营业时间、用户评价等功能。
三款APP中只有携程和途牛有购物功能,马蜂窝则没有这个功能。携程的购物模块有到店预约、分类店铺、特色店铺、购物攻略、优惠券、店铺推荐等功能,功能齐全,能够满足用户的购物需求。途牛的购物模块只有少量店铺的推荐,无其他功能,无法满足用户需求。两者都没有退税的功能,无法解决回程前用户花费几个小时排队退税的痛点,在体验的峰终效应中降低了体验的终值,建议有能力的APP可以加入这个功能。

5.2.3 行后
行后主要有一个需求:旅游社交。
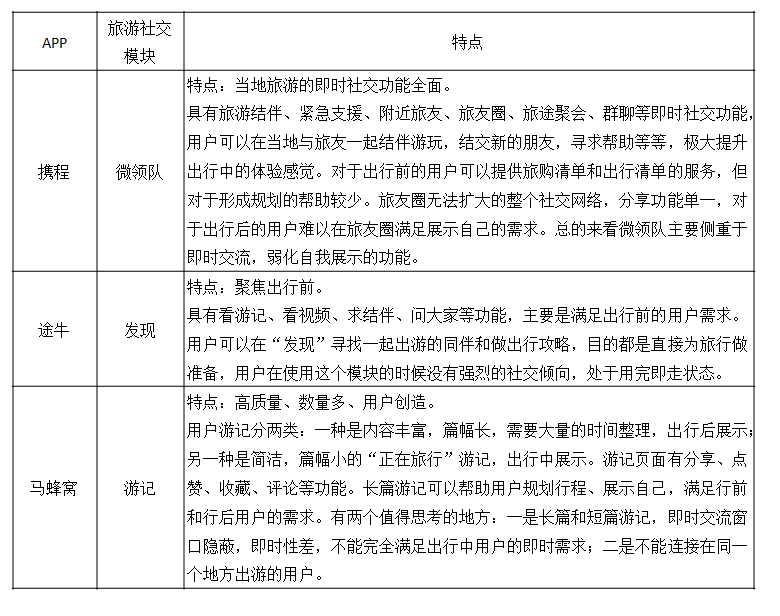
对于旅游社交并不存在痛点,用户有大量的社交网络可以分享自己的游记和心得,比如:微信、QQ、微博、陌陌、马蜂窝等。据统计,有70%以上的用户是通过社交网络获取旅游信息,可见,社交网络是旅游厂商的一大流量入口。纯社交网站是最主要的分享渠道,属于熟人传播,但难以转化为旅游网站的流量,因此构建旅游社区,同时具备社交网站和旅游网站的属性,是一种有效转化流量的方式,也是各旅游网站正在探索的模式。旅游社交的目的是提升用户在行程中的体验,更好地服务用户,形成创造利润的闭环。
用户对旅游社交的需求分别是:出行前从有经验的人哪里获取信息,规划行程,空闲时翻阅;出行中发现有趣的活动,寻找同伴,寻求帮助等;出行后展示自己,结交朋友,为其他人传授经验。
三款APP都有自己的旅游社交模块:携程的微领队、途牛的发现、马蜂窝的游记。


5.3 产品设计和交互
(1)首页

携程和途牛的首页排布相似,主要模块(机票、酒店、旅游)都是方块状砖砌型排列,给人一种商务、充实的感觉,机票模块采用蓝色,酒店模块采用红色,旅游模块采用绿色,颜色与模块的特点相对应。非主要模块都是采用白底分区排布,且字体相对较小。马蜂窝首页的主要模块则采用分区留白式分布,给人一种清新文艺的感觉。
从各个模块在首页的位置和面积占比,可以推测出各个模块在三家公司中的重要程度。其中途牛的旅游模块位置最好,占比最大,可见途牛最重视旅游模块的产品。同时途牛首页有很多入口(出境游、跟团游、自由行、主题游等)可以进入出境游页面。携程的酒店、机票、旅游从上往下依次排列占比一致,可见携程最为重视酒店和机票业务。马蜂窝的首页广告占比太大,用户难以一眼找到目标,影响了体验的完整性。
对于目的性强的用户而言,需要快速找到自己理想的产品,途牛的首页体验最好,其次携程。对于无目的性的用户而言,只是上APP随便看看,马蜂窝的首页则体验最好。
(2)社交


携程的微领队主要以功能列表为主,每个功能的图标都能表达这个功能的主体内容,让用户能够清晰明白地使用工具。微领队的重点在当地旅行用户之间搭建桥梁,用户可以使用附近旅友和旅友结伴这两个功能与陌生旅友沟通,可点击列表中的旅友直接开始聊天,简单直接,与常见社交APP类似,符合用户习惯。而对于旅友圈的展示则稍显不足,大量的留白让用户觉得界面较冷,分享只限于旅友圈,旅友圈绝大部分是陌生人,无法将帖子分享到其他空间,使得社交的意义减弱。
途牛的发现模块中求结伴功能做得最好。Banner颜色火热,让人一看就有社交的冲动。对结伴同游分类为:自驾游、爱骑行、约吃货、环球浪、约摄影,并根据结伴的主客体不同,分为:带你玩和求结伴。用户可以准确地找到有意向结伴同行的旅友,然后直接对话沟通,效率高。而对于游记展示则显得不足,入口隐蔽,用户只能在自己的主页看到动态的展示,在动态展示列表的页面中只有一张图显示,没有评论、点赞、收藏等功能,只能在动态内容页进行操作,用户在看到这个页面的时候,没有任何交互信息,感觉和动态之间是隔离的。

马蜂窝的游记展示有多图,且图片质量高,给人看了就有一种点开冲动。同时图下面有作者、地点、距离、点赞、阅读、评论等信息,给人很多交互信息,但又不杂乱。可以点开作者的主页,找到跟作者交流的入口,也是很方便。作者主页分为游记、问答、视频、点评四个模块,其他用户可以访问某个旅友在这几个模块的互动。同时以时间为主轴将图片和游记先后排列,展示了这个旅友的分享。
总体来说马蜂窝的游记和照片质量很高,给人一种想读的冲动,同时在阅读的过程中获取大量的图文信息,加之以作者出游的感受,很容易激发起阅读者的出游的冲动。但是马蜂窝在激起阅读者出游冲动的同时,只有少数景点、酒店产品的入口,转化为商业价值的能力弱。建议在游记末或者侧边栏加入与游记对应的旅游产品的入口,让用户在想出游的同时能够直接获取到出游的产品。

(3)支付

三款APP的支付过程都比较简单,携程和途牛的过程是首先选择产品,然后选择资源,再选择出行人,最后付款,一共四步。马蜂窝则没有选择资源这个步骤,一共三步。三者的支付步骤都很简单直接,没有增加用户的操作难度。途牛的支付方式最多,其次是携程,马蜂窝的支付方式最少,不过三者都含有支付宝支付和微信支付,都能够保障用户顺利、方便地支付。
携程和马蜂窝都有取消订单的功能,用户可以在支付前取消订单(步骤多),然后再预订其他产品,这样用户可以清楚的知道自己是否预订重复。而途牛没有直接取消订单的功能,只能在未支付的情况下,等待24小时自动取消,大多数用户如果不明白这个规则就会以为自己已经预订或者不能取消订单,导致用户不敢再去预订其他产品,影响了用户的选择。
(4)紧急情况

三款APP中只有携程有紧急支援模块。但是该模块入口隐秘,需要点击首页的“更多”,再在旅行工具中找“紧急支援”。建议将“紧急支援”放在首页的下面小图标中或者用户常用的模块中,比如“旅游”、“当地玩乐”等。
(5)总结
携程与途牛的产品界面布局和风格类似,两者重点业务不同,因此界面有一定的不同,途牛首页重点是旅游,携程首页重点是酒店和机票;途牛的重点是旅游产品,所以途牛的旅游界面考虑更细致,更容易让用户抵达心仪的产品;携程的产品多而全,简单直接,其通过更多的分层界面来呈现产品。马蜂窝的产品界面布局和风格与携程和途牛完全不同,首页主要展示它的核心:用户游记,并在另一界面上提供产品。其界面文艺清新,兼具社交网站的特点。对于三个APP的特点都适用于各自的用户。
六、总结及建议
在线出境游的主要用户年龄是25至40岁,属于中青年,有一定的经济基础,出境游的目的主要是休闲散心、情侣出游、家庭出游、朋友社交。每个用户都有不同的旅游目的,要提升流量转化率,就要深入的了解用户,满足用户的专有需求。通过分析发现三款APP都对于用户了解不够。
要提升流量转化率,有一个很重要的方式就是要用户在使用APP的尽量少的思考。用户在使用这三款APP选择产品的时候,需要在大量文字中过滤出关键信息,同时要在多个选项中进行繁琐的比对,最终以不专业的视角选择了产品。
针对以上两个问题,提出五点建议:
- 在初次使用APP的时候或者版本更新的时候,让用户填写基本信息(性别、年龄、收入、出行目的等);
- 在首页增加出行目的的入口,让APP能够根据用户的目的和历史数据推荐旅游产品;
- 根据信息智能推荐个性化行程;
- 增加产品比对功能,减小用户的选择难度;
- 直接给用户推荐最优产品;
- 在当地玩乐模块加入地图以及路线规划功能,用户可以清晰地知道景点的位置,在选择产品的同时规划自己的行程。
携程作为OTA的国内第一大厂商,面向体量巨大的用户,其APP功能多而全,其界面简单、直接,易于操作。它做了其他厂商没有的“对比”“紧急支援”功能,它拥有最多的旅游产品,给用户最多选择,它适用于了解自己需求的用户。在出境游方面,其做得也是很不错。根据分析,提出一点小建议:
- 为用户推荐系统的有条理的攻略内容;
- 对比功能增加从专业角度得出的对比结论;
- 紧急支援模块放到明显位置;
- 在购物模块增加网上退税功能;
- 增加旅友圈分享功能。
途牛的核心业务是旅游产品,因此它的APP的目的就是售卖各类旅游产品,它的定位是一个预订平台,APP很好的作为一个平台为用户展示了大量优质的产品,并引导用户进行购买。在出境游方面,用户在购买产品的体验中规中矩,其产品品质很高。根据分析,提出一点小建议:
- 为用户推荐系统的有条理的攻略内容;
- 增加景区游览路线规划,景点感应介绍功能;
- 增加用户安全模块,并放到明显位置;
- 在购物模块增加网上退税功能
- 在动态展示列表的页面中增加评论、点赞、收藏等功能;
- 增加取消订单的功能。
马蜂窝是为用户提供旅游攻略及产品预订的自由行服务平台,其APP在旅游攻略和社交方面做得很出色,提供了大量高质量内容,这部分的用户体验很好。在产品预订方面其做得中规中矩,用户可以使用APP简洁流畅的完成预订。在出境游方面,其做得也是很不错。根据分析,提出一点小建议:
- 在游记末尾或者侧边栏加入与游记对应的旅游产品的入口,让用户在想出游的同时能够直接获取到出游的产品;
- 在游记页面的明显地方加入即时通讯这个功能,以便用户之间能够顺畅沟通;
- 景区游览路线规划,景点感应介绍;
- 增加用户安全模块,并放到明显位置;
- 构建一个购物模块,包含当地特色店铺分类、店铺优惠、网上退税等功能,在具体店铺页面有地图、优惠信息、经营品类、营业时间、用户评价等功能。
最后
以上就是典雅大侠最近收集整理的关于在线出境游竞品分析报告:携程、途牛和马蜂窝的全部内容,更多相关在线出境游竞品分析报告内容请搜索靠谱客的其他文章。
发表评论 取消回复