交流群 | 进“传感器群/滑板底盘群”请加微信号:xsh041388
交流群 | 进“汽车基础软件群”请加微信号:Faye_chloe
备注信息:群名称 + 真实姓名、公司、岗位

作者 | 张萌宇
线控转向有广义和狭义之分。广义的线控转向是指由电信号控制转向功能的转向系统,不一定取消转向轮和方向盘之间的机械连接;狭义的线控转向是指由电信号控制转向功能,并且取消了转向轮和方向盘之间的机械连接的转向系统。狭义的线控转向系统,又可以分为带方向盘的和不带方向盘的,假如带了方向盘,方向盘一般不随车轮转动——比如耐世特的静默方向盘线控转向系统。
在本文的语境中,如无特殊说明,线控转向均特指狭义的线控转向。

目前在乘用车上普遍使用的是电动助力转向系统(Electric Power Steering,EPS),属于“广义”线控转向的一种,其渗透率已超过90%。如上图所示,EPS是在驾驶员转动方向盘之后,转矩传感器记录转向扭矩并传输给电控单元,电控单元计算出转向助力控制伺服电机工作从而实现助力。
与电动助力转向系统不同的是,线控转向系统(Steering By Wire System,SBW)由电控单元控制的转向电动机驱动车轮转动,车轮和方向盘之间没有机械连接。
在线控转向系统中,车轮转向执行器增加了线控的接口,转向力矩完全依靠下转向执行器来输出,而下转向执行器输出力的方向和大小以及转动的速度都依赖于控制算法的信号。这意味着,转向系统可以完全由控制算法来接管,而无需依赖于手工转动方向盘,如此一来,自动驾驶功能的实现就具备了一项先决条件。
其实,线控转向并不是一个新的概念。早在20世纪50年代,TRW和Kasselmann就提出了线控转向的概念,不过当时仅仅停留在概念中。
到了1990年,德国奔驰公司开始了线控转向的研究,并于1996年将开发的线控转向系统应用于F200概念车上。此后很多研究机构、主机厂、零部件厂商例如日本国立大学、宝马、捷太格特等都对线控转向展开了研究,并陆续推出了一些代表性产品。
1999年,宝马汽车公司推出概念车BMWZ22。在应用了线控转向技术后,此款车能够实现可变传动比,方向盘需要转动的最大角度减少到了160度,极大降低了紧急转向时驾驶员的操作难度。
2016年,采埃孚(ZF)和天合汽车(TRW)合并后展示的一辆原型车上搭载了采埃孚天合的前后桥转向系统,该系统可实现纯电动操控。2018年,博世华域与奥迪合作的线控转向产品搭载于奥迪A3上在全国巡回展示。
然而,时至今日,线控转向产品尚未大规模应用在乘用车上。2013年,英菲尼迪旗下的Q50上市,此款车上搭载了带机械冗余的线控转向。然而2014年,英菲尼迪就对Q50实施了召回,原因是线控转向系统存在安全问题。此后,市面上一直没有真正意义上搭载了线控转向的汽车量产。
直到2022年4月,丰田旗下的bZ4X上市,海外版产品使用了捷太格特的线控转向系统One Motion Grip 。在此款产品上,方向盘和前轮之间没有机械连接,取而代之的是电线和电子系统,方向盘根据汽车行驶速度和车轮转向角度改变转向比和力反馈。
但很难说bZ4X的上市代表着线控转向在乘用车上成功地实现了量产应用。
2022年6月,因为轮毂问题,丰田在海外市场对bZ4X实施了召回,此时大部分bZ4X还未正式交付。10月,丰田在全球范围内再次召回bZ4X,原因仍然是轮毂问题。在中国市场,因为法规问题,bZ4X仍然采用了带机械连接的转向系统。所以目前仍然不能说线控转向在乘用车上成功地实现了量产应用。
有投资人表示短期内对线控转向的落地不太看好,理由是目前线控转向的性价比太低,成本高但无法给驾驶员带来明显的体验提升。但今年10月采埃孚与蔚来签订协议要共同研发线控转向产品,耐世特在2022年的中报上公告拿下了某主机厂金额达20亿元的线控转向系统订单。可见,即便之前的案例算不上成功,仍然有厂商在这一领域坚持研发。
1. 研发线控转向的价值
那么,大家为什么要研究线控转向?线控转向可以给用户带来哪些体验的提升呢?
1.1 底盘线控化的一部分
有投资人提到,智能化时代,汽车的电子电气架构由分布式向域集中式再向中央集成式发展。在这种背景下,转向作为底盘的一部分,随着上下车身的解耦以及高级别自动驾驶的实现,线控化是必然的趋势。
算法可以实现比人更快的响应速度以及更高的准确度,如今很多乘用车具备的车道紧急避障功能就依赖于算法的快速响应以及精准控制。随着高等级自动驾驶的落地,用算法来控制转向将成为刚需。
清华苏研院底盘所所长高峰认为“制动、转向、悬架的线控都是底盘域集中控制的一部分。制动会向IPB+RBU(<=L3)、EMB(L4&L5)发展。转向会从有机械耦合(<=L2), 向无机械耦合(L3&L4)、无方向盘采用底盘备用终端(L5)发展。”
1.2 车身设计更灵活
线控转向取消了方向盘和转向轮之间的机械连接,给车身设计带来了更多的灵活性。机械连接的取消一方面能够节省驾驶位的空间,驾驶员腿部可以更舒展;另一方面也使得方向盘和转向轮实现了解耦,因为方向盘和转向轮不必同时转动了。
解耦之后,方向盘就可以伸缩,也可以用来实现其他功能。假如未来L4级别的自动驾驶得以实现,除用于控制车辆行驶外,方向盘还可以支持娱乐功能。可以想象这么一个场景,把游戏的界面投影到HUD,方向盘充当手柄,用方向盘来控制游戏中的道具。此外,还可以在方向盘上做一些跟音乐相关的律动,给用户带来更加真实的体验。
另外,假如实现了>=L3级别的自动驾驶,在驾驶员不用接管的时候,方向盘因为机械连接的存在一直跟随车轮转动,驾驶员的体验会比较差。
1.3 传动比更灵活
汽车转向的时候,方向盘转动的角度和车轮转动的角度的比值叫做传动比。在传统的转向系统中,方向盘和车轮执行器有机械连接,传动比是固定的。然而,一旦把机械连接去掉,传动比就是可变的。
为什么需要可变传动比呢?主要是低速行车的时候调小传动比可以使转向操作更省力,以及在高速行车的时候调大传动比可以避免不小心偏离车道。
低速行车的状态下,转动方向盘会相对吃力。在需要掉头的时候,假如不调节传动比,方向盘需要转动较大的角度才能带动车轮转动相应的角度。若将低速行车时的传动比调小,那么方向盘仅需转动较小的角度就可以带动车轮转动掉头所需的角度,从而实现便捷掉头。
高速行车状态下,方向盘很容易转动,驾驶员不经意间的动作就可能带动方向盘转动可观的角度,假如车轮跟随方向盘也转动相应的角度,车辆有可能偏离车道造成危险。那么,将高速行车时的传动比调大,就能较好地规避因驾驶员误操作带来的风险。
此外,还可以根据场景做一些定制化设计。济驭科技总经理罗永昌提到,“虽然EPS也可以在设计时通过调节齿轮大小改变转向比,但一旦设计好之后就无法改变了;相比之下,线控转向就更加灵活,在上车之后也可以根据场景做定制化设计。”
某测评博主表示“bZ4X的转向是非常运动的设定。首先这台车的方向盘盘幅就比较小,握在手里非常有运动型车的味道,并且在转动方向盘时,车头会立即做出快速响应,随着转向角度的增加,回正的力度也会以极其线性、细腻的方式变重。在快速过弯时,bZ4X的转向系统也会呈现出相当强的中心感,驾驶者可以通过手上的回馈力感知到前轮转向角度的变化。而在日常驾驶时,bZ4X的转向手感轻重适中,并不会太过于轻飘导致没有安全感,但也不会过于沉重导致开起来很累。”
当前的EPS系统毕竟带着机械连接,在自由度上不及线控转向系统。比如上文的博主测评中提到的丰田bZ4X可以实现“在转动方向盘时,车头会立即做出快速的响应,随着转向角度的增加,回正的力度也会以极其线性、细腻的方式变重。”假如用EPS系统,恐怕就很难实现。
1.4 降低车身相撞的危害程度
汉鼎智能CEO刘泽金告诉笔者:“两辆汽车相撞的时候,在相撞力的作用下,转向系统的机械连接由于没有能量回收功能,会把方向盘往驾驶员的方向推,从而对驾驶员造成伤害。有数据显示,驾驶员在车祸中受伤,很多时候都是和方向盘的撞击造成的。假如转向系统是不带机械连接的,在碰撞的瞬间,方向盘和人之间的相对速度会大幅减小,相应地,冲击力也会大幅减小,驾驶员受到的伤害就会减轻很多。”
当然,安全气囊也可以实现类似的效果,只是线控转向可以从另外一个角度减轻两车相撞对驾驶员造成的伤害。
诚然,线控转向可能是未来的趋势,但在L4级别的自动驾驶何时能落地尚不明朗的当下,搭载线控转向有必要吗?从笔者目前了解到的信息来看,产业界人士、投资人还没有达成共识。
一方认为,在L4级别的自动驾驶到来之前,搭载线控转向是没有意义的。因为就目前的情形来看,线控转向给用户带来的体验提升很有限,顶多是锦上添花,远非雪中送炭。自动驾驶最刚需的功能——用电信号来控制转向轮,现有的EPS系统也可以实现。
而且在技术还不够成熟的情形下,线控转向还会带来一些额外的麻烦。比如拿掉机械连接后驾驶员会失去“路感”,——当前的路感模拟器的效果还没有到令人特别满意的程度。以现有的技术水平,路感模拟器还很难恰到好处地把需要反馈的信息反馈给驾驶员,同时把不需要的信息过滤掉。
另一方认为,那些认为“线控转向没必要”的观点,本质上还是仅仅把车作为出行工具来看待。智能底盘行业专家齐佳宁认为,随着智能化的演进,未来的汽车远远不止是一个代步工具,它可以是智能移动空间。从这个角度,能把方向盘解放出来发挥娱乐功能的重要性就大大增加了。而且在实现了>=L3级别的自动驾驶之后,假如没有线控转向,驾驶员不操控的时候,车轮通过机械连接带动方向盘转动就会让人感觉很别扭。
虽然从功能的角度看,线控转向好像不是刚需,但当基本的技术越来越成熟的时候,能给用户体验带来提升的东西都非常值得去尝试。手机当初被发明出来是因为人们需要通信,但在智能手机时代,几乎没有人会在买手机的时候去关注它的通话功能——人们更在乎的可能是各类app运行是否流畅,拍照是否好看等,而在智能手机被大众全面认可之前,这些都会被认为“不是刚需”。
2. 线控转向上车的阻碍因素
抛开上述关于线控转向“是否必要”的争论,从当前的实际情形来看,线控转向的量产确实有很多困难。为什么时至今日线控转向仍然没有成功的量产案例呢?阻碍线控转向上车的因素有哪些呢?
笔者总结了和几位行业专家访谈的内容,发现当前的线控转向主要面临着安全性尚未得到大规模验证、控制算法性能不够好、路感模拟等技术不够成熟导致用户体验不够好、成本仍然居高不下、存量市场抵制等问题。
2.1 安全性尚未得到大规模验证
传统有机械连接的转向系统的安全目标是fail-safe,线控转向的安全目标是fail-operational,即系统失效后还能继续工作。现在行业里对线控转向的故障率有定量的要求。传统的故障率,有一个指标,是1000个器件在100万个小时—即10的6次方小时里,允许出现100多次故障。而线控转向,10的6次方小时里则只能有个位数的故障发生。
有机械连接的时候,即使系统出现故障,最差情况下还能依靠“蛮力”实现转向。拿掉机械连接后,线控转向完全依靠软件算法实现对车轮的转向控制,假如行驶过程中程序出现了问题,驾驶员没有办法及时解决问题。
通常来讲,软件的失效率可能比机械高一点。存在一些使用线控转向时才需要考虑的故障,比如在车辆行驶过程中,内存溢出导致程序崩溃从而使得转向系统无法工作;或者由于恶劣环境、电源瞬变、器件失效等造成ECU的损坏,导致在需要转向的时候程序没有发出相应的转向指令或者在不需要转向的时候程序发出了转向指令等。
在心理层面,线控很难像机械连接那样给人以安全感——对于驾驶员来说,软件毕竟是一个看不见摸不着的东西,什么情况下会出现问题,出现问题了怎么解决都是未知的。因此,取消机械连接的前提是线控转向的失效率需要被证明是明显低于传统转向系统的。只有这样,用户才可能接受。英菲尼迪在Q50上搭载的转向系统带了机械冗余,可能也有类似的考虑。
即使有机械连接,也不是百分百安全,因为机械连接也可能因生锈而失效,当然了,线控转向当前没有成功的量产案例,即使是带机械冗余的系统也没有。虽然有研究机构、供应商发布过demo产品,而且从实验的角度说明目前理论上产品的安全性是达标的,但在对安全性要求很高的汽车行业,没有量产案例就很难令人信服。
目前,很多厂商都在研究拿掉机械连接后如何保证安全性的方案。
清华苏研院底盘所所长高峰提到,“我们会在一些线控转向系统上加装机械连接,当然控制方式还是线控。然后再增加一套安全防护措施,即算法、电路的硬件、传感器、电源、控制板都是两套。因为我们不可能让驾驶员去试错或承担任何风险,所以安全冗余都会做充分。加上机械连接后,线控转向就可以大批量生产并搭载在乘用车上,然后我们再去分析带机械连接的线控转向系统。”
“上车运行一段时间后,我来看反馈数据,就可以知道有哪些问题是传感器造成的,哪些是控制器造成的,哪些是执行器造成的,哪些是电路造成的,还可以知道系统的流畅度、时延等性能的情况。有了充足的数据之后,一方面可以验证转向系统的安全性,另一方面也可以根据这些反馈数据去做改进。”
“其实现在理论上来讲,我们全冗余的线控转向系统—电源,传感器、算法、电路硬件、控制板等都做双份,已经可以做到1000个件在10的6次方小时里只出现个位数的故障。假如采用单电源,其他部件都配备双份,可以实现10的6次方小时里出现10到100次故障。只是,现在这些结果都是理论上的,还没有经过大规模的路测验证。”
2.2 控制算法的性能还不够好
在自动驾驶系统中,线控转向属于执行机构,执行机构发挥好作用的前提是上游的控制算法能够准确及时地发出指令。只有控制算法的稳定性、可靠性、及时性都足够好,线控转向系统才能真正地发挥好转向功能。
具体来讲,控制算法要确保主动转向时车身的稳定性,以及转向时前轮和后轮的协调。此外,控制算法还需要确保角度控制的精度以及实时性,假如精度不够或者在一些紧急情况下转向指令出现延时都可能造成很严重的后果。
控制算法足够好,需要感知、预测、规划整个链条都足够好。也即是说,线控转向并不能孤立地发挥作用,而是依赖于整个自动驾驶系统的优化。
然而,目前国内的自动驾驶供应商做的事情通常比较分散,有全栈能力的机构不算太多。假如有一个机构可以把感知、决策,规划、执行一起优化,那么整套系统效果可能会比较好,因为这些模块需要互相配合。
虽然现在很多车上都搭载了辅助驾驶系统,即当前的控制算法已经可以达到足以上车的准确度,但是要达到线控转向系统要求的99.9999%还需要一段时间。
根据某位行业专家的说法,“线控转向的铺货上量依赖于高级别自动驾驶的实现。从这个角度来讲,我认为线控转向的突破会是一个跳变,一旦高级别自动驾驶实现了,那么线控转向的需求可能立马就上升了。而且到了那个时候,上端的感知、决策、规划等算法已经成熟,控制算法的准确度也将不再是问题。”
2.3 路感模拟等技术不成熟导致体验不够好
当前,L4级别的自动驾驶还未实现,行车过程中还是有很多需要驾驶员来操控的情形。假如拿掉方向盘和转向轮之间的机械连接,路面的信息无法传递上去,驾驶员感受不到转向阻力和路面的颠簸,会失去“路感”,那么就需要加装一个路感模拟器。
路感模拟器通过马达震动传感器来感知底盘的震动情况,把有必要反馈的信息,通过马达模拟出来,传递到方向盘,使驾驶员能有直观的感受。反馈的信息主要包括齿条力的大小以及轮胎的波动,尤其是30赫兹以下的波动。同时,路感模拟器会过滤一部分不必要的信息,比如一些无意义的抖动,减轻驾驶疲劳。
浙江思锐智能科技CEO黄留清提到:“配备路感模拟器后,在系统中没有物理连接的情况下,轮胎的不必要振动不会传递到车内,比如路过地面的大坑,但驾驶员在转向时或者正常行驶时仍能体验到力反馈。”
然而,当前的路感模拟技术还不成熟,无法把路面信息较好地反馈给驾驶员。对于哪些信息需要反馈、哪些信息需要过滤的问题,主机厂还没有明确的要求,供应商自然就还没有形成很成熟的方案。
德科智控副总经理郑星美提到,“车辆经过隔离带的颠簸感是需要反馈的,在颠簸路面行驶带来的颠簸感应该过滤,但难题在于,如何来分辨这些颠簸呢?还有,一边的车轮在水里造成的的手感差异也需要反馈给驾驶员,但是通过什么方法来检测这种信息呢?有些主机厂,尤其是德系主机厂,希望路感模拟器能比较精准地传递需要传递的信息。对于我们供应商来讲,现在很大的问题就在于哪些信息需要反馈,哪些不需要,以及如何精准地区分需要反馈的和不需要反馈的信息。现在主机厂也没有给我们明确的说法,在要求不明确的时候我们就很难办。”
方案不成熟,最终呈现的效果自然就不尽如人意。仍然以英菲尼迪Q50为例,有消费者指出虽然来自路中心的反馈足够,但来自角落的反馈不足,让人很难获得真实的路感,相对有机械连接的情形效果差很多。
路感模拟器更多的是中间过渡产品,只在人机共驾阶段需要。假如完全实现了高等级的自动驾驶,不需要人接管,那么路感模拟器就不是刚需;假如实现不了高等级自动驾驶,那么线控转向系统能给用户带来的体验提升就不算很大,当前不断进化的电动助力转向系统已经可以比较好地实现转向功能,因此,大家对线控转向的需求并不迫切。
对过渡产品,厂商很难有动力投入很多资源去改进技术,提升产品体验。毕竟,路感模拟器的技术不算容易,研发成本不低。因此很多厂商目前都处于观望状态,实际没有太多投入。那么,路感模拟器距离用户体验有本质提升、能让用户满意,可能还需要比较长的时间。
此外,传统的转向系统具有自动回正功能。在有机械连接的时候,驾驶员将方向盘转动一个角度后,不做后续操作,方向盘会自动归位。拿掉机械连接后,方向盘若要回正就需要用电信号来模拟回正功能。
然而,目前用电信号模拟很难及时且恰到好处地让方向盘回正,有时候方向盘会转过头,有机械连接的时候就不会出现这样的问题。虽然现在有些供应商会在方向盘上增加角传感器来检测回正是否过量,但目前效果还不算太好,和机械连接带动的回正在效果上仍然有差异。
回正功能不好不光是影响驾驶员体验,严重的时候还会带来一些安全性问题。据悉,英菲尼迪的Q50有一个比较严重的问题,在急转弯的时候,手松开方向盘后方向盘回正很慢,假如这时驾驶员踩了油门,而方向盘还未来得及归位,就可能会造成事故。
2.4 目前的线控转向系统成本比较高
出于安全考虑,线控转向系统需要配备安全冗余,方案包括全冗余和半冗余。冗余方案分为全冗余和半冗余。顾名思义,全冗余就是所有部件都做了冗余,全冗余的线控转向系统有两套传感器、两套电机、两套ECU,车辆上一般还需要配备两个电源。半冗余是指部分部件有冗余,半冗余的线控转向系统有两套电机。
从功能安全的角度讲,车辆配备半冗余还是全冗余的线控转向系统和自动驾驶的等级相关。对于L3级别的自动驾驶,人可以充当部分安全冗余的角色。要达到ASIL-D等级的功能安全要求,用两套电机就可以实现。但对于L4级别的自动驾驶,人可以不再接管,仅用两套电机无法达到功能安全等级的要求,因为一套系统坏了,还需要另一套系统能正常运行。此时,就需要线控转向系统的每个部件都有冗余。
配备安全冗余之后,零部件增加,那么成本就会相应地增加。此外,上文提到假如线控转向要上车测试,还需要配备路感模拟器,这也额外增加了成本。
还有一个可能增加成本的因素是,方向盘和转向电机没有机械连接后,可能会需要两个ECU来分别控制,相应地成本会增加。
汽车零部件产品,尤其是电子类,价格和出货量强相关。只有出货量大,供应商才愿意给出较低的价格,因为量大才能尽可能地摊薄研发成本,以及一些固定开支。当前的线控转向远未达到量产的程度,而是处于研发,小批量测试的阶段,成本很难降低。
据估计,EPS系统价格约1000元,线控转向的价格大概在5000-8000元。虽然未来随着技术的进步,产品的推广,成本有降低的可能,但在当前价格差距还很大的情形下,假如消费者无法感受到明显的体验提升而愿意买单,很少会有厂商愿意推广。
2.5 存量市场的抵制
作为底盘线控化的一部分,线控转向是否能“上车”不仅取决于技术、成本等因素,也受到供应商和主机厂内部相关团队博弈的影响。
要实现真正意义上的线控转向,需要主机厂开放相关接口,因为现在很多整车会采用域控的方式。这部分工作需要供应商和主机厂的磨合。当然了,有些主机厂会把域控制器交给第三方代工,那么就需要供应商和第三方的磨合。
有行业专家提到,“从域控制器的角度来说,目前的存量市场和线控底盘格格不入,因为要实现底盘的线控化,需要主机厂开放制动、转向等的接口。开放接口会在一定程度上削弱主机厂内部负责底盘业务的团队的权限,所以存量市场的利益板块会抵制,从而制约底盘的快速发展。 ”
3. 谁有可能第一个吃螃蟹成功?
虽然线控转向还未走到量产节点,但作为底盘系统中很重要的一部分,线控转向也受到了很多关注。劲邦资本投资副总贡玺提到,“底盘系统动力学涉及到三根轴,一般称为xyz 三根轴,转向是解决 y 轴的问题,但很多时候 y 轴跟 x 轴包括跟 z 轴相互勾连,他们之间有动力学关系。”
贡总还提到,“底盘领域的创业,就像是在做Tier1中的芯片Tier2。底盘技术难度不下于芯片,而且底盘和芯片都有平台性质,和自动驾驶的场景绑定不深。底盘类公司的收入非常抗周期,因此,即使线控转向还没到量产节点,也会持续关注。”
也正因为还没走到量产节点,谁会第一个吃螃蟹成功就成为了大家很关心的问题。出于技术、成本等种种考虑,很多企业对于线控转向都是观望的态度。那谁有可能第一个吃螃蟹成功呢?
3.1 主流供应商的进度
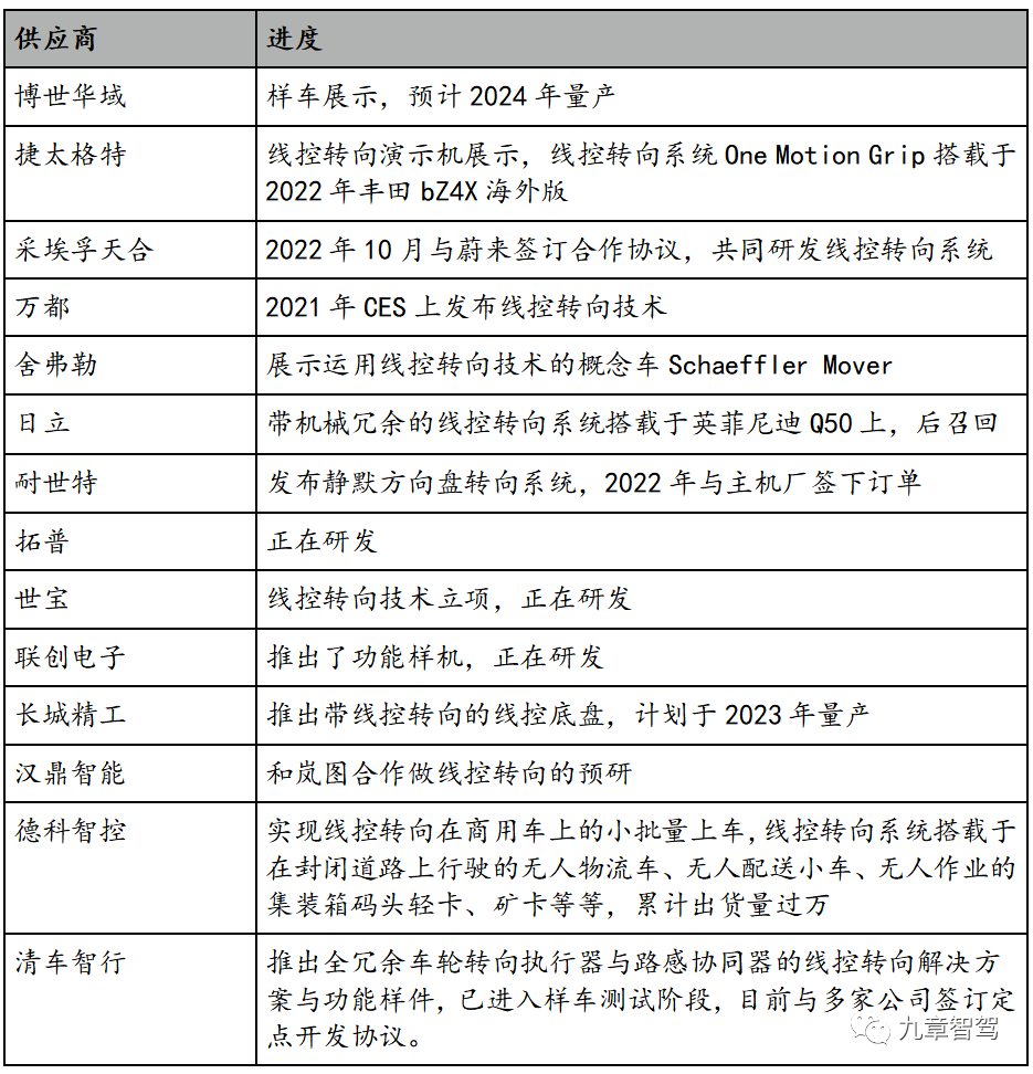
我们先来看看部分主流供应商在线控转向领域的进度,如下表所示。

目前来看,日系供应商捷太格特走在最前沿。此前第一个使用线控转向系统(带机械冗余)的品牌英菲尼迪隶属于日产汽车公司,搭载的转向系统也是来自日系供应商日立。虽然第一款产品不算成功,但看起来日系公司对线控转向很执着,时隔8年后搭载了线控转向的丰田bZ4X仍然来自日本。
整体上来看,日本文化是偏谨慎的,可对于线控转向这样在很多人看来目前不太有性价比的产品,为什么日系厂商会如此执着呢?智能底盘行业专家齐佳宁告诉笔者,“日本的道路普遍较窄,驾驶员需要打方向的幅度比较大,转向灵活能显著提高用户体验。用户需求促使厂商去研发更好用的转向系统。”
那么,第一个吃螃蟹成功的有可能是日系车企吗?有这样的可能,因为线控转向的成功依赖于从产品的角度赢得用户。既然在日本的路况下,线控转向给用户带来的体验提升可能更为明显,那日系车企就有更多的动力去研发线控转向并推进上车。积攒的用户反馈数据多,车企就更容易根据这些数据去迭代产品,把产品打磨得更成熟。
还有一种观点认为,第一个成功量产线控转向的可能出现在特斯拉、蔚小理这样注重科技感的公司中。对于这样的公司而言,汽车不仅是一个出行工具,而是智能移动终端,那么线控转向的意义就更能凸显。
此外,这些车企的车型相对高端,成本更高,可以转嫁给消费者的成本也比较高,具备搭载线控转向的条件。
去年特斯拉在Model S Plaid上配备了平底矩形方向盘。据悉,搭载此款方向盘的背景是特斯拉内部正在自研线控转向技术,他们希望最大程度地精简转向的机械结构。
另外,根据业内人士推测,蔚来此次与采埃孚签订共同研发线控转向的协议后,将可能在基于NT3.0平台开发的车型上搭载线控转向系统,时间可能会是2024或者2025年。
3.2 线控转向量产的时机
笔者在与各位行业专家沟通的过程中,多次听到2025年这个节点。有一种观点是,2025年可能是线控转向小批量上车的一个时间节点。
为什么是2025年呢?德科智控副总经理郑星美这样解释道,“我们这个行业里的一个新技术,从决定开始做,到真正能落地,怎么也得五年。可能我先花一年时间把东西做出来,然后再花两三年时间去改进。因为涉及到新技术嘛,改进三四轮或者四五轮都是很正常的。然后再上车,上车之后还要继续改进。那整个过程走完,可能就过去了四五年时间。2020年开始我们做线控转向,其实你就开始看到有东西出来了,那么到真正能量产上车,可能就是2025年左右。”
此前主流的开发模式是,供应商端完成零部件的生产后,主机厂只做集成验证。现在,以线控转向为例,主机厂可能会自己设计上层的功能,例如转向系统和其他自动驾驶的部件如何交互、转向系统的某个部件出了故障要如何应对等。供应商只需要保证供应的零部件可以准确地执行上层系统发出的指令。这意味着,线控转向“上车”的难度降低了一些,那么,“上车”时间就更近了。
中国现在有世界上最大的新能源车市场,各家主机厂都在积极地“技术创新”,每年市场上都会出现很多新车型。这样的市场环境给新技术的迭代提供了良好的条件,对于国内的线控转向供应商是一种利好,相信国内的线控转向厂商可以发挥好这一优势,做出令人满意的产品。
实际上,如果不把眼光限定在乘用车,我们可以看到,在无人配送领域,线控转向已经开始上车了。目前包括美团、阿里都有搭载了线控转向的无人配送小车在提供货运服务,此次受访的浙江思锐智能科技、德科智控都有相应的线控转向产品出货。如果整车成本达到合理区间,这可能是一次物流外卖业的变革。
当然,无人配送小车因为是在相对封闭的场景低速运行,安全问题更容易解决,但在与各行业专家的交流中,一个共识是在线控转向上目前基本不存在“大家完全不知道该如何着手”的问题。对于现有的问题,大家知道该往哪个方向去做,然后慢慢迭代,之后就可以达到基本符合预期的效果。因此,相信在不远的将来,线控转向也将进入量产上车的阶段。
写在最后
与作者交流
如果希望与文章作者直接交流,可以直接扫描右方二维码,添加作者本人微信。

注:加微信时务必备注您的真实姓名、公司、现岗位
以及意向岗位等信息,谢谢!
关于投稿
如果您有兴趣给《九章智驾》投稿(“知识积累整理”类型文章),请扫描右方二维码,添加工作人员微信。

注:加微信时务必备注您的真实姓名、公司、现岗位
以及意向岗位等信息,谢谢!
“知识积累”类稿件质量要求:
A:信息密度高于绝大多数券商的绝大多数报告,不低于《九章智驾》的平均水平;
B:信息要高度稀缺,需要80%以上的信息是在其他媒体上看不到的,如果基于公开信息,需有特别牛逼的独家观点才行。多谢理解与支持。
推荐阅读:
◆九章 - 2021年度文章大合集
◆当候选人说“看好自动驾驶产业的前景”时,我会心存警惕——九章智驾创业一周年回顾(上)
◆数据收集得不够多、算法迭代得不够快,就“没人喜欢我”————九章智驾创业一周年回顾(下)
◆详解嬴彻自动驾驶卡车量产技术方法论
◆激光雷达:905与1550的战争
◆单SoC芯片方案,或将加速行泊一体方案规模化量产应用
◆从AVP的实际表现看“L3”自动驾驶商业化的可能性
最后
以上就是飞快唇彩最近收集整理的关于线控转向量产商用的挑战与曙光的全部内容,更多相关线控转向量产商用内容请搜索靠谱客的其他文章。
发表评论 取消回复