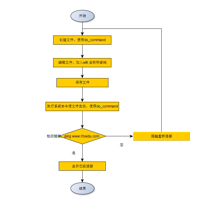
需要修改wifi的配置文件,删除再穿件一个总感觉不太好,找到一篇可以修改文件的博客。
基本流程:

https://blog.csdn.net/caoshangpa/article/details/51775147
QString strAll;
QStringList strList;
QFile readFile("test.txt");
if(readFile.open((QIODevice::ReadOnly|QIODevice::Text)))
{
QTextStream stream(&readFile);
strAll=stream.readAll();
}
readFile.close();
QFile writeFile("test.txt");
if(writeFile.open(QIODevice::WriteOnly|QIODevice::Text))
{
QTextStream stream(&writeFile);
strList=strAll.split("n");
for(int i=0;i<strList.count();i++)
{
if(i==strList.count()-1)
{
//最后一行不需要换行
stream<<strList.at(i);
}
else
{
stream<<strList.at(i)<<'n';
}
if(strList.at(i).contains("iface eth0 inet static"))
{
QString tempStr=strList.at(i+1);
tempStr.replace(0,tempStr.length(),"
address 192.168.1.111");
stream<<tempStr<<'n';
tempStr=strList.at(i+2);
tempStr.replace(0,tempStr.length(),"
netmask 255.255.255.0");
stream<<tempStr<<'n';
tempStr=strList.at(i+3);
tempStr.replace(0,tempStr.length(),"
network 192.168.1.0");
stream<<tempStr<<'n';
tempStr=strList.at(i+4);
tempStr.replace(0,tempStr.length(),"
geteway 192.168.1.1");
stream<<tempStr<<'n';
i+=4;
}
}
}
writeFile.close();
最后
以上就是兴奋小蝴蝶最近收集整理的关于QT wifi连接的全部内容,更多相关QT内容请搜索靠谱客的其他文章。
本图文内容来源于网友提供,作为学习参考使用,或来自网络收集整理,版权属于原作者所有。
发表评论 取消回复