此拓展基于上一个(练习03:单相_全波_整流)
将电路进行简化,使其更简洁。同时介绍simulink中的子系统。
这里介绍两种创建的操作方法。
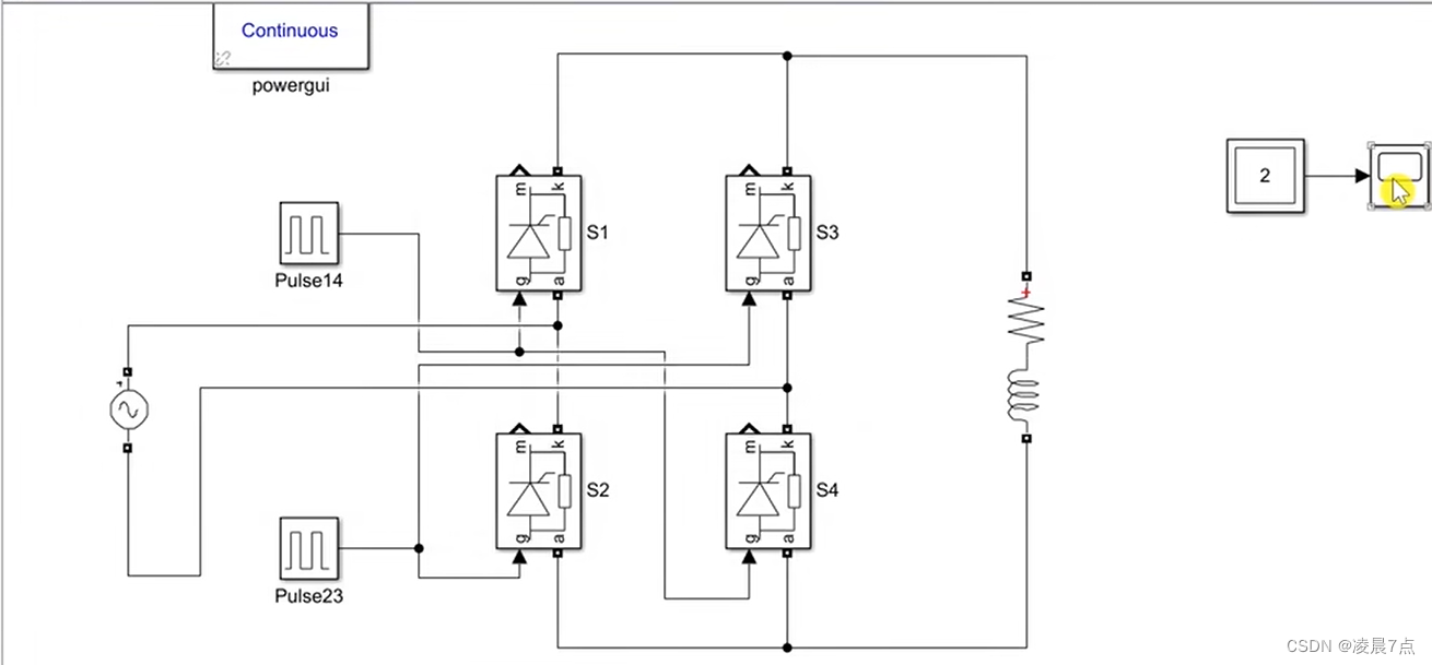
01上一个练习的接线图
这里我们可以看到:
晶闸管之间的连线,脉冲触发之间的连线。都非常的多,非常的复杂。
所以,我们要把这些做同样事情的,放在一个子系统里。

02子系统的创建
这里有两部分可以来构成子系统,所以分别用不同的方法来讲如何搭建这两个子系统。
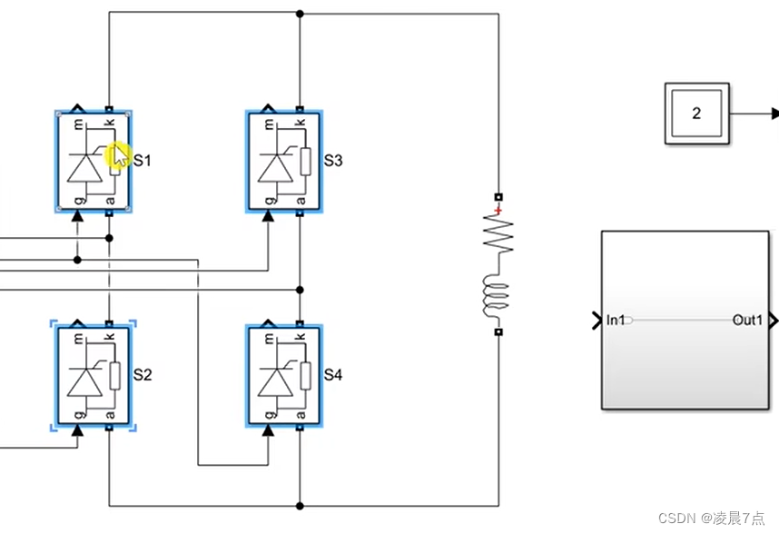
第一:四个晶闸管构成的桥式电路
第二:两个脉冲触发
a.晶闸管子系统
法一:找到子系统的元件Subsystem,拖出来即可。
如图:

将子系统拖出来之后,把想要构成子系统的元件,剪切并放在里面。
这里选择四个晶闸管放在子系统,不需要的线,就不用选。
按shift键一个一个选择四个元件,然后右键剪切cut。

之后,双击子系统,即可进到子系统界面,在把刚刚剪切的粘贴Paste进来。
需要重新连线的也要连好。(但此时子系统还没能和外面取得联系。)

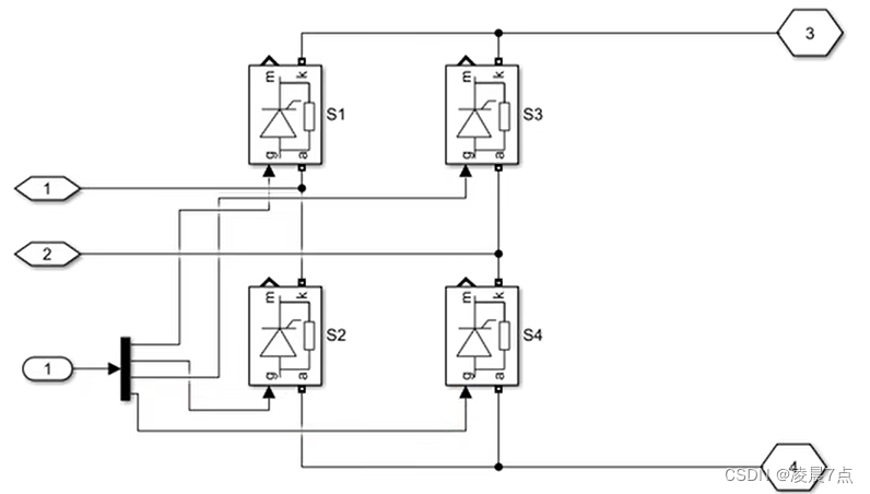
所以,我们要用一个连接点,来与外界进行联系。
如图找到连接结点之后拖出即可。
(此结点正是可以连接我们元件上那个小正方形的,也可将其与外界进行连接的接口。)

这里我们要用到四个结点,输入2个,输出2个。使用快捷复制。
之后进行每一个的连接。

此时还要有驱动信号的联系,这里只有输入的驱动,没有输出的信号。
直接使用子系统本来有的信号结点,只保留左边那个输入的即可。(线和右边的点可直接删掉。)
但有四个驱动信号,只有一个结点,所以那可以使用一个分解元件Demux,进行一分为四。
如图进行连接:

现在可以对每个结点进行重新命名,方面后面的操作。
左边1、2结点:A、B
右边3、4结点:+、-
触发驱动:g
然后要把3、4两个结点放在子系统模块的右侧,其他放在左侧。
只要双击结点即可修改位置。如图,操作结点3到右侧:

此时再回到我们原来的电路图(按上方的箭头⬅图标可返回),即可看到我们的子系统,以及各个结点情况,再将它连接在原来的电路图上。

b.脉冲信号子系统
这里用创建子系统的第二个方法。
法二:选中要创建子系统的元件,在选中框的右下角有三个点,碰一下这三个点,其中弹出来的选项里,第一个图标即是创建子系统Create Subsystem。

此时即可生成与上述子系统一样的。后续的操作就一样了。
首先上面生成好脉冲信号的子系统,然后双击进入子系统。
里面有两个脉冲信号,分别各自输出,但我们其实只要合成一个输出即可。
所以使用一个Mux元件即可。(1、4管同一个信号;2、3管同一个信号)
如图接线:

此时再回到原来的搭建,完整连接图已经完成:
(但此时有一个问题,就是如果我想要修改触发角,那就会比较麻烦)

03子系统的封装Mask
这里的封装操作,用脉冲信号子系统来做。
假设此时要修改触发角,我们还要一个一个进入到子系统里面,对一个一个元件进行修改,就会比较麻烦。所以此时就要进行封装。
此时要封装的更加简洁,即只要双击该子系统,我们就可直接填角度进行修改了。
首先,点击脉冲信号子系统,然后右键,选择Mask,创建封装Create Mask。

之后进到封装的编辑界面,这里只介绍比较基本的操作。
①选择上方的 参数与对话框:Parameters&Dialog
②把左边的Edit拖到右边,接在下面。这里需要两个,频率和延迟角。
然后再把拖过来的两个进行重新命名,点击OK即可。(也即是定义变量)

此时已经对子系统有基本的封装变量了,当回到原来的搭建图里面,双击该子系统,出来的即是频率和延迟角两个可修改的量。

此时还要将定义的变量与内部的脉冲发生信号进行关联。
所以,要进入到该子系统,现在进入子系统有两种方法。
法一,直接点击该子系统模块左下方的箭头⬇的图标即可直接进入。(较好)
法二,点击子系统,右键,Mask,Look Under Mask也可进入。

进入子系统之后,对两个脉冲发生器都重新设置。(都重新修改为变量)
所有频率都改为新命名的变量freq;
所有延迟角都改为新命名的变量alpha;

04仿真结果分析
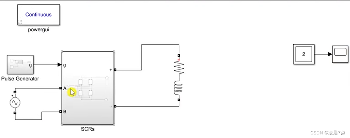
此时子系统以及封装完成,最后的接线图如下:

a.30°延迟角,1mH电感的结果
此时可看出30°延迟角才触发,然后1mH电感较小的续流。

a.90°延迟角,10mH电感的结果
此时可看出90°延迟角才触发,然后10mH电感有较大的续流。

学习来源:B站:西瓜粥西瓜粥
最后
以上就是花痴电灯胆最近收集整理的关于拓展:简化接线_simulink子系统的搭建和封装01上一个练习的接线图02子系统的创建03子系统的封装Mask04仿真结果分析的全部内容,更多相关拓展:简化接线_simulink子系统内容请搜索靠谱客的其他文章。
发表评论 取消回复