用单片机控制一个灯闪烁
1、设计目的
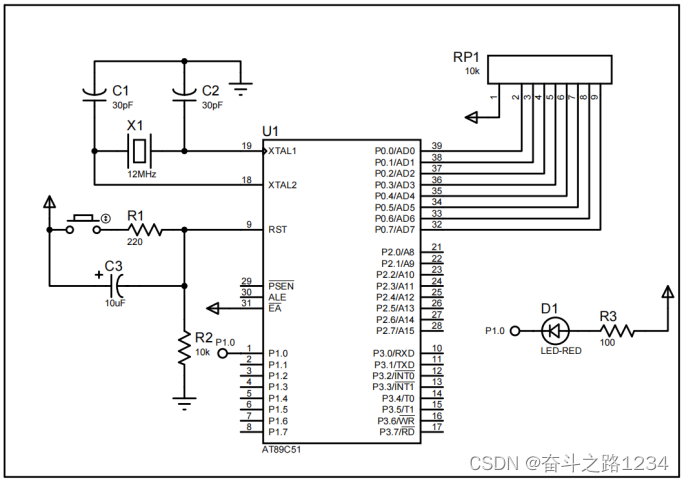
用单片机I/O口控制一个灯闪烁
2、仿真电路


3、程序设计(C语言)
#include<reg51.h>
//包含单片机寄存器的头文件
sbit led=P1^0;
//定义P1.0为led接口
/****************************************
函数功能:延时
*****************************************/
void delay()
//无返回值,无参数
{
unsigned int i;
//定义无符号整数,最大取值范围65535
for(i=0;i<20000;i++);
//做20000次空循环
}
/*******************************************************
函数功能:主函数
********************************************************/
void main()
{
while(1)
//程序持续运行
{
led=~led;
//改变P1.0电平
delay();
//调用延时函数
}
}
最后
以上就是高兴便当最近收集整理的关于51单片机实例2——用单片机控制一个灯闪烁用单片机控制一个灯闪烁的全部内容,更多相关51单片机实例2——用单片机控制一个灯闪烁用单片机控制一个灯闪烁内容请搜索靠谱客的其他文章。
本图文内容来源于网友提供,作为学习参考使用,或来自网络收集整理,版权属于原作者所有。
发表评论 取消回复