基于Java语言的51单片机串口通讯PC机程序
李群林
电气与信息工程学院 测试计量技术与仪器,湖南大学,湖南 长沙,410082
摘要:由于Java语言的诸多优点,Java得到了广泛的应用,如今利用Java开发串口通讯已相当成熟,实现简单,可移植性强。文章详细介绍了如何配置开发环境以及使用Java串口API函数编写PC机程序。本程序比使用C++语言编写的串口通讯程序更容易理解,且移植性非常强,视图与控制分开,便于维护和升级。
关键字:Java,JBuilder,KeilC,Java Communications API,串口通讯,RS232,单片机
1 硬件部分(KeilC)
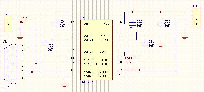
图1 硬件电路图
串口通讯硬件部分电路,收发器件采用max232,5V供电。J31接一单片机如AT 89C 52,单片机的串口与max232的10和11脚相连。
max232与微机通过9针接头相连。
本文的实验环境是AT 89C 52,单片机的内部程序是用KeilC语言编写的,程序功能非常简单,检测到开始信号后从串口读数据,然后把读入的数据发送给串口,遇到结束符停止。C语言代码如下供大家参考。在uv3中含有两个文件comm.h和comm.c,代码分别为:
/********************************************************/
/* comm.h */
/* serial port define, only use in comm project */
/********************************************************/
#define uchar unsigned char
#define uint unsigned int
#define length 0x 0F //数据包长度
uchar CR = 0x0D;
uchar LF = 0x 0A ;
uchar ESC = 0x1B;
uchar SYNC = 0x01; //数据包启始符
uchar PID = 0x00; //数据包标示字
uchar ADDR; //串口接收外部命令(片内地址)
uchar DATA; //串口返回片内数据
uchar ENDP = 0x00; //数据包结束符
uchar ACK = 0x06; //串口确认
uchar ERROR = 0x18; //串口错误
uchar wrong[] = "Bad command";
/*END*/
/*******************************************************/
/*comm..c */
/* Write time is 2005.4.15,By Gooseli */
/* Copyright is changsha HUNU unversity gooseli.com */
/* Cpu is At 89C 51,Fclk is 11.059MHz */
/* Compiler is keilC51 compiler */
/*******************************************************/
#include<stdio.h>
#include<string.h>
#include<reg51.h>
#include<comm.h>
void commInit(){
//**************************//
// 8051串口初始化 //
//**************************//
SCON = 0x52;
PCON = 0x80;
TMOD = 0x21;
TH1 = 0x0FA;
TL1 = 0x0FA;
TCON = 0x40;
//*****************************************************//
// 串口控制器工作于方式1,8位,频率可变。接收允许 //
// 串口波特率系数SMOD = 1 //
// 定时器1工作于方式1,8位自动装载。定时器0方式1,16位 //
// 11.059M 晶振,波特率 = 9600,TH1 = 0x0FA; //
// 19200 0x0FD //
// 57600 0x0FF //
// 3.6864M 晶振 9600 0x0FE //
// 19200 0x0FF //
// # 3.6864M 晶振工作于方式2 //
// #在SMOD = 1时,波特率 = 115200 //
// 开中断TR1 = 1 //
//*****************************************************//
}
uchar flag;
uchar readln();
void println( uchar *str );
main(){
commInit(); //初始化串口
while(1){
flag = readln();
}
}
uchar readln(){
uchar a;
uchar str[length];
int i;
scanf("%c",&a); //寻找起始符,回车则开始
if( a==SYNC || a==LF ){
while(1){
printf("/n>>");
//printf(">>");
scanf("%c",&a);
if( a==ENDP || a == ESC ){ //如果ESC则对话结束
break;
}
for( i=0; i<length-1 && a!=CR && a!=LF; i++ ){
//读入数据包,如果溢出或者回车则结束
str[i] = a;
scanf("%c",&a);
}
str[i] = ENDP; //为数据包添加结束符,“/ 0 ”
printf("%s",str); //输出输入值
/*To do something by yourself*/
}
return ACK;
}
printf("/n%s/n>>",wrong);
return ERROR;
}
/*END*/
2 配置运行环境(JDK)
Java通讯库函数Java Communications API,Java开发工具JBuilderX。
此Java(TM) Communications API Specification 2.0(Windows Platform)是Sun公司为Windows平台提供的一个串口API扩展,可以到 http://java.sun.com/products/javacomm/ 下载。Sun公司还提供了其他操作系统下的API下载,移植性是Java先天的优势,如果需要在其他操作系统运行程序,不需要改动程序本身,只要在操作系统下植入相应的API库函数即可实现。
JBuilder是Borland公司出品的一款功能强大的可视化Java集成开发工具,可以快速开发包括复杂企业级应用系统的各种Java程序,本文的程序都用其实现。当然我们以可使用其他优秀的开发工具,例如开放源代码的Eclipse,功能强大,插件丰富。
在下载Java Communications API压缩文件里找到三个文件:comm.jar,win32comm.dll,javax.comm.properties,这三个文件是把API安装到Windows环境中的重要文件,我们把他们放在我们的JDK里面。
把comm..jar复制到%JAVA_HOME%/jre/lib/ext,javax.comm.properties复制到%JAVA_HOME%/jre/lib,win32comm.dll复制到%JAVA_HOME%/bin即可。这样我们的程序就可以在Windows环境中运行了,Java Communications API压缩文件中自带有例子,我们可以尝试一下。
接下来我们要把Java Communications API安装到JBuilder里面,如果JBuilder不是使用的外部的JDK,照上面的的步骤再做一次。假如我们外部的JDK和JBuilder的JDK是同一的JDK,我们就直接跳到下一步。
1)打开JBuilder,为我们的任务建立一个工程,给它起个有意义的名字,不多讲了。JBuilder会自动生成两个文件,如,工程名为comm,就会生成文件commApplication和commFrame。
2)选择Tools菜单,选择Configure Libraries…,如图1所示。
3)点击New按钮,为JBuilder增加一个函数库。如图2,点击OK即可。
4)下一步为你的工程增加这个库函数,以便你在工程里调用它们。选择Project菜单中的Project Properities选项,左侧选中Paths,右侧选中Required Libraries,单击Add,出现一个小的对话框,选择我们刚才增加的comm函数库,如图3,点击OK两次即可。
现在环境已经配置好了,我们要开始正式工作了。
图2 Configure Library

图2 New Librariy Wizard
图3 Select comm. Library
3 程序开发(JBuilderX)
1. 与51单片机交互信息,数据库存取(Data)
为了保证数据传输的顺利进行,单片机与PC之间通讯要建立一个协议,在本实例中,采用如下协议:
程序打开串口后,程序发送“启始”符(0x01)表示通讯开始。
通讯开始后,程序就开始发送和接收数据包,数据包以“结束”符(0x00,0x0D, 0x 0A )表示结尾。由于单片机受控于PC机,所以单片机一般不主动发送数据,只有在PC机发送一个“命令”,它才会发送一个“回应”。
如果程序“停止”符(0x00),则通讯结束。
2. 界面设计(View)
这部分设计主程序的视图,即使用者看到的部分,包括按钮,下拉菜单,文字编辑框等。
为了程序的可读性,我们将所有的视图从主程序中分离出来,作成Bean的形式,然后在主程序中调用它们。Java提供了五种布局管理形式FlowLayout,,GridLayout, GridBagLayout, BorderLayout,,CardLayout。灵活的运用这些布局,可以达到各种各样的效果,其中GridBagLayout功能强大,使用灵活,本文主要采用这种布局。
3. 主程序设计(Control)
这部分设计程序的实现方法,逻辑步骤。
1)首先定义串口,输入输出流等,如下所示:
package comm;
import java.awt.*;
import java.awt.event.*;
import javax.swing.*;
import javax.comm.*;//包含comm类包,才能使用其API函数
import java.io.*;
import java.util.*;
public class CommFrame extends JFrame implements Runnable, SerialPortEventListener {
JPanel contentPane; //定义一个JPanel,将视图Bean包含进来
BorderLayout borderLayout1 = new BorderLayout();
IOBean ioBean = new IOBean();//右侧视图Bean类事例化
ControlBean controlBean = new ControlBean();//左侧视图Bean类事例化
//Communination define
static CommPortIdentifier portName;//定义串口
int portId;
static Enumeration portList;
InputStream inputStream;//定义输入流
OutputStream outputStream;//定义输出流
SerialPort serialPort;
Thread readThread;//定义一个线程,程序全双工通讯
static String TimeStamp;
//Construct the frame
public CommFrame() {
enableEvents(AWTEvent.WINDOW_EVENT_MASK);
try {
jbInit();//程序初始化
commInit();//串口初始化
}catch(Exception e) {
e.printStackTrace();
}
}
private void jbInit() throws Exception {……}
public void commInit() {……}
public void commClose() {……}
public void commWrite() {……}
public void CommRead() {……}
public void run() {……}
public void serialEvent(SerialPortEvent event) {…….}//代码如下
//Overridden so we can exit when window is closed
protected void processWindowEvent(WindowEvent e) {
super.processWindowEvent(e);
if (e.getID() == WindowEvent.WINDOW_CLOSING) {
commClose();
System.exit(0);
}
}
}
2)串口初始化,首先监测串口是否被占用,如果没有被占用则打开串口。打开输入输出流以便下面的程序从串口读写数据,定义串口的波特率,位数,停止位,奇偶校验,在使用过程中可以改变这些内容以适应不同的需求。
public void commInit() {
//Communination ports owned or not
portId = 1;
try{
portList = CommPortIdentifier.getPortIdentifiers();
while (portList.hasMoreElements()) {
portName = (CommPortIdentifier) portList.nextElement();
if (portName.getPortType() == CommPortIdentifier.PORT_SERIAL) {
if (portName.isCurrentlyOwned()) {//串口是否被占用
ioBean.Receiver.append("/nCOM"+portId+"Ownedby"+ portName.getCurrentOwner());
TimeStamp = new java.util.Date().toString();
portId ++;
}else if (portName.getName().equals("COM" + portId)) {
break;
}
}
}
//Communination ports init
try {
serialPort = (SerialPort) portName.open("Gooseli_MCU_Control_App", 2000);//打开串口
controlBean.CommPortID.setText("COM" + portId);
controlBean.OnOff.setText("ON");//开关按钮置开状态
controlBean.OnOff.setSelected(true);
TimeStamp = new java.util.Date().toString();
System.out.println(TimeStamp + ": msg2 - SerialPort COM" + portId + " is opend");
ioBean.Receiver.append("/nCOM" + portId + " is opend");//显示区域显示串口被打开
} catch (PortInUseException e) {
System.out.println(e);
ioBean.Receiver.append("/nCOM" + portId + " " + e);
}
try {
inputStream = serialPort.getInputStream();//打开输入流
} catch (IOException e) {}
try {
outputStream = serialPort.getOutputStream();
outputStream.write((byte)0x01);//向串口写入启始符开始传送数据包
ioBean.Receiver.setText("/nCOM" + portId + ">>" + "Start");
controlBean.begin.setSelected(true);
} catch (IOException e) {}
try {
serialPort.setSerialPortParams(9600,//波特率
SerialPort.DATABITS_8,//数据位
SerialPort.STOPBITS_1,//停止位
SerialPort.PARITY_NONE);//校验位
} catch (UnsupportedCommOperationException e) {}
CommRead();//程序开始从串口读数据
}catch(Exception e) {}
}
public void commClose() {
try {
inputStream.close();
outputStream.close();
serialPort.close();
System.out.println(TimeStamp + ": msg2 - SerialPort COM" + portId + " is closing");
ioBean.Receiver.append("/nCOM" + portId + " is closing");
}catch (Exception e) {
System.out.println(e);
}
}
3)程序初始化,这里定义了一些事件,以便控制程序的运行。例如开始按钮的事件定义如下:
private void jbInit() throws Exception {
contentPane = (JPanel) this.getContentPane();
contentPane.setLayout(borderLayout1);
this.setSize(new Dimension(400, 300));
this.setTitle("Serial Ports Communication Current");
contentPane.add(ioBean,BorderLayout.CENTER);
contentPane.add(controlBean, BorderLayout.WEST);
controlBean.OnOff.addActionListener(
new ActionListener() {
public void actionPerformed(ActionEvent ae) {
JToggleButton toggle = (JToggleButton) ae.getSource();
if (toggle.isSelected()) {
controlBean.OnOff.setText("ON");
commInit();
} else {
controlBean.OnOff.setText("OFF");
commClose();
}
}
}
);
controlBean.begin.addActionListener(
new ActionListener() {
public void actionPerformed(ActionEvent ae) {
JToggleButton toggle = (JToggleButton) ae.getSource();
if (toggle.isSelected()) {//如果按钮被按下,则开始
controlBean.begin.setText("Start");
try {
outputStream.write((byte)0x01);//发送起始符
ioBean.Receiver.setText("/nCOM" + portId + " " + "Start");
} catch (IOException e) {}
} else {//如果按纽复位
controlBean.begin.setText("Stop");
try {
outputStream.write((byte)0x00);//发送结束符
ioBean.Receiver.append("/nCOM" + portId + " " + "Stop");
} catch (IOException e) {}
}
}
}
);
ioBean.jButton2.addActionListener(
new ActionListener() {
public void actionPerformed(ActionEvent ae) {
commWrite();
}
}
);
}
4)读写串口,使用多线程,实现全双工通讯。主函数CommFrame实现了Runnable接口,在程序中只需要重写run函数即可实现多线程。
public void commWrite() {
String outString = ioBean.jTextField1.getText();
if (outString.equals("clear")) {
ioBean.Receiver.setText("/nCOM" + portId +" Receive:");
}
ioBean.jTextField1.setText("Gooseli:");
try {
//outputStream.write((byte)0x01);
outputStream.write(outString.getBytes());
outputStream.write((byte)0x0D);
//outputStream.write((byte)0x00);
ioBean.Receiver.setText("/nCOM" + portId + ">>" + outString);
} catch (IOException e) {}
}
public void CommRead() {
try {
serialPort.addEventListener(this);
} catch (TooManyListenersException e) {}
serialPort.notifyOnDataAvailable(true);
readThread = new Thread(this);
readThread.start();
}
public void run() {
try {
Thread.sleep(20000);
}
catch (InterruptedException e) {}
}
public void serialEvent(SerialPortEvent event) {
switch(event.getEventType()) {
case SerialPortEvent.BI:
case SerialPortEvent.OE:
case SerialPortEvent.FE:
case SerialPortEvent.PE:
case SerialPortEvent.CD:
case SerialPortEvent.CTS:
case SerialPortEvent.DSR:
case SerialPortEvent.RI:
case SerialPortEvent.OUTPUT_BUFFER_EMPTY:
break;
case SerialPortEvent.DATA_AVAILABLE:
StringBuffer readBuffer = new StringBuffer();
String scannedInput = null;
int c;
try {
while ((c = inputStream.read()) != 0x00 && c != 0x0D && c != 0x 0A ) {
readBuffer.append( (char) c);//数据包以回车或者换行表示结束
}
scannedInput = readBuffer.toString();
ioBean.Receiver.append("/n" + scannedInput);
TimeStamp = new java.util.Date().toString();
System.out.println(TimeStamp + ": scanned input received:" + scannedInput);
inputStream.close();
} catch (IOException e) {}
break;
}
}
4. 测试程序
程序运行后如图四所示。
为了方便程序运行,我们作一个批处理文件,和程序生成的jar文件放在一个目录里,这样就可以很方便的在含有Java虚拟机的系统里运行我们的程序了。可以将JBuilder运行窗口(Messages)的信息直接拷贝过来,当然也可以自己建立。
我的批处理文件如下所示:
@echo off
@REM 设置路径包括Java虚拟机和程序jar文件路径
set path=%JAVA_HOME%/bin
set classpath=%cd%/comm.jar
@REM 运行程序,注意在主程序前增加包名,否则找不到主函数
echo Now initializing the program,please wait a minite...
java comm.CommApplication
图4 Test my programme
4 展望
Java作为一个逐渐成熟的程序设计语言,在网络和嵌入式系统越来越多地得到广泛的应用,但是微机底层程序开发发展缓慢。本文应用Java作为串口上位机程序开发语言,是考虑到Java语言的各种优越性,主要是其平台无关性,强大的可移植性,这一点在不久的将来会受到更多的重视。
本文代码可免费使用,如果需要本文程序的源代码,请于本作者联系,gooseli@163.com。
参考资料:
1. A How-To on Accessing serial ports in the Windows environment using the Java Communications API, By Rick Proctor,www.borland.com , 2004 年 3 月 14 日 ,http://bdn.borland.com/article/0,1410,31915,00.html
2. The Java Communications API Documentations,www.sun.com,2004年11月
3. JBuilder 9集成开发实例解析,张洪斌编,机械工业出版社,2004年1月
4. 精通JBuilder 9,飞思科技产品研发中心编,电子工业出版社,2003年8月
5. 单片微机原理及应用,丁元杰、赵秀菊、陈瀛清编,机械工业出版社,1999年8月
最后
以上就是单纯泥猴桃最近收集整理的关于基于Java语言的51单片机串口通讯PC机程序的全部内容,更多相关基于Java语言内容请搜索靠谱客的其他文章。
发表评论 取消回复