目录
语法
说明
示例
e 的数字表示形式
欧拉恒等式
为指数函数绘图
语法
Y = exp(X)
说明
Y = exp(X) 为数组 X 中的每个元素返回指数 e^x。对于复数元素z = x + iy,它返回以下复指数
e^z=e^x(cosy+isiny)
使用 expm 计算矩阵指数。
示例
e 的数字表示形式
计算 1 的指数,它是欧拉数 e。
exp(1)
ans = 2.7183
欧拉恒等式
欧拉恒等式即等式 e^iπ+1=0。
计算e^iπ的值。
Y = exp(1i*pi)
Y = -1.0000 + 0.0000i
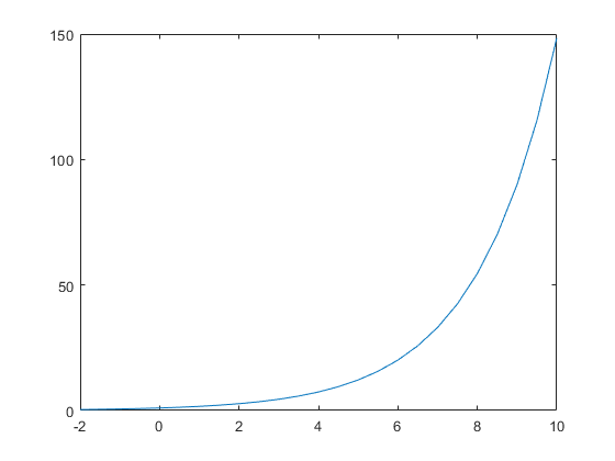
为指数函数绘图
为范围 [−2,10] 内的x值绘制。
X = -2:0.5:10;
Y = exp(X/2);
plot(X,Y)

输入数组,指定为标量、向量、矩阵或多维数组。
指数值,以标量、向量、矩阵或多维数组的形式返回。
对于 X 在区间 (-Inf, Inf) 中的实数值,Y 位于区间 (0,Inf) 中。对于 X 的实数值,Y 为复数。Y 与 X 具有相同的数据类型。
最后
以上就是留胡子航空最近收集整理的关于Matlab中exp函数的使用的全部内容,更多相关Matlab中exp函数内容请搜索靠谱客的其他文章。
本图文内容来源于网友提供,作为学习参考使用,或来自网络收集整理,版权属于原作者所有。
发表评论 取消回复