1、IOS/OSI对王道书上的缩减总结

(清晰pdf:链接:https://pan.baidu.com/s/1f6DqMsHky4kP8i9WQLvCew?pwd=the3
提取码:the3
--来自百度网盘超级会员V3的分享)
--------------------------------------------------期末总结以下,以上是考研总结-------------------------------------------------------------
1、网络体系结构:七层、五层、四层。分别是什么模型,不同模型各层之间的对应关系。
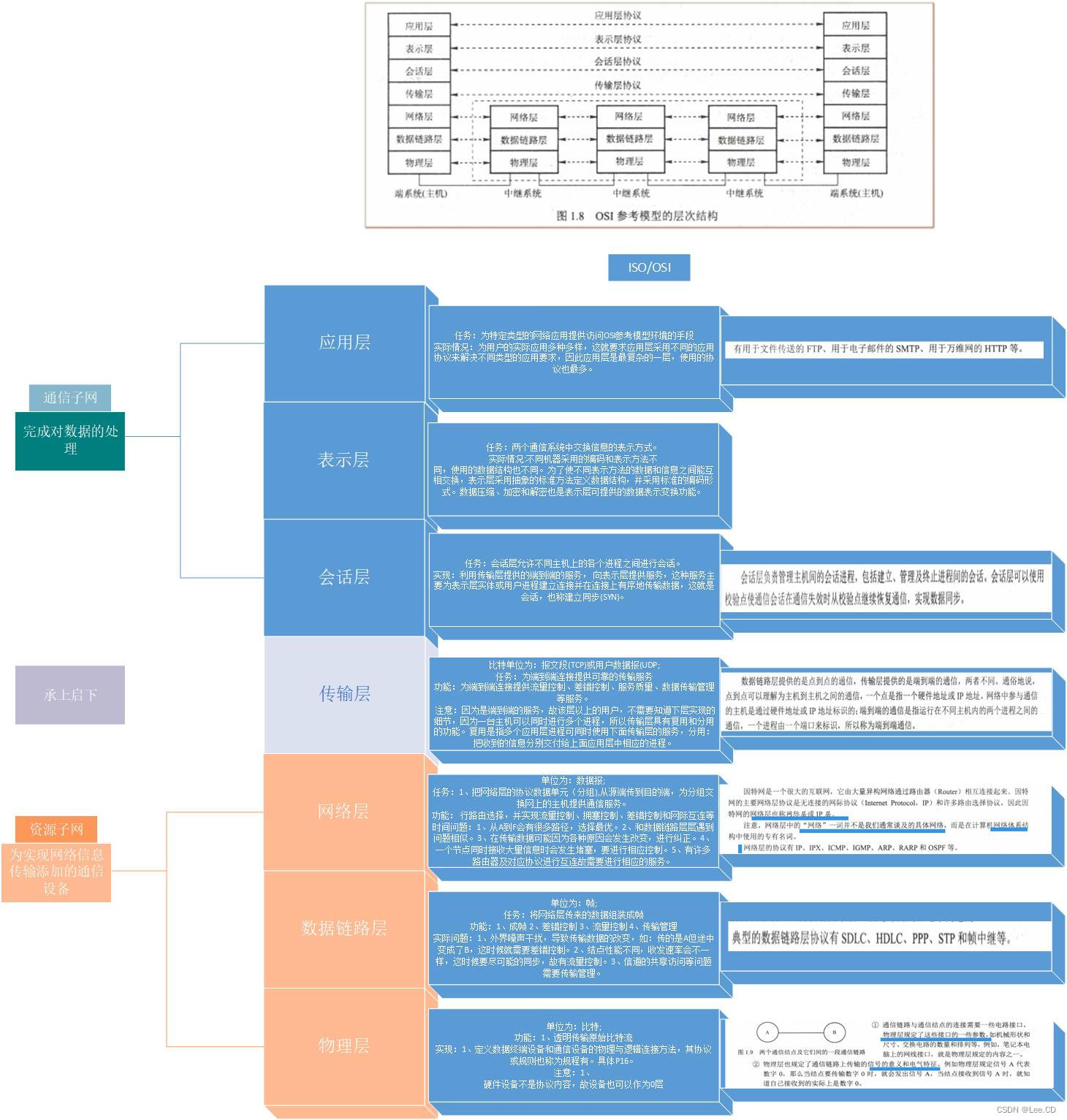
OSI体系结构(七层):概念清晰,理论完整,但复杂不实用。
TCP/IP体系结构(四层):理论较为完整,得到广泛应用。
五层体系结构:为了方便使用,折中OSI体系结构和TCP/IP体系结构,综合二者的优点,这样既简洁,又能将概念讲清楚。

TCP/IP与OSI最大的不同在于:OSI是一个理论上的网络通信模型,而TCP/IP则是实际运行的网络协议。
2、分层体系结构中每层的名字,每层的PDU叫什么名字,每层的主要功能。
四层:

五层体系中:

五层网络体系结构各层的主要功能:
- 应用层:应用层是网络协议的最高层,主要任务通过进程间的交互完成特定网络应用。应用层协议定义的是应用程序(进程)间通信和交互的规则。对于不同的网络应用需要有不同的应用层协议,在互联网中的应用层协议很多,如域名系统DNS,支持万维网应用的HTTP协议,支持电子邮件的SMTP协议,等等。应用层交互的数据单元称为报文。
运输层:有时也译为传输层,它负责为两台主机中的进程提供通信服务。该层主要有以下两种协议:
- 传输控制协议 (Transmission Control Protocol,TCP):提供面向连接的、可靠的数据传输服务,数据传输的基本单位是报文段(segment);
- 用户数据报协议 (User Datagram Protocol,UDP):提供无连接的、尽最大努力的数据传输服务,但不保证数据传输的可靠性,数据传输的基本单位是用户数据报。
- 网络层:网络层负责为分组网络中的不同主机提供通信服务,并通过选择合适的路由将数据传递到目标主机。在发送数据时,网络层把运输层产生的报文段或用户数据封装成分组或 包进行传送。
在TCP/IP体系中,由于网络层使用IP协议,因此分组也叫IP数据报。
- 数据链路层:数据链路层通常简称为链路层。数据链路层在两个相邻节点传输数据时,将网络层交下来的IP数据报组装成帧,在两个相邻节点之间的链路上传送帧。
- 物理层:保数据可以在各种物理媒介上进行传输,为数据的传输提供可靠的环境。
3、分层体系结构中,服务和协议的区别。相关名词:PDU,SDU,SAP,实体,对等实体,对等层

这里解释一下,逻辑上是水平,实际是垂直传输的。
传输的信息就是各层的 首部 + data -> PCI + SDU = PDU
4、Internet的核心技术(TCP/IP协议簇,分组交换技术)

其中:IP是一种网络层协议,提供的是一种不可靠的服务,它只是尽可能快地把分组从源结点送到目的结点,但是、并不提供任何可靠性保证。同时被TCP和UDP使用。TCP和UDP的每组数据都通过端系统和每个中间路、由器中的IP层在互联网中进行传输。
TCP是一个传输控制协议,它为两台主机提供了可靠性的数据通信,它所做的工作包括把应用程序交给它的数据进行合适的分块交给下层的网络层,确认接收到的分组,设置发送最后确认分组的超时时钟等。
UDP是用户数据报协议,它为应用层提供了简单的服务,它只是把称作数据报的分组从一台主机发送到另外一台主机,并不保证该数据报能到达另外一端。
分组交换技术:
分组交换技术也称包交换,是将用户传送的数据划分成一定的长度,每个部分叫做一个分组,通过传输分组的方式传输信息的一种技术。
5、计算机网络的组成(边缘部分,核心部分),每个部分的多种工作方式和工作原理

6、计算机网络的分类(不同标准分哪几类)
1、按拓扑结构分类
主要有总线型结构、环型结构、星型结构、网状结构和树型结构5种

总线型结构的特点:结构简单,可扩展性好;当需要增加结点时,只需要在总线上增加一个分支接口便可与该结点相连,当总线负载不允许时还可以扩充总线;使用的电缆少,且安装容易;使用的设备相对简单,可靠性高。缺点是维护难,分支结点故障查找难。
环型结构的特点:信息流在网中是沿着固定方向流动的,两个结点仅有一条道路,简化了控制机制,故控制软件简单。缺点在于信息在环路中是串行地穿过各个结点,当环中结点过多时,势必影响信息传输速率,使网络的响应时间延长;环路是封闭的,不便于扩充;可靠性低,一个结点故障,将会造成全网瘫痪;维护难,分支结点故障定位较难。
星型结构的特点:结构简单,便于管理;控制简单,便于建网;网络延迟时间较小,传输误差低。传统星型结构的缺点是成本高、可靠性较低、资源共享能力也较差,但由于作为中心结点的设备近年来可靠性大幅提高、价格下降,因此星型结构网络目前在小型网络中占据较大的比例。
在网状结构中,网络的每台电脑设备之间均有点到点的链路连接,这种连接不经济,只有每个站点都要频繁地互相发送信息时才使用这种方法。它的安装配置也很复杂,但系统可靠性高,容错能力强。有时网状结构也称为分布式结构。
树型结构是分级的集中控制式网络,与星型结构相比,它的通信线路总长度短,成本较低,结点易于扩充,寻找路径比较方便,但除了叶结点及其相连的线路外,任一结点或其相连的线路故障都或使得系统受到影响。
2、按地理覆盖范围分类
(1)局域网(Local Area NetWork,LAN),常见的办公室、宿舍或网吧中的网络就是局域网。
几米到10km以内
特点:连接范围窄,用户少,配置容易,连接速率高。
(2)城域网(Metropolitan Area NetWork,MAN),用于将一个城市、一个地区的企业、机关或学校的局域网连接起来,实现区域内的资源共享
10km~100km
(3)广域网(Wide Area Network,WAN),也称为远程网,不同城市间的LAN或者MAN网络互连,因为距离远,信息衰减比较严重,所以这种网络一般要租用专线,通过特殊协议进行连接,构成网状结构,广域网因为所连接的用户多,所以每个用户的连接速率一般较低。
7、计算机网络的性能标准,计算方法
1.速率/比特率/数据率
传送数据的速率
单位:b/s 、bps、Kbps、Mbps、
2.带宽
表示网络的通信线路传送数据的能力,即单位时间内,从网络一点到另一点所能通过的最高数据率
带宽越宽,其所能传输的“最高数据率”也越高。
单位:b/s 、bps、Kbps、Mbps、
3.吞吐量
表示单位时间内通过某个网络(或信道、接口)的数据量。
4.时延
指数据从网络的一端传送到另一端所需的时间
总时延=发送时延+传播时延+处理时延+排队时延
5.时延带宽积
时延带宽积=传播时延X带宽
6.往返时间RTT
表示从发送方发送数据开始,到发送方接收到来自接收方的确认,总共经历的时间。
往返时间还包括各中间结点的处理时延、排队时延以及转发数据时的发送时延。
7.利用率
分为信道利用率和网络利用率两种
信道利用率:某信道有百分之几的时间是被利用的(有数据通过),并非越高越好。
网络利用率:全网络的信道利用率的加权平均值。
网络当前的时延D=网络空闲时的时延D'/(1-网络利用率U)
8、数据通信的三种方式及原理(单工、半双工、双工)
单工通信:即只有一个方向的通信而没有反方向的交互。
半双工通信:即通信和双方都可以发送信息,但不能双方同时发送(当然也不能同时接收)。这种通信方式是一方发送另一方接收,过一段时间再反过来。
全双工通信:即通信的双方可以同时发送和接收信息。
9、复用技术有哪些,基本原理和适用环境
为什么要使用信道复用技术?常用的信道复用技术有哪些?
答:为了通过共享信道,最大限度提高信道利用率。
信道复用技术:频分、时分、码分、波分。

码分复用(Code Division Multiplexing,CDM)

①将每比特时间分成m个更短的时间片,称为码片(Chip)。通常情况下每比特有64或128码片。
②A手机发送数据(如110)时,当发送1时就发送码片序列本身(-1,-1,-1,+1,+1,-1,+1,+1),发送0时就发送码片序列的反码(+1,+1,+1,-1,-1,+1,-1,-1)。B手机发送的010数据也以同样的方式发送。
③基站将这A、B两个手机发送数据的信号叠加后发送出去。
④假设此时A、B、C三个手机都接收到这个叠加后的信息。他们会将叠加后的信号与各自手机的码片序列进行格式化内积运算(就是将收到内容与自己手机码片相乘/8)。如果得数为1,说明收到数字信号为1;如果得数为-1说明得到的数据信号是0。如果得数为0,说明这个信号不是给自己的。如:
A:[0×(-1)+0×(-1)+(-2)×(-1)+2×1+0×1+(-2)×(-1) +0×1+2×1]/8=1,得到信号1。
B:[0×(-1)+0×(-1)+(-2)×1+2×(-1)+0×1+(-2)×1 +0×1+2×(-1)]/8=-1,得到信号0
C:[0×(-1)+0×1+(-2)×(-1)+2×1+0×1+(-2)×1 +0×(-1)+2×(-1)]/8=0,不是给C的信号。
CDMA重要特性:
每个站分配的码片序列不仅必须各不相同,并且还必须互相正交。
什么是码片序列的正交关系呢?
为了从信道中分出各路信号,要求码片序列之间两两相互正交(orthogonal),即向量A和B的格式化内积都是0。令向量A表示A手机的码片,B表示其他任何手机的码片向量。

正交另一个重要特性是:
码片序列自己与自己的格式化内积为1。即

同样, 一个码片向量和该码片反码的向量的规格化内积值是-1。即

时分复用(Time Division Multiplexing,TDM)
①时分复用采用同一物理连接的不同时段来传输不同的信号,将时间划分为一段等长的时分复用帧(TDM)。
②每一个TDM帧包含所有用户的一比特数据,并占用固定序号的时隙,同时周期性出现。可见时分复用的所有用户在不同的时间占用同样的频带宽度。
③复用器按A→B→C→D的顺序依次对用户的时隙扫描,然后构成一个时分复用帧。当某用户暂无数据发送时会产生空闲的时隙(如用户B),这会导致复用后的信道利用率不同。
频分复用 FDM(Frequency Division Multiplexing):
①用户在分配到一定的频带(频率范围)后,在通信过程中自始至终都占用这个频带。不同用户在同样的时间占用不同的频带资源。如利用ADSL拨号上网。
②适合于模拟信号。
频分复用原理:
①采用不同的频率进行调制。如A1→A2信道使用f1频率调制载波,B1→B2信道使用f2频率调制载波,C1→C2采用f3频率调制载波。
②不同频率调制后的载波通过复用器叠加后发送到信道。
③接收端的分用器将信号发送到三个滤波器,滤波器过滤出特定频率载波信号,再经过解调得到信源发送的模拟信号。
10、循环冗余校验CRC,原理,计算
- CRC 循环冗余校验属于检错码,只能检测出现了错误,但无法纠正错误。
使用 CRC 校验数据流程
- 首先需要发送方在原始数据的基础上,加上CRC校验码,组成新的发送数据
- 然后接收方对收到的原始数据 + 校验码进行校验,判断数据在传输过程中是否出现错误
计算:


- 通过上述运算,得到校验码 001,添加到原始数据之后,得到的最终发送数据为 101001001
(总结:先找被除数,原本的数码,加上约定的多项式的次幂最高的数的0,之后找除数,约定好的多项式的系数(ps:高->低,左->右)。)
接收方对收到的数据进行校验
- 继续接前文,假设收到的数据为 101001001
- 接收方对该数据做除法,除数仍然是之前使用的多项式的系数 1101
- 过程如下

- 若余数为0,则表示未出错
假设,接收方收到的数据出现了错误: 101101001,校验过程如下:

- 余数不为0,则表示传输过程中出现了错误
11、数据链路层可以划分成哪两个子层
1.LLC子层(logical link control):逻辑链路控制为上层协议提供SAP服务访问点,并为数据加上控制信息,其协议为802.2,为以太网和令牌环网提供了通用功能
2.MAC子层(media access control):介质访问控制负责MAC寻址和定义介质访问控制方法
访问控制方式:征用式——冲突不可避免——CSMA/CS FCFS;轮流式——访问时间可预见,不发生冲突,但是要有Token令牌
MAC子层协议:802.3 802.5 FDDI(fiber distributed data interface)
(SAP——Service Access Point服务访问点:LLC子层为了网络层的各种协议提供服务,而上层可能运行不同协议,为区分不同上层协议的数据,要采用服务访问点)

12、CSMA/CD协议的原理
CSMA/CD就是载波监听多点接入/碰撞检测
CSMA/CD工作原理可以概括如下:
1:先听后说,边听边说
2:一旦冲突,立即停说
3:等待时机,然后再说
在发送数据前,先监听总线是否空闲,若总线忙,则不发送;若总线空闲,则把准备好的数据发送到总线上。在发送数据的过程中,工作站边发送边检测总线,看是否自己发送的数据有冲突。若无冲突,则继续发送直到全部数据传完为止;若有冲突,则立即停止发送数据,但是要发送一个加强冲突信号,以便使网络上所有工作站都知道网上发生了冲突,然后,等待一个预定的随机时间,且在总线为空闲时,再重新发送未发完的数据。
13、EEE 802系列协议的包含哪些具体的协议,分别有什么作用

14、传统以太网的速率,传输介质,争用期,最短帧长,以及相关的计算
传统以太网的主要特征:
1、最大覆盖距离(两个站点最远的距离):2500m;
2、争用期(即一个信号最远来回的传播时间):51.2us;过来这个时间还未监听到冲突,则说明无冲突;
3、最小帧长:64字节;因为传统以太网速率是10Mbps,争用期是51.2us;即在这个时间内,帧的数据不能发完,否则将不能监听到冲突了(CSMA/CD协议是边发边听、不发不听;因为如果帧发完,则不在监听,这个时候即使来了有冲突的信号,不在监听,也不知道已经冲突了),这样的话CSMA/CD协议可靠性也就大大折扣了;即:B/10M >= 51.2us;即512bit,64个字节;
4、帧间最小间隔:9.6us;相当于发送96bit;即在CSDM/CD协议下,一个站点在监测到信道空闲后,需要等待9.6us才能发送数据;(主要目的是留给刚刚接收数据的站点清理接收缓存,做好接下一阵的准备----------流量控制其实也是)
15、使用以太网交换机和集线器在扩展局域网的时候的差别
区别1:工作层次
集线器工作在物理层,属于1层设备,每发送一个数据,所有的端口均可以收到,采用了广播的方式,因此网络性能受到很大的限制。
交换机工作在数据链路层,属于2层设备,通过学习之后,每个端口形成一张MAC地址转发表,根据数据包的MAC地址转发数据,而不是广播形式。
区别2:转发方式
集线器的工作原理是广播形式,无论哪个端口收到数据之后,都要广播到所有的端口,当接入设备比较多时,网络性能会受到很大的影响。
交换机根据MAC地址转发数据,收到数据包之后,检查报文的目的MAC地址,找到对应的端口进行转发,而不是广播到所有的端口。
区别3:传输模式
集线器内部采用了总线型拓扑,各个节点共用一条总线进行通信,数据包的发送和接收采用了CSMA/CD协议,在同一时间内必须是单向的,只能维持在半双工模式下。两个端口不能同时收发数据,并且当两个端口通信时,其他端口不同工作。
当交换机上的两个端口通信时,它们之间的通道是相互独立的,可以实现全双工通信。两个端口同时收发数据。
区别4:带宽影响
集线器无论有多少个端口,所有的端口共享一条宽带,同一时刻只能有两个端口传输数据,并且只能工作在半双工模式下。
16、路由器的基本功能和分组转发算法(含划分子网)
分组转发算法
(1) 从数据报的首部提取目的主机的IP地址D, 得出目的网络地址为N。
(2) 若网络N 与此路由器直接相连,则把数据报直接交付目的主机D;否则是间接交付,执行(3)。
(3) 若路由表中有目的地址为 D 的特定主机路由,则把数据报传送给路由表中所指明的下一跳路由器;否则,执行(4)。
(4) 若路由表中有到达网络 N 的路由,则把数据报传送给路由表指明的下一跳路由器;否则,执行(5)。
(5) 若路由表中有一个默认路由,则把数据报传送给路由表中所指明的默认路由器;否则,执行(6)。
(6) 报告转发分组出错。
在划分子网的情况下路由器转发分组的算法

个人理解:1、先把头部信息拿出来,2、在该网络能知道的子网进行比对 3、在路由表找自己本网络没有辐射到,但通过路由表可以找到的 4、通过路由表找不到,但通过其辐射之后的子网有匹配的。
17、构成超网,CIDR地址块的聚合原理和计算
笔记:https://editor.csdn.net/md/?articleId=125070847
18、IPv4地址的长度,分类,每类地址的特点,包含多少个主机地址和网络地址
IP地址可根据主机号和网络号所占字节分为ABCDE类:
- A类地址:网络号占1个字节。网络号的第一位固定为0。
- B类地址:网络号占2个字节。网络号的前两位固定为10。
- C类地址:网络号占3个字节。网络号的前三位固定位110。
- D类地址:前四位是1110,用于多播(multicast),即一对多通信。
- E类地址:前四位是1111,保留为以后使用。
其中,ABC三类地址为单播地址(unicast),用于一对一通信,是最常用的。
19、特殊的IP地址
127.0.0.1:回环地址。该地址指电脑本身,主要预留测试本机的TCP/IP协议是否正常。只要使用这个地址发送数据,则数据包不会出现在网络传输过程中。所有发往该类地址的数据包都应该被loop back。
10.x.x.x、172.16.x.x~172.31.x.x、192.168.x.x:这些地址被用做内网中。用做私网地址,这些地址不与外网相连。
255.255.255.255:广播地址(全1)
0.0.0.0:这个IP地址在IP数据报中只能用作源IP地址,这发生在当设备启动时但又不知道自己的IP地址情况下。
(1) 在服务器中,0.0.0.0指的是本机上的所有IPV4地址,如果一个主机有两个IP地址,192.168.1.1 和 10.1.2.1,并且该主机上的一个服务监听的地址是0.0.0.0,那么通过两个ip地址都能够访问该服务。
(2)在路由中,0.0.0.0表示的是默认路由,即当路由表中没有找到完全匹配的路由的时候所对应的路由。
最后
以上就是俊逸蜜粉最近收集整理的关于计算机网络知识点总结提纲(谢希仁)的全部内容,更多相关计算机网络知识点总结提纲(谢希仁)内容请搜索靠谱客的其他文章。
发表评论 取消回复