1xx
浏览器发送的此次请求不完整,服务器没有办法响应
2xx
请求成功进行响应。200
3xx
此次成功完成,但需要浏览器进一步操作
- 302/307 :重定向
- 304:查找本地缓存
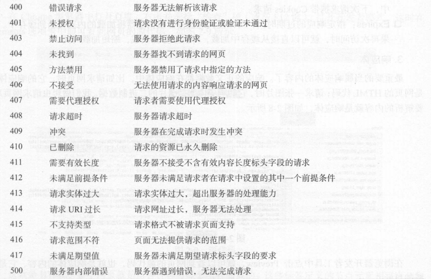
4xx
请求成功收到,但是没有办法响应 - 404 :错误
- 403 :Forbbiden :没有权限访问某个资源
- 405 : METHOD NOT ALLOWED : 请求方式不被允许
5xx
服务器内部错误。请求的资源可以进行响应,但响应过程中服务器出现错误。
详细补充:



最后
以上就是大气小熊猫最近收集整理的关于响应状态码1xx , 2xx,3xx , 4xx , 5xx的全部内容,更多相关响应状态码1xx内容请搜索靠谱客的其他文章。
本图文内容来源于网友提供,作为学习参考使用,或来自网络收集整理,版权属于原作者所有。
发表评论 取消回复