OpenStack的概述
OpenStack 是当今最具影响力的云计算管理工具——通过命令或者基于 Web 的可视化控制面板来管理 IaaS 云端的资源池(服务器、存储和网络)。它最先由美国国家航空航天局(NASA)和 Rackspace 在 2010 年合作研发,现在参与的人员和组织汇集了来自 100 多个国家的超过 9500 名的个人和 850 多个世界上赫赫有名的企业,如 NASA、谷歌、惠普、Intel、IBM、微软等。
OpenStack 系统或其演变版本目前被广泛应用在各行各业,包括自建私有云、公共云、租赁私有云及公私混合云,用户包括思科、贝宝(Paypal)、英特尔、IBM、99Cloud、希捷等,具体名请参考网站 http://www.openstack.org/user-stories。
OpenStack 支持 KVM、Xen、Lvc、Docker 等虚拟机软件或容器,默认为 KVM。通过安装驱动,也支持 Hyper-V 和 VMware ESXi,不过有些功能暂时不支持,具体的虚拟机管理器支持矩阵参见网站 http://docs.openstack.org/developer/nova/support-matrix.html。
OpenStack 采用 Python 语言开发,遵循 Apache 开源协议,因此相比 CloudStack 来说,更轻量化,效率更高。
OpenStack 每半年发行一个新版本,截至发稿前最新版本是第十四版本 Newton,不同于其他软件的版本号采用数字编码,OpenStack 采用一个单词来描述不同的版本,其中单词首字母指明版本的新旧。比如目前的版本 Newton 就比之前的 Mitaka 要新,同时“N”在 26 个字母中排行第十四,所以称第十四版本。各个版本的发行时间表参考网站 https://releases.openstack.org/。
围绕 OpenStack 发展起来的企业很多,为客户提供 OpenStack 实施、培训、运维、定制等业务,之前企业总是或多或少地加入自己的一些封闭技术,从而导致 OpenStack 的互操作性受损。为此,2015 年 OpenStack 基金会在温哥华峰会上正式推出互操作性认证,通过认证的产品被贴上“OpenStack Powered”标识。
虽然第一批只有 14 家厂商经过认证测试,但这却是一个重要的里程碑事件,基金会已经拿出足够的诚意来解决问题,并且众多厂商也开始真正跟进。对用户而言,选择经过认证的云服务提供商,能够实现在不同 OpenStack 云计算之间的自由迁移。
OpenStack 生态系统已从“孵化/集成”模式转移到“大帐篷”模式,在此模式下,既保持了对规模较小的核心项目的关注,也积极鼓励在更广泛的主流生态环境中的自由创新,而以前的“孵化/集成”模式只是把孵化成功的项目集成到主流生态中。
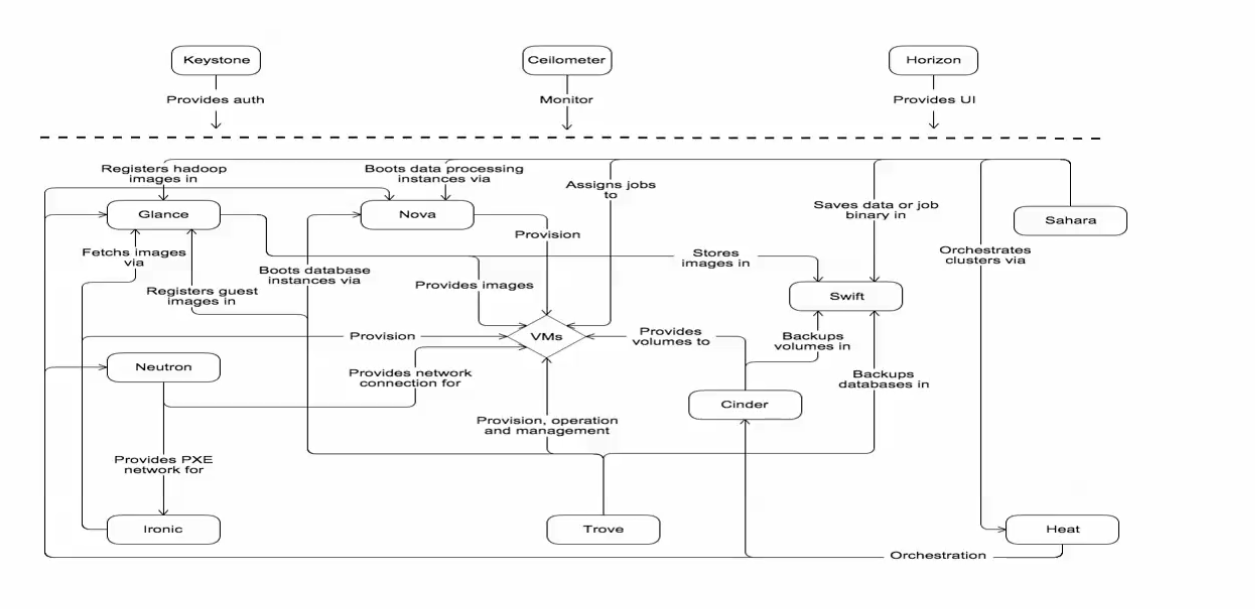
“大帐篷”模式把 OpenStack 的组件进行分类,目前包括 6 个核心组件(Nova、Neutron、Swift、Cinder、Keystone、Glance)和 14 个可选组件,每个组件包含若干个服务,后续版本中组件分类及数量都可能会发生变化,如图 1 所示。

具体请看这里:
http://c.biancheng.net/view/3892.html
虚拟化

虚拟化是一种具体的技术,指把实体资源虚拟化。
虚拟化根据根据对象可以分成计算虚拟化、存储虚拟化、网络虚拟化等。
什么是云计算?
它是一种业务模式,按需分配,随时伸缩。

云计算的三种业务模式

按照上图中的四列,第一列是我们最原始的做法,所有的都需要自己搭建。从第二列开始我们就可以将业务模式分为以下三种:
SaaS(软件即服务)、PaaS(平台即服务)、IaaS(基础架构即服务)
每个都有自己的好处和差异。为了能作出最佳选择,有必要了解SaaS,PaaS和IaaS之间的差异。
OpenStack的定义
他是一个可以管理整个数据中心大量资源池的云操作系统。资源池包含:计算资源池、存储资源池、网络资源池等。而管理只需要一个管理控制台,即web控制台,管理这些资源池即可,并且提供大量的API接口来实现对第三方的支持。
个人对OpenStack的理解:它是一个开源的集成框架,集成了很多开源项目,它是亚马逊云的山寨版。
OpenStack核心项目
- Compute Service (Nova) :计算资源生命周期管理组件;
- NetWork Service ( Neutron) :提供云计算环境下的虚拟网络功能
- Block Starage Service (Cinder ) :管理计算实例所使用的块级存储
- Object Storage Service ( swiff ) :过象存储,用于永久类型的静态数据的长期存储
- Image Service (Glance ) :提供虚拟机镜像的发现,注册,获取服务
- Identity Service (Keystone ) :提供了用户信息管理,为其他组件提供认证服务
- Dashboard ( Horizon ) :用以管理、控制 Openstack服务的 Web 控制面板
各组件之间的关系

OpenStack的生态圈

OpenStack基金会

OpenStack 代码贡献统计

OpenStack 发展史

OpenStack 开发语言

OpenStack 架构



OpenStack 优势
- 部署灵活
- 易扩展
- 易继成
最后
以上就是殷勤钢笔最近收集整理的关于OpenStack是什么?OpenStack的介绍的全部内容,更多相关OpenStack是什么?OpenStack内容请搜索靠谱客的其他文章。
发表评论 取消回复