在讨论NR RLC相对于LTE做出的重大变化的How和Why之前,我们先来看下What. 通过对比LTE和NR协议,我们注意到UM和AM的处理流程图有三个重大改动,协议其余部分的区别都是围绕这几个改动来展开。下图是AM的对比情况(UM类似),左侧是LTE,右侧是NR:

我用三种颜色的虚线椭圆标出这三大改动(同时说明改动是在发送端还是接收端):
1.粉色(发送端):NR去掉了LTE的Concatenation(级联)功能,即Removing Concatenation
2.蓝色(发送端):
LTE - RLC header在Segmentation(分段)&Concatenation(级联)之后添加
NR - 收到RLC SDU(PDCP PDU)之后,会先添加RLC header, 经过segmentation(如果有必要的话)之后修改RLC header,最后针对本次未发送的segment添加RLC header.
RLC header处理流程的变化实际是去掉conatenation的结果,并由此引入了NR相对于LTE的另一个重大变化:基于SO字段的分段和重分段,即So-Based Segmentation and Re-Segmentation
3.绿色(接收端): NR去掉了Reordering功能,即Removing Reordering
这三个改动并非孤立,而是互有关联,下面将针对这三个改动的How和Why展开详细讨论,其中RLC header的处理和So-Based Segmentation/Re-Segmentation将放在Removing Concatenation部分,而Removing Reordering将专门讲解。
Removing Concatenation 和 So-Based Segmentation/Re-Segmentation
3GPP Technical Report 38.913提到NR的目标峰值速率和用户面时延设定如下:
- The target for peak data rate should be 20Gbps for downlink and 10Gbps fo ruplink.
- For URLLC, thetarget for user plane latency should be 0.5ms for UL, and 0.5ms for DL.
- For eMBB, the target for user plane latency should be 4ms for UL, and 4ms for DL.
这里主要讨论eMBB(URLLC会采用shorter TTI,暂且按下不表)。
- 对于下行,假定峰值速率20Gbps,TTI是1ms, PDCP SDU大小是1500 Bytes(即IP包大小,注意Byte和bit大小写b的区别),如果忽略PDCP PDU头部信息不计,那么若NR RLC沿用LTE的concatenation策略,一个TTI里需要级联的RLC SDU(PDCP PDU)的个数是多少呢?我们算一下:(20Gbps/1000ms) ÷ (1500 * 8bit) = 1666.6, 这对实现而言是极大挑战。
- 对于上行,则挑战性更大,因为当UE有上行数据发送时,需要先发送BSR(Buffer Status Reports)给基站,等MAC层收到UL Grant并且进行LCP(Logical Channel Prioritication)后,才会通知对应于某个逻辑信道的RLC实体能传输数据量的大小,这样还没到RLC处理就已经耗费了部分时间,而RLC还要把大量的RLC SDU级联起来,然后再发给MAC层,MAC再把各逻辑信道的RLC PDU复用(Multiplexing)起来,这对4ms 用户面时延的实现难度更大。
LTE用户面处理的复杂性,无法适应NR高速率和低时延的要求,因此NR用户面设计需要尽可能简化和高效,而去掉RLC Concatenation,将其下移到MAC层,同时修改MAC PDU结构,可以大大简化处理流程,提高处理效率,处理流程优化成如下:
1. 在MAC收到UL Grant之前,RLC预先针对每个RLC SDU生成RLC header构建RLC PDU(非实时处理,也就是不依赖于MAC层的输入),基于这样的设计,NR RLC SN只针对RLC SDU生成,即便在后续步骤需要对RLC SDU进行分段处理,各分段仍然使用SDU原始SN, 同时RLC header结构进行了优化,细节稍后详细说明。
2. 当MAC层完成LCP通知RLC可以传输的数据量之后,如果已组装好的所有RLC PDU大于能够传输的数据量,RLC只需要对最后一个可传输的RLC SDU进行分段(实时处理,依赖于MAC输入)。对于前面所有未分段的RLC SDU, RLC header保持不变,对于最后一个RLC SDU的第一个RLC SDU Segementation,只需要修改SI字段(实时处理)。
3. 对于最后一个RLC SDU的第一个RLC SDU Segmentation第二个分段,可以在收到下一次的MAC可传输数据量大小指示前,预先生成RLC header(非实时处理)。
4. 基于上面的优化,RLC PDU header可以大大简化:
1) 由于不再需要concatenation,不再需要用于指示各个Data Filed Element长度的LI字段,(而仅需要在针对每个RLC PDU的MAC Sub-header指示长度就行, 后面MAC header变化不分说明),从如下LTE和NR RLC AM PDU header对比,我们可以看到NR header节省了大量空间。

2) 只需要用SI(类似于LTE的FI)和SO字段就可以区分不同位置的分段:
SI: 用于指示一个RLC PDU是否包含一个完整的RLC SDU还是一个RLC SDU的第一个,最后一个或中间的分段
| SI值 | 描述 |
| 00 | 数据域包含RLC SDU的所有字节 |
| 01 | DU数据域包含RLC SDU的第一个分段 |
| 10 | 数据域包含RLC SDU的最后一个分段 |
| 11 | 数据域既不是RLC SDU的第一个也不是最后一个分段 |
SO: 用于指示RLC SDU segment在原始RLC SDU中的位置,以byte为单位。
3) LTE里RLC SDU分段成PDU之后,每个分段有自己独立的SN, 因此不需要SO字段,而PDU经过re-segment就不再叫PDU,而叫PDU Segment,仍然使用跟源PDU相同的SN,但是结构更复杂,需要SO以及LSF字段,因此结构跟普通PDU不一样:

NR里由于SN是基于RLC SDU的,因此RLC SDU分段成RLC PDU之后,仍然使用相同的SN,因此RLC SDU分段后的data field elements只会包含该RLC SDU的一部分,只需要SO字段就可以区分,而重分段(re-segment)使用相同的结构,仍然可以采用SO来区分,这个就是前面提到的SO-Based Segmentation和Re-Segmentation.
4) 由于RLC去掉了concatenation, 该功能需要在MAC层完成,因此MAC头域也发生了变化,对比如下:

这样的好处是:MAC层每生成一个MAC Sub-Header,就可以把MAC sub-PDU发给物理层,而无需像LTE那样等待整个MAC PDU header完成才发。
Removing Reordering
在对比LTE和NR的reordering功能之前,我们先弄清什么是reordering以及其作用。‘order’作为动词时除了有“命令”和“下订单/订购”的意思外,还有‘排列’的意思,那re-order自然就是重新排列,RLC里一般叫重排序。那什么情况下需要重排序呢?肯定是乱序了,也就是收到的包out-of-order了,才需要重排,乱序的包重排好了,才能按顺序发往(in-sequence deliver)更上层。那么哪些因素会导致乱序呢?
1. 由于MAC HARQ进程是并行运行的,多个HARQ进程可以同时发送多个MAC PDU. 由于每个进程独立运行,并且因多变的无线信道环境使得各HARQ重传次数不一,这样MAC层就无法保证按序将RLC PDU发送给RLC层。
2. RLC这一层如果发现丢包,也会启动ARQ来重传未收到的PDU, 这就可能导致SN更大的PDU反而比SN更小的PDU先收到, 从而出现乱序。
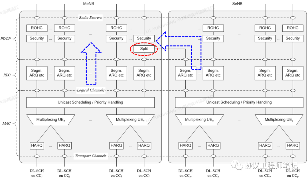
3.多连接(multiple-connectivity)模式下的分离式承载(split bearer),以双连接为例,如下图(36.300: 6.5 Dual Connectivity),由于RLC实体分布在不同的基站,那么作为锚点(anchoring)的PDCP实体收到的数据包也可能发生乱序。

基于以上,LTE采取了两级reordering机制:RLC层主要针对由于HARQ/ARQ引起的乱序进行reordering;PDCP主要针对多连接下的分离式承载产生的乱序进行reordering.

对于RLC层的reordering功能,由于RLC需要按序将RLC SDU(也就是PDCP PDU)传给PDCP层,即便RLC里已经完整组装出某个RLC SDU, 但是若其之前RLC SDU还没有收到或没有完整收到,那么该RLC SDU仍不会发给PDCP层,这样某个SDU如果丢失需要重传,就可能导致后面已经收到很多RLC SDU干等待很长时间而无法发送给PDCP以进行decipher,这对低延时系统来说显然非常不合适。
因此NR里,将RLC reordering功能去掉,只在PDCP层进行reordering. 这样,一是RLC无需等待前面可能丢失的RLC PDU重传,而是每收到一个完整的RLC SDU就会传给PDCP,PDCP就能马上进行deciphering处理;二是RLC Buffer所需内存可以大大减少。
笔者在公众号“协议工程师笔记”定期首发NR/LTE/IMS...学习笔记, 敬请关注、订阅和分享,谢谢!

一起努力,蒸蒸日上
最后
以上就是任性季节最近收集整理的关于5G NR - RLC协议阅读笔记 - 从LTE到NR的变化的全部内容,更多相关5G内容请搜索靠谱客的其他文章。
发表评论 取消回复