CSFB信令流程:

1、Extended service request

2、RRC Connection Request

ue_Identity有两种类型s-TMSI和randomValue,若UE侧存在有效的s-TMSI,则使用s-TMSI,否则使用randomValue(随机数)。
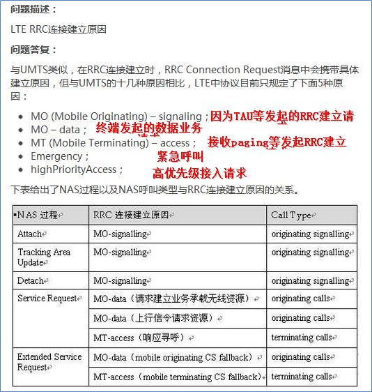
建立原因:

3、RRC Connection setup

- rrc_TransactionIdentifier是RRC信令标识,标识一个RRC信令收发过程,取值范围为0~3,eNodeB发送一个RRC请求的时候设置该值,UE回复该RRC请求的响应会携带与请求一致的rrc_TransactionIdentifier取值
- radioResourceConfigDedicated,携带的专用资源配置主要用来建立SRB1
- srb_ToAddModList,RRC Connection Setup主要是用来建立SRB1的,所以需要携带srb_ToAddModList, srb_ToAddModListPresent为1;
- srb_ToAddModList中srb_Identity取值有两个1和2,1代表该配置的SRB为SRB1,2代表该配置的SRB为SRB2。
- rlc_Config,主要在此设置RLC层的相关参数,RLC的配置方式有两种:t=1显示配置,t=2默认配置
- logicalChannelConfig,逻辑信道优先级的配置等,逻辑信道的配置方式有两种:t=1显示配置,t=2默认配置。
4、RRC Connection setup complete

- rrc_TransactionIdentifier:RRC Connection Setup Complete消息中含有rrc_TransactionIdentifier的值应该与RRC Connection Setup中的rrc_TransactionIdentifier相同,信元含义见RRC Connection Setup。
- SelectedPLMN_Identity是SIB1广播中plmn-IdentityList的index,其中SelectedPLMN_Identity若为1,则代表是SIB1的plmn-IdentityList中的第一个。
- dedicatedInfoNAS携带NAS消息,包含ATTACH REQUEST,TAU REQUEST,SERVICE REQUEST等消息。
5、Security Mode Command

该消息是E-NodeB发给UE的,消息主要包含了协商的安全算法信息,包括加密算法和完整性保护算法。
>cipheringAlgorithm = 0: 加密算法(0:eea0;1:eea1;2:eea2)。
>integrityProtAlgorithm = 0:完整性检查算法(0:served;1:eia1;2:eia1)
6、Security Mode complete

对SecurityModeCommand消息的响应消息,无实质内容。
7、UE Capability Enquiry

8、UE Capability Information






9、RRC connection Reconfiguration

RRC Connection Reconfiguration信令首先提供给终端目标小区的频点、带宽、邻区配置数量和小区质量偏移。
首先介绍一下频点换算成真实频率的方法。
在TD-LTE协议中给出了TDD –LTE频段使用的建议,如下表所示:
| 频段指示 | 上行 | 下行 | 双工模式 |
| 32 | 2545MHz – 2575MHz | 2545MHz – 2575MHz | TDD |
| 33 | 1900 MHz – 1920 MHz | 1900 MHz – 1920 MHz | TDD |
| 34 | 2010 MHz – 2025 MHz | 2010 MHz – 2025 MHz | TDD |
| 35 | 1850 MHz – 1910 MHz | 1850 MHz – 1910 MHz | TDD |
| 36 | 1930 MHz – 1990 MHz | 1930 MHz – 1990 MHz | TDD |
| 37 | 1910 MHz – 1930 MHz | 1910 MHz – 1930 MHz | TDD |
| 38 | 2570 MHz – 2620 MHz | 2570 MHz – 2620 MHz | TDD |
| 39 | 1880 MHz – 1920 MHz | 1880 MHz – 1920 MHz | TDD |
| 40 | 2300 MHz – 2400 MHz | 2300 MHz – 2400 MHz | TDD |
其中终端侧测量的D值计算方式为:D=(P-Low)*10+Offset,Low的取值按照频段指示分别为32:2545, 33:1900, 34:2010, 35:1850, 36:1930, 37:1910, 38:2570, 39:1880, 40:2300,Offset的取值按照频段指示分别为 32:35700, 33:36000, 34:36200, 35:36350, 36:36950, 37:37550, 38:37750, 39:38250, 40:38650。
可知上图中37900=(P-Low)*10+Offset,经过推算37900为频段指示为38,对应频段为2570MHz~2620MHz,所以Low取值为2570,Offset为37750,计算P=2585MHz,37900对应的中心频点为2585MHz。
- AllowedMeasBandWidth表示可测量带宽,配置值范围为0~5,分别对应1.4M(6RB),3M(15RB),5M(25RB),10M(50RB),15M(75RB),20M(100RB)。
- NeighCellConfig值表示配置的邻区数目,为16进制数值,上图表示配置邻区数为4。
- Q_OffsetRange是频间偏移值,影响小区间重选的偏移值,配置值范围为0~30,分别对应的实际取值:
- enumerate(-24,-22,-20,-18,-16,-14,-12,-10,-8,-6,-5,-4,-3,-2,-1,0,1,2,3,4,5,6,8,
- 10,12,14,16,18,20,22,24)dB。图中配置值为15,对应偏移值为0dB。
在RRC Connection Reconfiguration中还包括把邻区信息、A3事件相关参数提供给终端,因而在TD-LTE系统里没有测量控制信令。如下图所示:

上图所示,RRC Connection Reconfiguration还包含邻区列表信息,包括所有邻区的小区编号Cell ID、PCI、Q_Offset等信息。
另外,携带了A3事件相关的测量信息,包括如下信息:
- A3_Offset表示触发A3事件的偏移量。
- Hysterisis表示进行判决时迟滞范围,取值范围0~30,分别对应(0,0.5,…,15)dB,step 0.5dB。
- Time to Trigger监测到事件发生的时刻到事件上报的时刻之间的时间差,其含义是只有当特定测量事件(如2a)条件在一段时间即触发时间(TimeToTrigger)内始终满足事件条件才上报该事件,取值范围0~15,对应的实际取值enum(0, 40, 64, 80, 100, 128, 160, 256, 320, 480, 512, 640, 1024, 1280, 2560, 5120)ms。上图配置为8对应320ms。
- Trigger Quantity表示事件触发的测量指标,可选RSRP、RSRQ,配置值为0~1,分别对应测量的指标enumerate(rsrp, rsrq)。
- MaxReportCells表示最大上报小区数目,对应可配置的数目为1~8个。
- ReportInterval事件触发周期报告间隔,配置范围0~12,对应的配置值enum(120ms, 240ms, 480ms, 640ms, 1024ms, 2048ms, 5120ms, 10240ms, 1min, 6min, 12min, 30min, 60min)。
- ReportAmount事件触发周期报告次数,配置范围0~7,分别对应的值为(1, 2, 4, 8, 16, 32, 64, Infinity)次,上图中配置为0,对应上报报告次数为1次。

包括频点、小区系统频域上下行带宽配置BandWidth,配置范围0~5,分别对应取值enumerate(1.4M(6RB),3M(15RB),5M(25RB),10M(50RB),15M(75RB),20M(100RB))。
- RadioResourceConfigCommon配置参数如下表:
- Prach信道配置信息,主要提供给UE Prach信道产生64个前缀序列的逻辑根序列的起始索引号,随机接入前缀的发送配置索引,确定随机接入前缀的起始RB号等信息。
RRC Connection Reconfiguration还包含各个信道的配置信息,如PDSCH、PUSCH、PHICH、PUCCH、上行功率控制信息,以及小区通道数配置信息。

上图所示信息解析如下:
- PDSCH信道配置信息
² referencesignalpower为单个RE的参考信号的功率(绝对值),D=(P+60)*10,取值范围(-60…50) Step:0.1,单位dBm,如上图值为6,实际功率值为6/10-60=-59.4dBm。
² P_B包含小区RS的PDSCH的EPRE与不包含小区RS的PDSCH的EPRE的比值,取值范围enumerate(0,1,2,3)。
- PUSCH配置信息
² N_SB为PUSCH跳频时系统带宽需要划分的子带数目,配置范围为0-4。
² hoppingMode为PUSCH的跳频模式指示,可设置模式为enumerate(Only inter-subframe,both intra and inter-subframe),对应设置值0-1。
² hoppingOffset为PUSCH跳频偏移,设置范围是0-98。
- PUCCH信道配置
² DeltaPUCCH_Shift参数确定小区中PUCCH format 1/1a/1b的循环偏移的循环偏移量,取值范围enumerate(1,2,3),对应配置值0-2。
² nRB_CQI指示PUCCH format 2/2a/2b使用的RB数目,配置范围0-98。
² nCS_AN指示一个资源块中 PUCCH format1/1a/1b和2/2a/2b混合使用时的循环偏移位数。
² n1PUCCH_AN指示半静态分配的PUCCH Format 1的信道个数,配置范围是0-2047。
- 上行功率控制配置信息
² P0_nominalPUSCH为PUSCH的名义的期望接受功率,一般按照实际环境设置绝对值,如上图中期望为-81dBm。
² PoNominalPucch为PUSCH的名义的期望接受功率,一般按照实际环境设置绝对值。
- Antennalportscount为小区支持的天线端口数目,配置范围为0~2,分别对应的天线端口数目enumerate(1,2,4)。

- LogicalChannelConfig(逻辑信道配置)消息里包含优先级Priority、优先级比特率prioritisedBitRate、缓存周期量BucketSizeDuration、逻辑信道组LogicalChannelGroup等信息。
- 优先级比特率prioritisedBitRate,优先保证逻辑信道的比特速率,取值范围(0~10,000,000)kbps。
- 缓存周期量BucketSizeDuration指逻辑信道消息缓存的时间长度,信息缓存超过该时间长度就丢弃,以释放缓存空间。取值范围enumerate(50,100,150,300,500,1000)ms。
- UL_SCH配置信息包括maxHARQ_Tx、periodicBSR_Timer、retxBSR_Timer、ttiBunding和TimeAlignmentTimer。
- maxHARQ_Tx表示发送HARQ消息(Message3)的最大次数,取值范围为1-8次。
periodicBSR_Timer周期报告Buffer Satus Report的定时器长度,取值范围enumerate(5, 10, 16, 20, 32, 40, 64, 80, 128, 160, 320, 640, 1280, 2560, infinity)sf。
- TTI bundling开关,指示PUCH的TTI建立,设置值为enumerate(false, true)。
TimeAlignmentTimer定时指派定时器,指派UL_SCH消息的定时器,范围enumerate(500, 750,1280, 1920,2560, 5120,10240,infinity) sf,对应取值0-7。
10、RRC connection Reconfiguration complete

对完成RRC Connection Reconfiguration的回应消息,无实质内容。
10、Measurement Report

- 如上图所示,UE通过测量报告上报本小区的RSRP、RSRQ值,以及目标小区的PCI、RSRP、RSRQ信息,以供eNodeB判决是否执行切换。
- 上图中换算成真实的RSRP计算方式为:RSRP_Range-140,以目标小区RSRP计算为例,其RSRP值为22-140=-118dBm。
最后
以上就是欣喜大侠最近收集整理的关于信令详细解析的全部内容,更多相关信令详细解析内容请搜索靠谱客的其他文章。
发表评论 取消回复