基于胡寿松主编的《自动控制原理》(第七版)附录的MATLAB控制系统简单教程,可直接阅读教材附录,内容完全一样,没有大改动。
7.非线性控制系统分析
-
微分方程高阶数值解法
命令格式:[t,x]=ode45('fun',t,x0) 参数说明: fun:调用函数; t:设定的仿真时间; x0:系统的初始状态; -
实例分析:非线性系统的稳定性分析
ExampleB-8: 设系统如下图所示,分别用描述函数法和相平面法判断系统的稳定性,并画出 c ( 0 ) = − 3 , c ˙ ( 0 ) = 0 c(0)=-3,dot{c}(0)=0 c(0)=−3,c˙(0)=0,的相轨迹和相应的时间响应曲线;

解:【描述函数法】
非线性环节的描述函数为:
N ( A ) = 2 π [ arcsin 2 A + 2 A 1 − ( 2 A ) 2 ] , A ≥ 2 N(A)=frac{2}{pi}left[arcsinfrac{2}{A}+frac{2}{A}sqrt{1-left(frac{2}{A}right)^2}right],A≥2 N(A)=π2⎣ ⎡arcsinA2+A21−(A2)2⎦ ⎤,A≥2
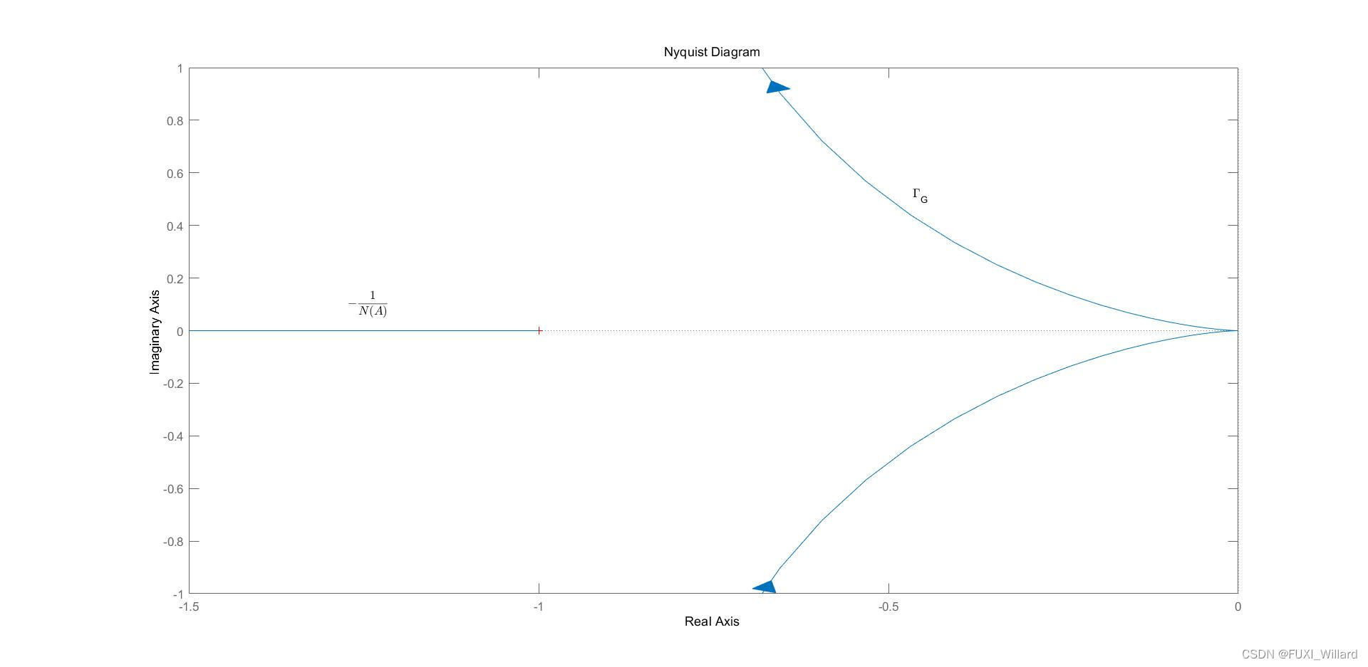
在复平面内分别绘制线性环节的 Γ G Gamma_G ΓG曲线和负倒描述函数 − 1 / N ( A ) -1/N(A) −1/N(A)曲线,由于 G ( s ) G(s) G(s)为线性环节:
G ( s ) = − 1 N ( A ) G(s)=-frac{1}{N(A)} G(s)=−N(A)1
利用频域奈氏判据可知,若 Γ G Gamma_G ΓG曲线不包围 − 1 / N ( A ) -1/N(A) −1/N(A)曲线,则非线性系统稳定;反之,则非线性系统不稳定;% exampleB_8a.m G=zpk([],[0 -1],1); % 建立线性环节模型; nyquist(G);hold on % 绘制线性环节奈奎斯特曲线ΓG,图形保持; A=2:0.01:60; % 设定非线性环节输入信号振幅范围; % 计算负倒描述函数实部和虚部; x=real(-1./((2*(asin(2./A)+(2./A).*sqrt(1-(2./A).^2)))/pi+j*0)); y=imag(-1./((2*(asin(2./A)+(2./A).*sqrt(1-(2./A).^2)))/pi+j*0)); plot(x,y); % 绘制非线性环节的负倒描述函数; axis([-1.5 0 -1 1]);hold off % 重新设置图形坐标,取消图形保持;
图中
Γ
G
Gamma_G
ΓG曲线不包围
−
1
/
N
(
A
)
-1/N(A)
−1/N(A)曲线,根据非线性稳定判据,该非线性系统稳定;
【相平面法】
描述该系统的微分方程为:
c
¨
+
c
˙
=
{
2
,
c
<
−
2
−
c
,
∣
c
∣
<
2
−
2
,
c
>
2
ddot{c}+dot{c}= begin{cases} 2,&c<-2\ -c,& |c|<2\ -2,& c>2 end{cases}
c¨+c˙=⎩
⎨
⎧2,−c,−2,c<−2∣c∣<2c>2
在相平面上精确绘制
c
−
c
˙
c-dot{c}
c−c˙曲线,需要先确定上述系统微分方程在一定初始条件下的解,进而通过分析相轨迹的运动形式,直观地判断非线性系统的稳定性;
% exampleB_8b.m
t=0:0.01:30; % 设定仿真时间30s;
c0=[-3 0]'; % 给定初始条件;
[t,c]=ode45('fun',t,c0); % 求解初始条件下的系统微分方程;
figure(1)
plot(c(:,1),c(:,2));grid % 绘制相平面图,c(:,1)为c(t)值,c(:,2)为导数值;
figure(2)
plot(t,c(:,1));grid; % 绘制系统时间响应曲线;
xlabel('t(s)');ylabel('c(t)');
% fun.m
function dc=fun(t,c) % 描述系统的微分方程
dc1=c(2); % c1表示c(t),c(2)表示c(t)一阶导,d表示一阶导数;
if(c(1)<-2)
dc2=2-c(2);
elseif(abs(c(1))<2)
dc2=-c(1)-c(2);
else
dc2=-2-c(2);
end
dc=[dc1 dc2]';


由上图可知,系统振荡收敛,系统的奇点为稳定焦点;
3. 自动控制原理理论基础参考链接
最后
以上就是笨笨手机最近收集整理的关于Chapter7:非线性控制系统分析的全部内容,更多相关Chapter7内容请搜索靠谱客的其他文章。
发表评论 取消回复