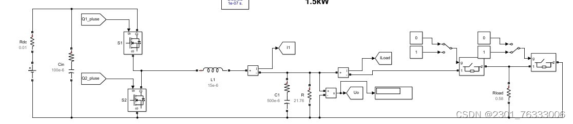
Buck电源仿真设计,基于MATLAB Simulink建模仿真。
使用Control System Tool的sisotool模块,对Buck电路的控制环参数进行设计,可以一键生成传递函数,生成bode图。
可以进行PI参数整定。
仿真模型验证。
包含word文档对建模和校正过程进行讲解。
仿真模型使用MATLAB 2017b搭建

ID:8320689307453924




最后
以上就是爱笑烧鹅最近收集整理的关于Buck电源仿真设计,基于MATLAB Simulink建模仿真。的全部内容,更多相关Buck电源仿真设计,基于MATLAB内容请搜索靠谱客的其他文章。
本图文内容来源于网友提供,作为学习参考使用,或来自网络收集整理,版权属于原作者所有。
发表评论 取消回复