基本数字电路的Verilog实现
1.半加器
module halfadd(x,y,s,cout);
input x;
input y;
output s;
output cout;
assign s = x^y;
assign cout = x&y;
endmodule
半加器RTL视图
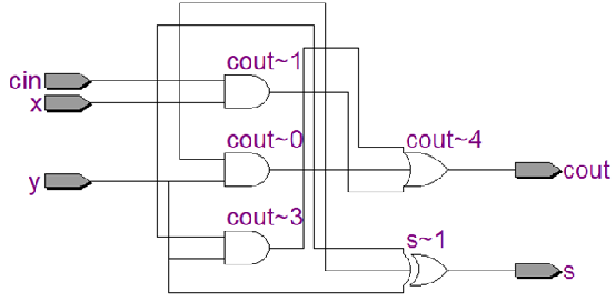
2.全加器
module fulladd(cin,x,y,s,cout);
input cin;
input x;
input y;
output s;
output cout;
assign s = xycin;
assign cout = (x&y)|(x&cin)|(y&cin);
//assign {cout,s}=x+y+cin;
endmodule

全加器RTL视图
3.4位全加器
module FA_4(x,y,cin,s,cout);
input [3:0] x;
input [3:0] y;
input cin;
output wire cout;
output wire [3:0] s;
assign {cout,s}=x+y+cin;
endmodule

4位全加器RTL视图
4.二选一
module MUXtwo_one(sel,a,b,c);
input sel,a,b;
output reg c;
//assign c=sel?a:b;
always@(*)begin
if(sel==1'b1)
c=a;
else
c=b;
end
endmodule

二选一RTL视图(两种描述方式综合后视图一样)
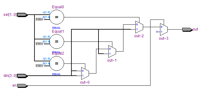
5.四选一
module MUX4_1(
input en,
input [3:0] din,
input [1:0] sel,
output reg out
);
always@(en,din,sel) //case语句描述
begin
if(en)
out=0;
else
case(sel)
2’d0:out=din[0];
2’d1:out=din[1];
2’d2:out=din[2];
2’d3:out=din[3];
endcase
end
/*always@(en,din,sel) //if-else语句描述
begin
if(en)
out=0;
else if(sel==2'd0) out=din[0];
else if(sel==2'd1) out=din[1];
else if(sel==2'd2) out=din[2];
else out=din[3];
end*/
endmodule

四选一(case语句)RTL视图
四选一(if-else语句)RTL视图
6.四位计数器
module jsq(
input clk,
input rst_n,
output reg [3:0] out
);
always@(posedge clk or negedge rst_n)
begin
if(rst_n==1’b0)
out<=4’d0;
else
out<=out+1’b1;
end
endmodule

四位计数器RTL视图
7.3-8译码器
module ym3_8(Ain,En,Yout);
input En ;
input [2:0] Ain ;
output [7:0] Yout ;
reg [7:0] Yout ;
always@(En or Ain)
begin
if(!En)
Yout = 8'b0 ;
else
case (Ain)
3'b000 : Yout = 8'b0000_0001 ;
3'b001 : Yout = 8'b0000_0010 ;
3'b010 : Yout = 8'b0000_0100 ;
3'b011 : Yout = 8'b0000_1000 ;
3'b100 : Yout = 8'b0001_0000 ;
3'b101 : Yout = 8'b0010_0000 ;
3'b110 : Yout = 8'b0100_0000 ;
3'b111 : Yout = 8'b1000_0000 ;
default : Yout = 8'b0000_0000 ;
endcase
end
endmodule

3-8译码器RTL视图
最后
以上就是粗暴机器猫最近收集整理的关于基本数字电路的Verilog实现的全部内容,更多相关基本数字电路内容请搜索靠谱客的其他文章。
发表评论 取消回复