正在学习或者考虑学习软件测试的小伙伴们有时候是不是觉得很迷茫,学习了软件测试职业到底有哪些发展方向呢?又需要学习哪些内容,掌握到什么程度呢?学习过程中,学习路线是必不可少了,有了正确的学习路线会事半功倍~那就跟我一起来看看吧!
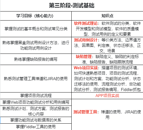
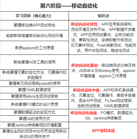
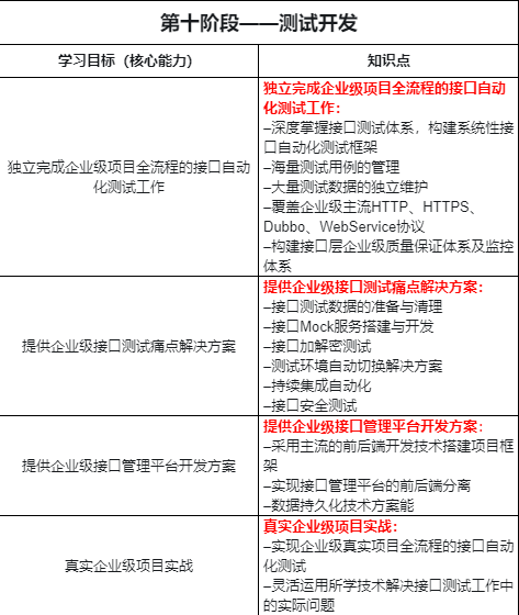
首先我们需要了解下学习软件测试每个阶段的目标以及掌握知识点,我总结了下面10个阶段:










同时附上对应阶段对应的薪资我们一起来看看你的薪资在哪个阶段吧?

为了让大家能够更快的跳槽涨薪更好的适应工作,小编特地整理了一套市面上最全的资料;有想要的接着玩下看看吧!!
精品软件测试电子书
对于三年多快四年的测试人员来说,无论是在大厂小厂,还是在外包公司,基本上都是做得功能界面测试,对接口、性能、自动化测试只是有点接触。很多人认为,重复简单的工作对自己的技术是没有提升的,但实际上也有人能从中杀出一条血路,所以关键是你自己是否花了心思,付出了努力。
当然,我个人也有自己的一套学习方式和习惯,平时喜欢利用碎片时间来看点什么东西,比如一些技术性的书籍或文档,还有一些视频讲解等,经常会让我有一种恍然大悟的感觉,对我的工作也起到了很大的帮助。

领取方式看文末
进阶视频课程合集
单纯看书是很难学会软件测试的,因为有的知识点没有讲解看懂了你也不会操作无法吸收,而且一直看书看书也很容易浇灭你的学习兴趣~
所以推荐大家选择看一看视频跟着学。当时程序员朋友就给我推荐了这套视频,大家可以领取参考一下。

领取方式看文末
实战案例
光学理论是没用的,要学会跟着一起敲,要动手实操,才能将自己的所学运用到实际当中去,这时候可以搞点实战案例来学习。

领取方式看文末
面试资料
我们进阶学习自动化测试必然是为了找到高薪的工作,下面这些简历模板是来自阿里、腾讯、字节等一线互联网大厂大佬们的最新的简历分享,空有技术但是没有一定的“包装”也很难让人眼前一亮,这些简历模板大家可以自己参考套入,相信大家都能找到满意的工作。

以上资料已经打包至网盘
有需要的小伙伴请添加下方的账号

无套路(有套路随时举报)
各位点点赞收藏推荐给更多有需要的人
最后
以上就是自觉钢笔最近收集整理的关于2022年软件测试最牛成长路线(看完不涨薪你来骂我)的全部内容,更多相关2022年软件测试最牛成长路线(看完不涨薪你来骂我)内容请搜索靠谱客的其他文章。
发表评论 取消回复