在职场上,什么样的人最让人反感?
- 是技术不好的人吗?
并不是。技术不好的同事,我们可以帮他。
- 是技术太强的人吗?
也不是。技术很强的同事,可遇不可求,向他学习还来不及呢。
真正让人反感的,是技术平平,却急于表现自己的人,每天加班到12点,在老板面前表现得格外积极,弄得其他人都很尴尬。这就是行业当中的“卷王”。
每个人都说想躺平了,可是有一说一,该卷的还是卷。
前段时间我们公司来了个00后,工作一年,跳槽到我们公司起薪15K,马上就接近我了。后来才知道别人是个卷王,从早干到晚就差搬张床到工位睡觉了。

这两天公司团建他喝多了,聊的比较开,才知道原来他是村里出来的,爹妈退休金都没有,靠着他生活呢。所以他再大三的时候就已经开始自学软件测试了,大四获得了一个小公司的实习机会。在工作中不断的学习、实践,花的时间比别人多一倍,所以才能打下扎实的基础,现在工作也是得心应手。
后面也是和他谈到软件测试行业的发展,发现软件测试其实已经在不知不觉中发生了非常大的改变,前几年的软件测试行业还是一个风口,随着不断地转行人员以及毕业的大学生疯狂地涌入软件测试行业,目前软件测试行业“缺口”已经基本饱和。当然,这里说的是最基础的功能测试的岗位需求已经很少了,而自动化、性能、安全乃至于以后可能出现的大数据测试、AI测试仍存在着非常多的机会。
“长江后浪推前浪,前浪死在沙滩上”,曾经一句让人会心一笑的调侃,如今变成了测试行业的真实写照。由于测试行业入门门槛低,薪资报酬高,不断有新鲜血液冲刷着测试行业的“前行者”们,给我们带来了非常大的压力。

那些入行几年,但是依然是功能测试的同学所面临的的压力可想而知。说到底,软件测试还是属于技术岗位。既然是技术岗位,那就要靠技术说话。不断掌握新的技能,提高业务能力也就变成了目前测试人迫在眉睫需要解决的问题。因此,现在大部分初级功能测试人员都在向自动化、性能、安全靠拢。
但是还是有不少的软件测试工程师站在“十字路口”迷茫、无助,找不到自己的方向。一切的迷茫都是因为想得太多,而做的太少!每个测试行业从业者都能意识到目前自己面临的窘境,但能及时作出改变,顺应时代变化的人还是太少。
所以接下来我将分享一下这些年来,我对于技术一些归纳和总结,和自己对作为一名 高级测试工程师需要掌握那些技能的笔记分享,希望能帮助到有心在技术这条道路上一路走到黑的朋友!
一、Linux必备知识
linux作为现在最流行的软件环境系统,一定需要掌握,目前的招聘要求都需要有linux能力。

二、Shell脚本
掌握shell脚本,包括shell基础与应用、shell逻辑控制、shell逻辑函数等。

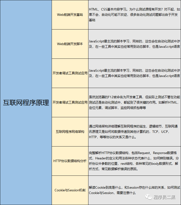
三、互联网程序原理
自动化必由之路:前端开发基础知识以及互联网网络必备知识。

四、Mysql数据库
软件测试工程师必备Mysql数据库知识,不仅仅停留在基本的“增删改查”。

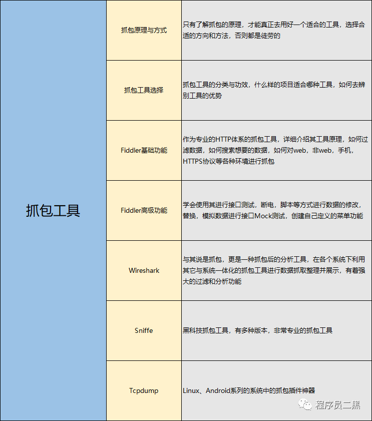
五、抓包工具
Fiddler、Wireshark、Sniffer、Tcpdump各种抓包工具适用于各种项目,总有一款适合你。

六、接口测试工具
接口测试神器,你绕不开的强大工具:Jmeter。小巧灵活:Postman。

七、Web自动化测试Java&Pyhton
了解自动化的目的,熟练掌握testng&unittest自动化框架,以及断言与日志处理。

八、接口自动化与手机自动化
专业接口调用、测试解决方案。组建完整的web和接口自动化框架,Appium整体使用。

九、敏捷测试&TestOps构建
揭开TestOps的神秘面纱,持续集成Jenkins框架烂熟于心。

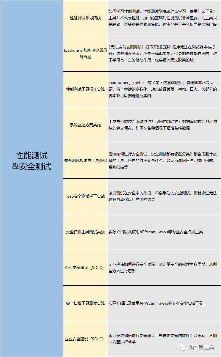
十、性能测试&安全测试
软件测试的彼岸:性能测试和安全测试,选对方向,努力爬坑吧!

上面就是我为大家整理出来的一份软件测试工程师发展方向知识架构体系图。希望大家能照着这个体系在3-4年内完成这样一个体系的构建。可以说,这个过程会让你痛不欲生,但只要你熬过去了。以后的生活就轻松很多。正所谓万事开头难,只要迈出了第一步,你就已经成功了一半,等到完成之后再回顾这一段路程的时候,你肯定会感慨良多。
最后:下方这份完整的软件测试视频学习教程已经整理上传完成,朋友们如果需要可以自行免费领取 【保证100%免费】

作为一位过来人也是希望你们少走一些弯路,如果你不想再体验一次学习时找不到资料,没人解答问题,坚持几天便放弃的感受的话,在这里我给大家分享一些软件测试的学习资源,希望能给你前进的路上带来帮助。

最后
以上就是柔弱硬币最近收集整理的关于部门新来个00后卷王,太让人崩溃了,想离职了....的全部内容,更多相关部门新来个00后卷王,太让人崩溃了,想离职了内容请搜索靠谱客的其他文章。
发表评论 取消回复