根据各大网络招聘平台的数据显示,越来越多的企业在招聘测试工程师的时候,都开始重视自动化测试这一重要技能。早在四年前,自动化测试的人才需求和薪资待遇就开始一路上涨。如果你问:自动化测试工程师的发展前景怎么样?好不好?答案无疑是肯定的,不论是行业的发展现状,还是不断扩大的人才需求,都在说明着自动化测试这一岗位正如朝阳般冉冉升起。
首先来看看,测试行业的整体发展前景和趋势。随着信息产业的迅猛发展,IT行业已经赶超金融业成为中国平均薪水最高的行业,并且以每年20%的速度递增。测试行业作为IT公司内部必不可少的重要组成部分,是推动软件质量提升的关键环节,甚至被誉为是软件质量把关的最后的一道生命防线,因此这一岗位也越来越受到企业的重视。
测试行业的迅猛发展也带来一些新的挑战和机遇。一方面整个测试行业也正在寻迅速洗牌调整,很多大厂都在调整和优化自己的团队结构。很多初级测试找工作的时候,都会发现最低要求会自动化测试,本来当初是因为不想写代码而选择的这个行业,现在行不通了。另一方面,测试行业内技术的发展日新月异,具备“自动化测试”技能的中高级测试开工程师的需求却呈现一个大幅度的增长。自动化测试一定是未来的方向。
如今自动化测试工程师已成为一大人才缺口,其发展前景毋庸置疑。因为当下互联网需求迭代非常快,人员流动性非常大,再加上工作时间比较紧迫,要在规定时间内提高工作效率,不管从接口端还是客户端都要进行大量的测试工作,而且在大数据时代,测试用例量十分庞大,如此繁复单调的工作让人工来测试的话,根本不能保证效率和质量。所以必须要借助于非人工手段来实现,越来越多的企业对“自动化测试工程师”的需求日益高涨,招聘薪资也是节节升高。
为什么自动化测试工程师的发展前景这么好?自动化测试本身如此受欢迎呢?这还得回到自动化测试自身的优势上来讲。自动化测试最主要的任务就是让程序的回归测试更方便。尤其是在程序修改比较频繁的时候,自动化测试可以极大提高测试效率。而且,它可以将测试技术人员从重复和繁琐的工作中解脱出来投入更多精力设计更好的测试用例。另外,它还可以执行一些手工测试困难或不可能进行的测试。
我的自动化测试之路,一路走来都离不每个阶段的计划,因为自己喜欢规划和总结,所以,我和朋友花了一段时间整理编写了下面的软件测试工程师发展规划路线,会给你带来帮助和方向:
Python 编程与测试开发技术

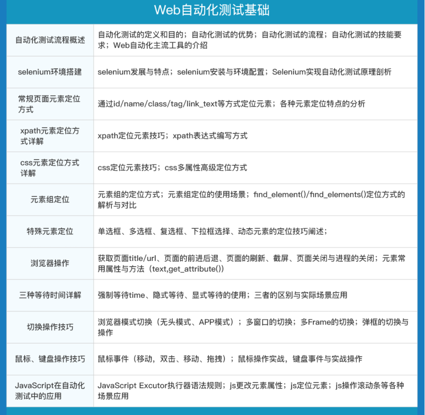
Web自动化测试基础

APP自动化测试基础

Postman测试工具专题

接口自动化测试基础

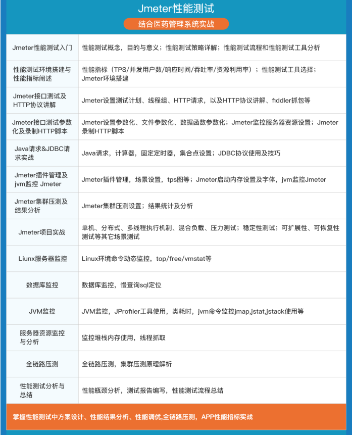
Jmeter 性能测试

Fiddler 抓包工具的使用

TCP/IP协议详情

计算机操作系统

Linux 系统操作

MySQL 数据库

RobotFramework 自动化测试框架

跨平台的自动化测试框架

大家照着这个路线一直坚持学下去,相信会有很大的进步!过程很痛苦,但是坚持就一定能成功!不积跬步,无以至千里。等到完成之后再回顾这一段路程的时候,你肯定会感慨良多。
加油吧,测试人!路就在脚下,成功就在明天!
为了帮助大家迅速建立测试思维能力,早日斩获大厂Offer、掌握职场话语权,特意给大家准备了一份13G的超实用干货学习资源,涉及的内容非常全面。需要的 公众号:软件测试小dao 自取,软件测试,与你同行!陪你成为优秀的测试工程师!
❤既然都看到这里啦,请你帮个忙:
1、点赞,让更多小伙伴看到;
2、关注我,持续更新测试干货。
最后
以上就是任性睫毛膏最近收集整理的关于测试行业的迅猛发展带来一些新的挑战和机遇,所以到底自动化测试怎么样呢?的全部内容,更多相关测试行业内容请搜索靠谱客的其他文章。
发表评论 取消回复