0 摘要
因某项目需要,需要采集微弱的电压信号,且对电压精度要求较高,于是选中MCP3421这款18 bit 高精度IIC AD转换芯片。本文将结合MCP3421的手册,对该芯片的使用进行详细解释,并配合Proteus,完成基于MCP3421的仿真。
MCP3421中文规格书下载:目前最新的2009版本E
MCP3421 单路AD模数转换器 中文规格书 - 测试测量技术 - 电子技术论坛 - 广受欢迎的专业电子论坛!
关键词:MCP3421, Proteus,MSP430,PT100,TCK,TCJ,TCE,AT89C51/AT89C52
1 所使用的工具
主控单元:MSP460F249
显示模块:LCD1602
采集芯片:MCP3421
程序开发软件: IAR7.10.1 for MSP430
仿真软件:Proteus 8.6
2 安装包链接
Proteus 8.6
链接:https://pan.baidu.com/s/1yAxgS7nuEd7MziVn-tSMuw
提取码:civu
IAR
链接:https://pan.baidu.com/s/1Uk6u6o8rXh5oXdv2yHBvHg
提取码:fs2q
3 MCP3421介绍
MCP3421采用IIC串行通讯协议,具有单通道、高精度(最高18bits)、差分输入 A/D转换器;片上精密基准参考电压为2.048V。采用单电源供电(2.7V-5.5V)。其主要特点如下:
- 封装:SOT-23-6
- 差分输入
- 具备自校正功能
-
片内参考电压
- 精度:2.048V±0.05%
- 温漂:15ppm/℃
-
可编程增益放大器
- PGA = 1V/V 2V/V 4V/V 8V/V
-
可编程速率位
- 3.75 SPS 18位 -131072~131071,最高位D17为符号位
- 15 SPS 16位
- 60 SPS 14位
- 240 SPS 12位
-
可编程转换模式
- 单次转换模式
- 连续转换模式
- IIC接口
- 单电源供电 2.7V~5.5V
典型应用场合:
- 便携式仪表
- 电子秤和电量计
- 使用RTD、热敏电阻和热电偶的温度测量
- 测量压力、张力和应变的电桥
MCP3421的框图如图3-1所示

图3-1 MCP3421内部框图
4 MCP3421寄存器介绍
| R/W-1 | R/W-0 | R/W-0 | R/W-1 | R/W-0 | R/W-0 | R/W-0 | R/W-0 |
| RDY(低电平有效) | C1 | C0 | O/C | S1 | S0 | G1 | G0 |
| 1* | 0* | 0* | 1* | 0* | 0* | 0* | 0* |
| Bit7 |
|
|
|
|
|
| Bit0 |
*代表上电复位时的默认配置
所以,MCP3421上电后,如果未输入新的配置信息时,系统的默认状态为:
连续转换模式;SPS为240 SPS,12bit;PGA为 1V/V
Bit7:
RDY:就绪标志位
此位为数据就绪标志。在读模式,此位表示输出寄存器是否被最新的转换数据更新。在单次转换模式 下,向此位写入 1 将启动一次新的转换。
使用读命令读取 RDY 位:
1 = 输出寄存器未更新
0 = 输出寄存器被最新转换结果更新
使用写命令写 RDY 位:
连续转换模式:无影响
单次转换模式:
1 = 开始一次新的转换
0 = 无影响
Bit6-5:
C1-C0:MCP3421中无效
Bit4:
O/C:转换模式位
1 = 连续转换模式 (默认) 。器件进行连续数据转换。
0 = 单次转换模式。器件进行单次转换并进入低功耗待机模式,直至收到新的读或写命令
Bit3-2:
S1-S0:采样率选择位
00 = 240 sps ( 12 位) (默认)
01 = 60 sps (14 位)
10 = 15 sps (16 位)
11 = 3.75 sps (18 位)
Bit1-0:
G1-G0: PGA 增益选择位
00 = x1 (默认)
01 = x2
10 = x4
11 = x8
5 MCP3421配置方式
MCP3421寄存器的配置根据其写命令来执行。写操作对应的时序图如图5-1所示。

图5-1 MCP3421写操作时序图
由图5-1可以看出,MCP3421写操作共包含以下几个部分:
第一步:主器件发出启动位 IIC_Start();
第二步:向MCP3421写入第一个字节。包括器件地址和读写标志位 常规为0xd0。计算方法如下:
地址位格式如下:1 1 0 1 A2 A1 A0
其中A2、A1、和A0出厂就已经定义号好了,默认为A2=A1=A0 = 0,如果需要挂接多个MCP3421,需要联系厂家进行自定义。
最后一位为读写标志位,1为Read模式,0为Write模式。
所以实际写入MCP3421的第一个字节为 1101 0000 = 0xD0
第三步:主机等待MCP3421发出应答信号IIC_Wait_Ack()
第四步:向MCP3421 写入第二个字节(配置字节)。进行寄存器的配置
不同配置方式的组合如下:
单次转换共有以下几种组合:
若选择单次转换模式,器件仅进行一次转换,并更新输出数据寄存器,清除数据就绪标志位(RDY 位 = 0)然后进入低功耗待机模式。当器件接收到新的写命令,并RDY = 1 时,则开始新的单次转换。
所以,使用MCP3421推荐系统工作在单次转换模式下,按需触发采集,可以降低系统功耗。
| 转换模式 | 转换速率 | 增益 | RDY | C1 | C0 | O/C | S1 | S0 | G1 | G0 |
|
| 单次转换 | 240 SPS 12BIT
| 1V/V | 1 | 0 | 0 | 0 | 0 | 0 | 0 | 0 | 0X80 |
| 2V/V | 1 | 0 | 0 | 0 | 0 | 0 | 0 | 1 | 0X81 | ||
| 4V/V | 1 | 0 | 0 | 0 | 0 | 0 | 1 | 0 | 0x82 | ||
| 8V/V | 1 | 0 | 0 | 0 | 0 | 0 | 1 | 1 | 0x83 | ||
| 60 SPS 14BIT
| 1V/V | 1 | 0 | 0 | 0 | 0 | 1 | 0 | 0 | 0x84 | |
| 2V/V | 1 | 0 | 0 | 0 | 0 | 1 | 0 | 1 | 0x85 | ||
| 4V/V | 1 | 0 | 0 | 0 | 0 | 1 | 1 | 0 | 0x86 | ||
| 8V/V | 1 | 0 | 0 | 0 | 0 | 1 | 1 | 1 | 0x87 | ||
| 15 SPS 16BIT
| 1V/V | 1 | 0 | 0 | 0 | 1 | 0 | 0 | 0 | 0x88 | |
| 2V/V | 1 | 0 | 0 | 0 | 1 | 0 | 0 | 1 | 0x89 | ||
| 4V/V | 1 | 0 | 0 | 0 | 1 | 0 | 1 | 0 | 0x8a | ||
| 8V/V | 1 | 0 | 0 | 0 | 1 | 0 | 1 | 1 | 0x8b | ||
| 3.75 SPS 18BIT
| 1V/V | 1 | 0 | 0 | 0 | 1 | 1 | 0 | 0 | 0x8c | |
| 2V/V | 1 | 0 | 0 | 0 | 1 | 1 | 0 | 1 | 0x8d | ||
| 4V/V | 1 | 0 | 0 | 0 | 1 | 1 | 1 | 0 | 0x8e | ||
| 8V/V | 1 | 0 | 0 | 0 | 1 | 1 | 1 | 1 | 0x8f |
注意:由于在单次转换模式下,通过置位RDY位可以启动新的转换,所以在读取数据前,需要重新写入该寄存器。否则无法开启下次转换。
连续转换共有以下几种组合:
| 转换模式 | 转换速率 | 增益 | RDY | C1 | C0 | O/C | S1 | S0 | G1 | G0 |
|
| 连续转换 | 240 SPS 12BIT
| 1V/V | 0/1 | 0 | 0 | 1 | 0 | 0 | 0 | 0 | 0X10/0x90 |
| 2V/V | 0/1 | 0 | 0 | 1 | 0 | 0 | 0 | 1 | 0X11/0x91 | ||
| 4V/V | 0/1 | 0 | 0 | 1 | 0 | 0 | 1 | 0 | 0x12/0x92 | ||
| 8V/V | 0/1 | 0 | 0 | 1 | 0 | 0 | 1 | 1 | 0x13/0x93 | ||
| 60 SPS 14BIT
| 1V/V | 0/1 | 0 | 0 | 1 | 0 | 1 | 0 | 0 | 0x14/0x94 | |
| 2V/V | 0/1 | 0 | 0 | 1 | 0 | 1 | 0 | 1 | 0x15/0x95 | ||
| 4V/V | 0/1 | 0 | 0 | 1 | 0 | 1 | 1 | 0 | 0x16/0x96 | ||
| 8V/V | 0/1 | 0 | 0 | 1 | 0 | 1 | 1 | 1 | 0x17/0x97 | ||
| 15 SPS 16BIT
| 1V/V | 0/1 | 0 | 0 | 1 | 1 | 0 | 0 | 0 | 0x18/0x98 | |
| 2V/V | 0/1 | 0 | 0 | 1 | 1 | 0 | 0 | 1 | 0x19/0x99 | ||
| 4V/V | 0/1 | 0 | 0 | 1 | 1 | 0 | 1 | 0 | 0x1a/0x9a | ||
| 8V/V | 0/1 | 0 | 0 | 1 | 1 | 0 | 1 | 1 | 0x1b/0x9b | ||
| 3.75 SPS 18BIT
| 1V/V | 0/1 | 0 | 0 | 1 | 1 | 1 | 0 | 0 | 0x1c/0x9c | |
| 2V/V | 0/1 | 0 | 0 | 1 | 1 | 1 | 0 | 1 | 0x1d/0x9d | ||
| 4V/V | 0/1 | 0 | 0 | 1 | 1 | 1 | 1 | 0 | 0x1e/0x9e | ||
| 8V/V | 0/1 | 0 | 0 | 1 | 1 | 1 | 1 | 1 | 0x1f/0x9f |
注意:当连续模式下RDY模式位为1和为0均可以。
第五步:主机等待MCP3421发出应答信号IIC_Wait_Ack()
第六步:主机发送停止信号IIC_Stop()
参考配置代码如下:
| void Write_MCP3421(unsigned char WR_Data) { IIC_Start(); IIC_SendByte(MCP3421_ADDREDD); // 1101 a2 a1 a0 0 发送给第一个字节数据 MCP3421地址字节+R/W命令 // 1101 0000 0xd0 IIC_Wait_Ack(); IIC_SendByte(WR_Data); //RDY O/C C1 C0 S1 S0 G1 G0
IIC_Wait_Ack(); IIC_Stop(); } |
6 MCP3421数据读取
MCP3421数据读取按照图6-1、6-2所示的读操作时序图进行。其中6-1为18bit模式读操作时序图,6-2为12-16bit模式读操作时序图。在此仅对18bit模式读操作时序图进行分析,12-16bit的分析方法类似。
图 6-1 18bits MCP3421读操作时序图
由图6-1可以看出,MCP3421读操作共包含以下几个部分:
第一步:主机发送启动信号,IIC_Start();
第二步:向MCP3421写入第一个字节。包括器件地址和读写标志位 常规为0xd1。计算方法如下:
地址位格式如下:1 1 0 1 A2 A1 A0
其中A2、A1、和A0出厂就已经定义号好了,默认为A2=A1=A0 = 0,如果需要挂接多个MCP3421,需要联系厂家进行自定义。
最后一位为读写标志位,1为Read模式,0为Write模式。
所以实际写入MCP3421的第一个字节为 1101 0001 = 0xD1
第三步:主机等待MCP3421发出应答信号IIC_Wait_Ack()
第四步:读取第二个数据字节,根据时序图可以看出,其格式如下:
| D17 | D17 | D17 | D17 | D17 | D17 | D17 | D16 |
所以,其前6位为重复数据,可以认为是无效位,D17是符号位,D17=1,采集到的Vin+ - Vin-小于0,D17=0,采集到的Vin+ - Vin-大于0,所以可以根据D17判断输入的数据正负
第五步:主机发送应答信号 IIC_Ack();
第六步:读取第三个数据字节,读取中间字节,其格式如下:
| D15 | D14 | D13 | D12 | D11 | D10 | D9 | D8 |
第七步:主机发送应答信号 IIC_Ack();
第八步:读取第四个数据字节,读取数据位低八位,其格式如下
| D7 | D6 | D5 | D4 | D3 | D2 | D1 | D0 |
第九步:主机发送应答信号 IIC_Ack();
第十步:读取第五个字节,读取寄存器配置数据,其格式如下:
| RDY | C1 | C0 | O/C | S1 | S0 | G1 | G0 |
第五个字节数据可忽略,不进行读取。
第十一步:主机发送非应答信号,IIC_Nack()
最后一步:主机发送停止信号,IIC_Stop()
参考读取代码如下:
| IIC_Start(); IIC_SendByte(0xd1); //0xd1=0b11010001, 最后一位1表示单片机接收数据 IIC_Wait_Ack(); //MCP3421发出应答ACK信号 //读取第二个字节数据 Upper Data Byte elech=(long int)IIC_ReadByte(); //NULL NULL NULL NULL NULL NULL D17 D16 IIC_Ack(); //主器件发出应答信号 //读取第三个字节数据 Lower Data Byte elecm=(long int)IIC_ReadByte(); //D15 D14 D13 D12 D11 D10 D9 D8
IIC_Ack(); 主器件发出应答信号
elecl=(long int)IIC_ReadByte(); //D7 D6 D5 D4 D3 D2 D1 D0 IIC_Ack(); config = (long int)(IIC_ReadByte()); //RDY C1 C0 O/C S1 S0 G1 G0 IIC_NAck();// 停止接收 IIC_Stop(); |

图 6-2 12-16bits MCP3421读操作时序图
7 MCP3421数据转化
在分析数据转换前,需要了解MCP3421数据存储格式,然后才能将采集得到的数据进行正确转换。
数字输出代码与输入电压和 PGA 设置成正比。输出数据为二进制补码格式。在这种编码方式下, MSB 位可以作为符号位。当 MSB 为逻辑 0,表示为正值;当 MSB为逻辑 1,表示为负值。
输出代码与实际输入电压之间的关系如下:
输出代码 = (指定采样速率下的最大代码+1)*PGA * (Vin+ - Vin-)/LSB
其中不同采样速率对应的最大代码如下:

LSB对应的表达式如下:
LSB = 2*VREF/2^SPS=2*2.048V / 2^SPS
所以基于以上表述可以得到输出电压的计算表达式如下:
当MSB=0(输入正电压)
输入电压=(输出代码)* LSB /PGA
当MSB=1(输入负电压)
输入电压=(输出代码的二进制补码) * LSB /PGA
以18bit采样 PGA =1V/V为例数据转化参考代码如下:
| //开始进行数据转化 AD_B_Result=(elech<<16)|(elecm<<8)|(elecl); //将三个数据进行整合,整合成一个24位的数据 LSB = (float)(2.0 * 2.048) / 262144; PGA = 8; if(AD_B_Result&0x020000) //符号位D17为1,代表测得的为负数 { AD_B_Result=AD_B_Result&0x01ffff; //由于数据elech的前6个字节没有用,所以将其清零 AD_F_Result = -(float)(LSB * (AD_B_Result))/PGA; } else { AD_B_Result=AD_B_Result&0x03ffff; //由于数据elech的前6个字节没有用,所以将其清零 AD_F_Result = (float)(LSB * AD_B_Result)/PGA; } |
AD_F_Result便为最终的输出电压,单位为V。
8 MCP3421使用仿真验证
8.1 基于MSP430F249的MCP3421使用仿真结果

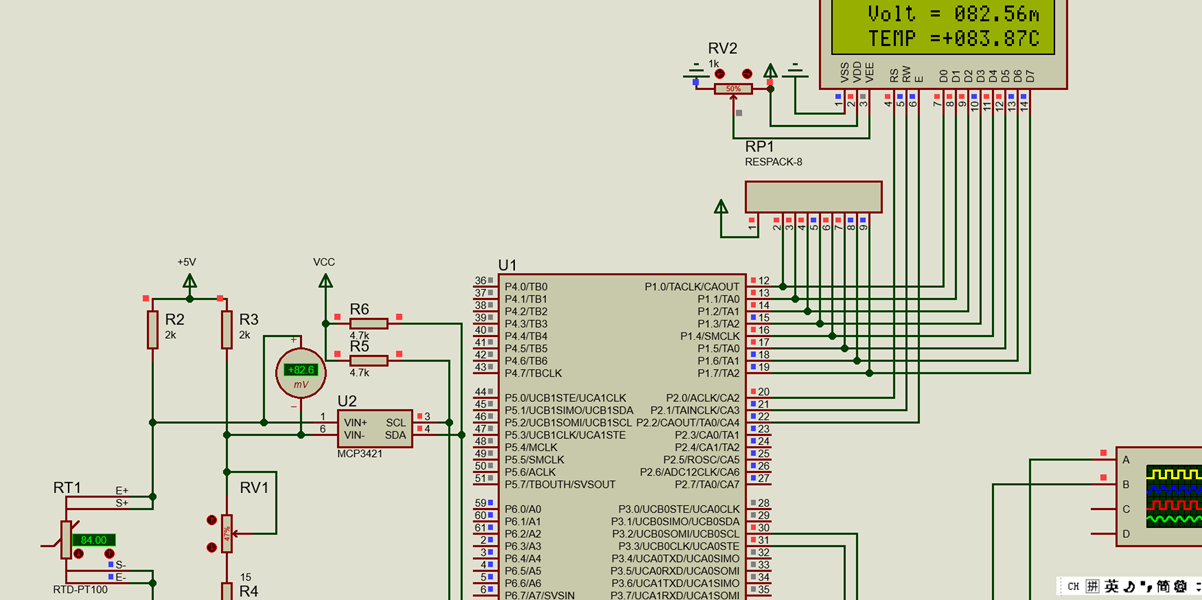
图8-1 基于MSP430F249 PT100温度采集系统
PT100经过惠更斯电桥计算得到mV级电压接入MCP3421,然后MCP3421和MSP430F249通过IIC连接,采集结果通过LCD1602进行显示。
仿真结果如图8-2所示,其中电压为惠更斯电桥的输出电压,温度通过matlab拟合电压和温度之间的关系求得。

图8-2 仿真结果
proteus中IIC Debug显示的数据如图8-3所示

图8-3 IIC Debug数据
第一行: S D0 A 8C A P
启动,发送D0(设备地址+R/W),设备应答成功,发送8C(配置寄存器),设备应答成功,停止。
第二行:S D1 A 00 A 14 A A4 A 8C N P
启动,发送D1(设备地址+R/W),设备应答成功,读取第一个字节00,应答成功,读取第二个字节14,应答成功,读取第三个字节A4,应答成功,读取第四个字节8C(配置信息),发送非应答信号,停止
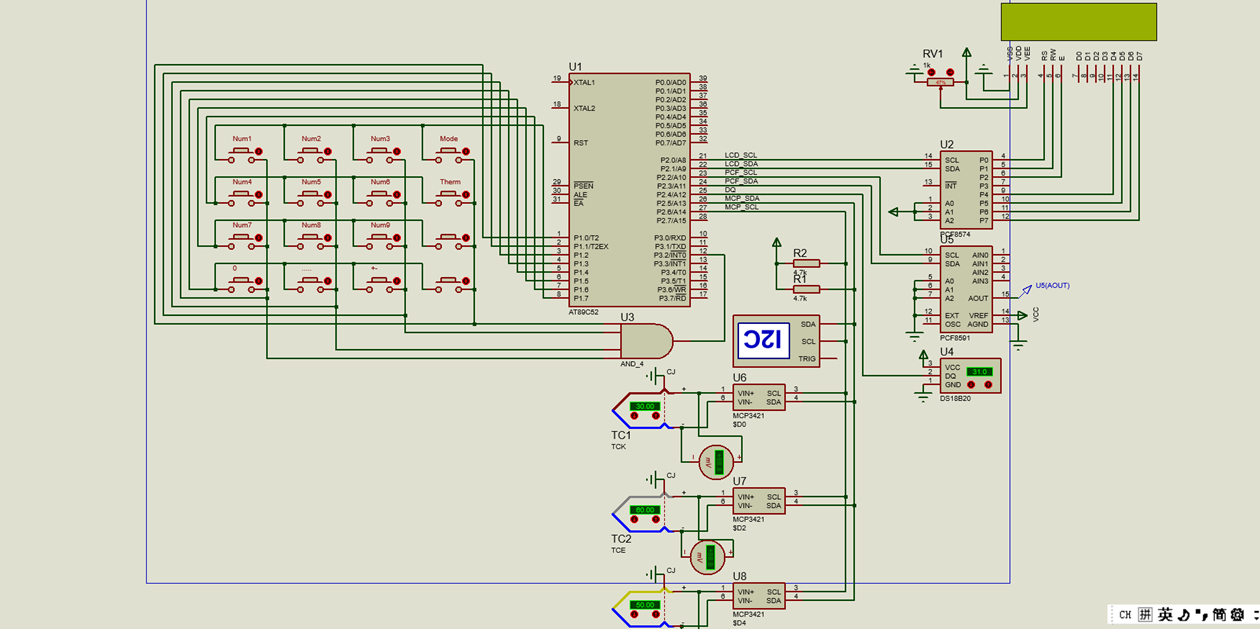
8.2 基于AT89C52的MCP3421使用仿真结果

图8-3 基于AT89C52 热电偶温度采集系统
使用三个MCP3421,通过一个IIC连接至AT89C52,通过矩阵键盘实现对三个热电偶温度的测试。三个MCP3421的地址分别为:
| U6: 1101 000x | 读模式:0xd1 写模式:0xd0 |
| U7: 1101 001x | 读模式:0xd3 写模式:0xd2 |
| U8: 1101 100x | 读模式:0xd9 写模式:0xd8 |

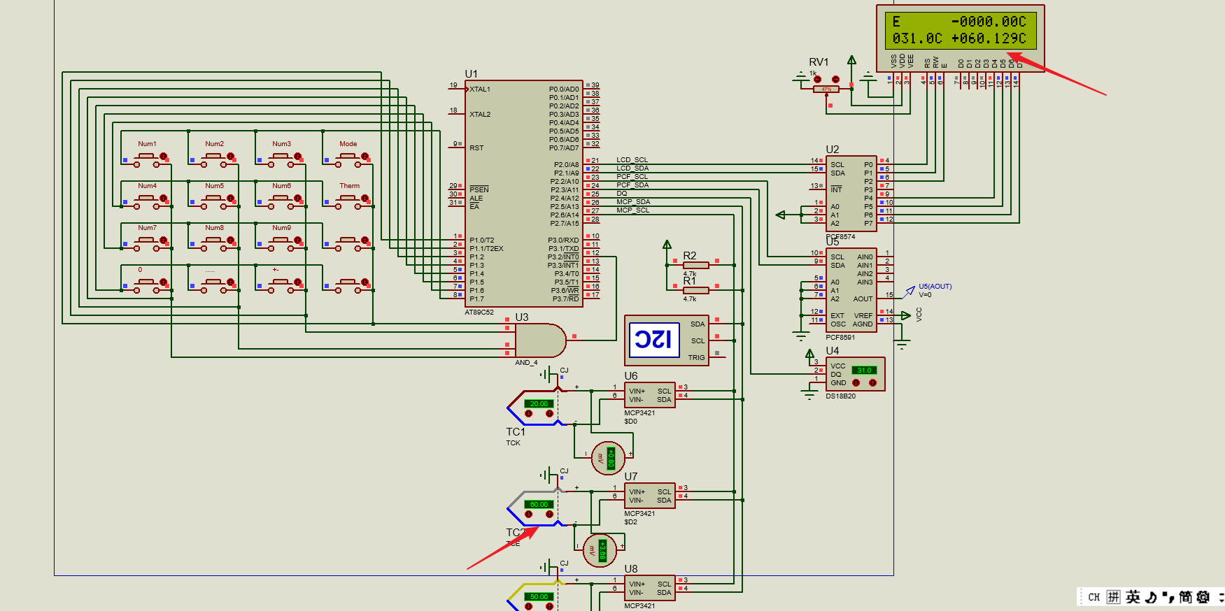
图8-4 K型热电偶测量结果

图8-5 IIC debug数据

图8-6 E型热电偶测量结果

图8-7 IIC debug数据

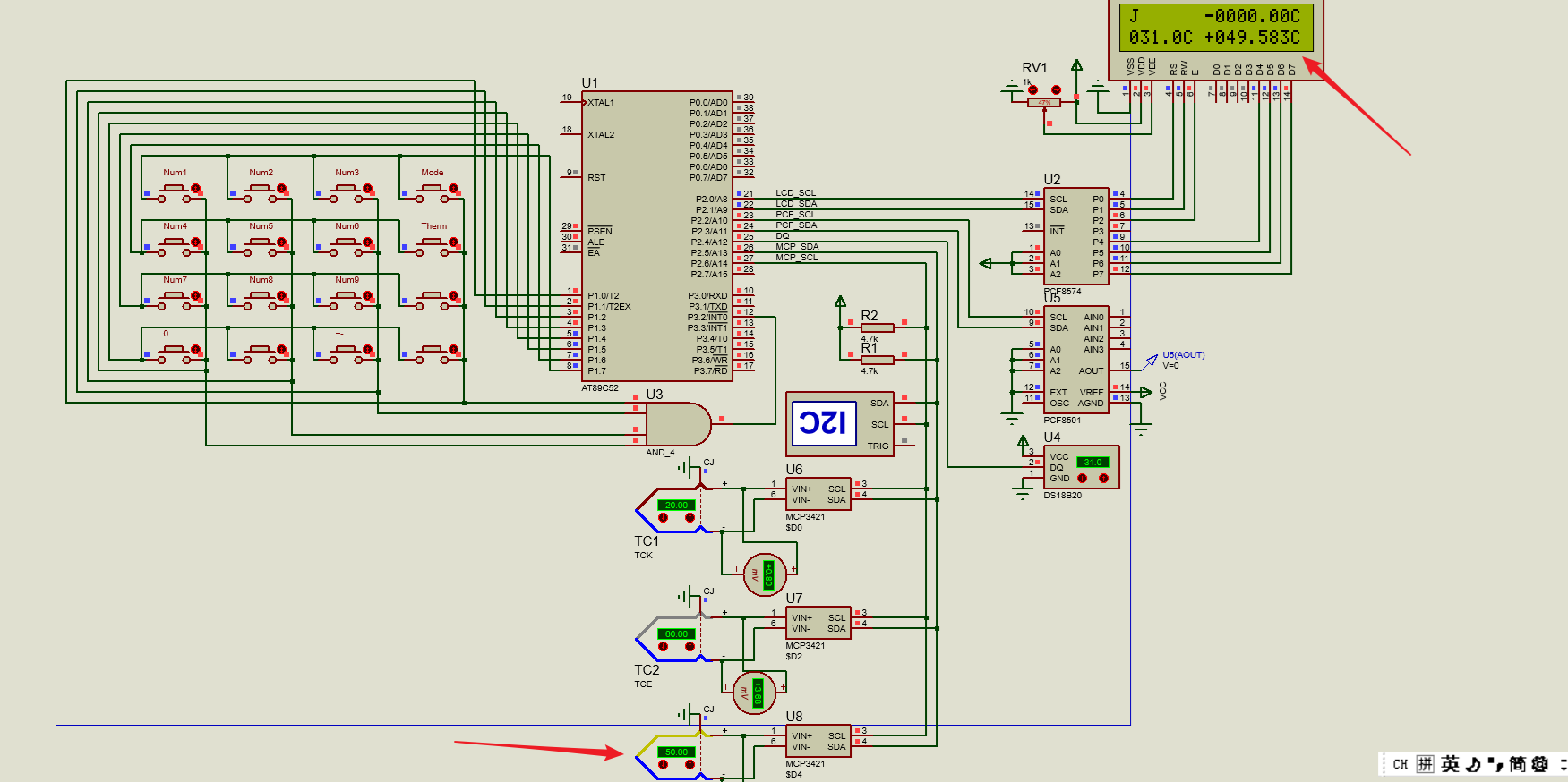
图8-8 J型热电偶测量仿真结果

图8-9 IIC Debug仿真结果
制作不易,如有错误或者不好理解的地方请及时留言
如需仿真源文件,请联系EMAIL:whl1457139188@163.com
并添加QQ:975107705
最后
以上就是潇洒柠檬最近收集整理的关于MCP3421使用详解0 摘要1 所使用的工具2 安装包链接3 MCP3421介绍4 MCP3421寄存器介绍5 MCP3421配置方式6 MCP3421数据读取7 MCP3421数据转化8 MCP3421使用仿真验证8.1 基于MSP430F249的MCP3421使用仿真结果8.2 基于AT89C52的MCP3421使用仿真结果的全部内容,更多相关MCP3421使用详解0内容请搜索靠谱客的其他文章。
发表评论 取消回复