本篇文章将总结MCP3421的芯片的特征、及其外围电路等,小白总结,如有错误,欢迎讨论。
一、引脚的详细介绍

1. VIN+:同相模拟输入引脚。(指输入端和输出端的极性相同)
2.VSS:地
3.SCL:I2C串口时钟输入引脚
4.SDA:I2C接口双向串行数据引脚
5.VDD:电源正电压
6.VIN-:反向模拟输入引脚
二、特征及其参数
1.封装:SOT-23-6
2.参数值及其额定值
(1)绝对最大额定参数
VDD:7.0V
所有输入和输出和VSS:–0.3V to VDD+0.3V
输入电压的差:|VDD - VSS|
输入脚电流:±2 mA
输出和电源引脚的电流:±10 mA
储存温度:-65°C to +150°C
三、典型应用电路
1.注意事项
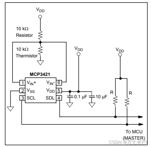
(1)VDD引脚需要一个适当的旁路电容约0.1µF(陶瓷)到地面。此外,还建议采用另外的10 μF电容器(钽)并联,以进一步衰减某些应用电路板中存在的高频噪声。电源电压(VDD)必须保持在2.7V至5.5V范围内,以规定的工作。0.1 μ F的解耦电容应该安装在尽可能靠近VDD引脚的位置
(2)VSS是接地引脚和设备的电流返回路径。VSS引脚必须通过低阻抗连接到接地平面。如果应用PCB中有模拟接地路径(印刷电路板),强烈建议VSS引脚应绑定到模拟接地路径或在电路板的模拟接地平面内。
(3)SCL是I2C接口的串行时钟引脚。SCL引脚仅接受外部串行时钟。从主器件输入的数据被转移到SCL时钟上升边缘的SDA引脚,并从MCP3421发生在SCL时钟的下降边缘。SCL引脚是一个开路漏极n通道驱动器。因此,从VDD线到SCL引脚需要一个上拉电阻。
典型电路应用图如下:

还有一个使用热敏电阻测量温度的例子。

最后
以上就是娇气草丛最近收集整理的关于MCP3421的18位模数转换器与I2C接口的学习一、引脚的详细介绍二、特征及其参数三、典型应用电路的全部内容,更多相关MCP3421内容请搜索靠谱客的其他文章。
发表评论 取消回复