传送门 1、泊松分布和指数分布:10分钟教程 如果打不开,请点击10分钟!搞懂泊松分布 and 指数分布
2、泊松分布与指数分布的重新理解
泊松分布的简易理解
如果某事件以固定强度λ,随机且独立地出现,该事件在单位时间内出现的次数(个数)可以看成是服从泊松分布。
这个固定强度λ其实就是泊松分布的期望和方差。传送门3、泊松分布的期望和方差推导
举个例子吧:假如我平均每天去超市三次,那我明天会去超市几次?
注意,平均每天去超市三次,并不代表每天一定去超市三次。这里的平均每天去超市三次就是指固定强度λ=3.
因此,我明天可能去超市n次,n=0,1,2,3,……。泊松分布计算器这个计算器默认是单位时间,与时间相关的就直接用λt替换λ~
明天我去超市0次的概率,根据泊松分布可以算出0.0498;
明天我去超市1次的概率,根据泊松分布可以算出0.1494;不大于1次的概率,0.1991
明天我去超市2次的概率,根据泊松分布可以算出0.224;不大于2次的概率,0.4232
明天我去超市3次的概率,根据泊松分布可以算出0.224;不大于3次的概率,0.6472
明天我去超市4次的概率,根据泊松分布可以算出0.168;不大于4次的概率,0.8153
明天我去超市5次的概率,根据泊松分布可以算出0.1008;不大于5次的概率,0.9161
概率分布函数简称分布函数。传送门4、Richard Xu 怎样通俗地理解分布函数?
概率密度函数简称概率密度。传送门5、Counterbalance概率密度函数在某一点的值有什么意义?
概率分布函数和概率密度函数的进一步理解。传送门6、应该如何理解概率分布函数和概率密度函数?
泊松分布的图形大概是下面的样子。这个图是传送门1中的图形,该图形中,固定时间长度(单位时间)与纵坐标的乘积就表示概率。所有的柱状图的面积相加为1。

matlab中的概率统计函数,传送门7、MATLAB概率统计函数(1)
matlab下泊松分布绘图代码
x=0:1:10
px=poisspdf(x,3); %λ=3 生成泊松分布的概率密度函数
plot(x,px)
y=poisscdf(x,3); %λ=3 生成泊松分布的概率分布函数
plot(x,y)
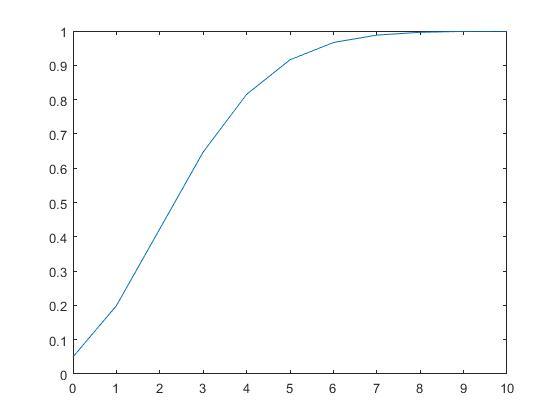
固定强度λ=3的泊松概率分布函数图形如下:

(概率)分布函数还有一个更好理解的名字,叫做累积分布函数(Cumulative Distribution Function)。累积理解起来有点不爽,我一般是记成累计~一个意思,理解就好。根据分布函数,可以较直观的看出,去超市不大于n次的概率。
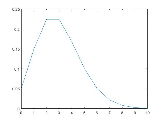
固定强度λ=3的泊松概率密度函数图形如下:

某一点的概率密度大,说明在这一点附近发生的概率相对于其他点发生的概率大。注意,概率密度是可以大于1的,假如说某一点的概率密度为100,但是这一点附近指的是,这一点的区间长度可能会远远小于0.001.因此这一点附近发生的概率大概是0.1=100x0.001,概率密度与x轴围成的面积是1,也就是说,所有事件发生的概率和为1。这里面涉及到微积分中的积分问题,感兴趣的可以去看下微积分中积分的物理意义~
一般地,离散型随机变量的分布函数为阶梯函数。传送门8、怎样理解离散型随机变量分布函数的右连续性?
我的例子是离散型的随机变量,但是我做的图是连续型的随机变量的概率分布函数和概率密度函数,所以例子和图不匹配。
曾经的我以为世界非黑即白,硬币只有正反两面。
初中的我知道了硬币的正面和反面的概率都是0.5。(离散)
再后来我知道了,世界并不是非黑即白,还有灰色。从白(255)到黑(0),是可以用灰度来衡量的。(连续)
人可以被分成好人和坏人。概率密度函数类似于灰度。
人的一生很长,某人在某一点的概率密度函数很大,灰度很大(255),但是持续的时间很短,说明这个人在那段时间表现出来的是个好人。这或许也是理解概率密度函数的一种方法。
小的时候我评价别人的时候说,他是好人。我现在会说,他很可能是好人(较大的概率)。概率论让我中毒不浅~
传送门9、泊松分布的现实意义是什么,楚小鱼
注意Poisson还有一个知名度比较小的第二个定义,或者说是Poisson Process的定义:假定一个事件在一段时间内随机发生,且符合以下条件:
(1)将该时间段无限分隔成若干个小的时间段,在这个接近于零的小时间段里,该事件发生一次的概率与这个极小时间段的长度成正比。(2)在每一个极小时间段内,该事件发生两次及以上的概率恒等于零。
(3)该事件在不同的小时间段里,发生与否相互独立。
则该事件称为poisson process。
泊松分布的用途:
- 某人一天内收到的微信的数量
- 来到某公共汽车站的乘客
- 某放射性物质发射出的粒子
- 显微镜下某区域中的白血球
指数分布的简易理解
传送门:10、如何理解指数分布的无记忆性?
11、指数分布的定义形式及应用
指数分布是一种连续概率分布。
指数分布和泊松分布是有关系的:
指数函数的无记忆性来自于泊松过程k=0时的 时间指数性,而泊松过程k=0时的 时间指数性 来自于泊松分布时 lambda的恒定性,也就是离散情况下,二项分布的n*p的恒定性。
传送门12、指数分布的期望和方差推导
指数分布的用途:
- 指数分布可以用来表示独立随机事件发生的时间间隔,比如旅客进机场的时间间隔、中文维基百科新条目出现的时间间隔等等
- 在排队论中,一个顾客接受服务的时间长短也可以用指数分布来近似。
- 无记忆性的现象(连续时)
举个例子吧,假设我平均每三天去超市一次,服从指数分布。
那么我平均每天去超市1/3次。 λ就表示平均每单位时间发生该事件的次数,是指数函数的分布参数。此处的λ=1/3。
那么,指数分布概率分布是解决什么问题呢。
我今天去了超市,那么
我隔了1天没有去超市的概率,根据指数分布可以算出0.7165,隔了1天就又去了超市的概率,根据指数分布可以算出0.2835;
我隔了2天没有去超市的概率,根据指数分布可以算出0.5134,我在2天内去了超市的概率,根据指数分布可以算出0.4866;
我隔了3天没有去超市的概率,根据指数分布可以算出0.3679,我在3天内去了超市的概率,根据指数分布可以算出0.6321;
我隔了4天没有去超市的概率,根据指数分布可以算出0.2636,我在4天内去了超市的概率,根据指数分布可以算出0.7364;
我隔了5天没有去超市的概率,根据指数分布可以算出0.1889,我在5天内去了超市的概率,根据指数分布可以算出0.8111;
(计算方法使用的是MATLAB中的expcdf函数,此处需要注意的是,expcdf函数的第二个参数是指数函数的期望值,此处λ=1/3,期望值为3,也就是说,我预期隔了3天会去超市1次。)
matlab下指数分布绘图代码
x=0:1:10;
ex=expcdf(x,3);%这里的第二个参数是均值(期望),指数分布的概率分布函数
plot(x,ex)
ey=exppdf(x,3);%指数分布的概率密度函数
plot(x,ey)
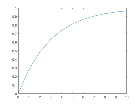
λ=1/3(期望为3)的指数分布概率分布函数图形如下:

从图中可以看出,我今天去了超市,那么我在10天内去了超市的概率都还没到1。
因为银行排队论中,一个顾客接受服务的时间长短也可以用指数分布来近似,所以说,哪怕银行雇员告诉你,我们平均每10分钟就能服务完1个顾客,你也要做好排队2个小时的思想准备~~~~
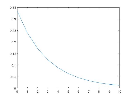
λ=1/3(期望为3)的指数分布概率密度分布函数图形如下:

因为银行排队论中,一个顾客接受服务的时间长短也可以用指数分布来近似,所以说,哪怕银行雇员告诉你,我们平均每10分钟就能服务完1个顾客,我们也要做好排队2个小时的思想准备,但是根据指数分布概率密度来看,我们排队2个小时才被服务的概率密度还是比较低的,因此排队2个小时左右(一个时间段)的概率也是比较低的。注意:概率密度和概率的不同。
总结
如果某事件以固定强度λ,随机且独立地出现,该事件在单位时间内出现的次数(个数)可以看成是服从泊松分布。我们往往计算的是单位时间内出现的次数多少的概率,也就是说,出现1次的概率,两次的概率……
指数分布可以用来表示独立随机事件发生的时间间隔,我们往往计算的是在1个单位时间内事件没有发生的概率,然后推出在1个单位时间内事件发生的概率。同理,我们计算的是在2个单位时间内事件没有发生的概率,然后推出在2个单位时间内事件发生的概率。
同时要注意一下泊松分布和指数分布的期望,尤其要注意MATLAB中相关函数的参数是均值(期望值)。
最后
以上就是时尚小蝴蝶最近收集整理的关于泊松分布和指数分布:通俗易懂泊松分布的简易理解指数分布的简易理解总结的全部内容,更多相关泊松分布和指数分布:通俗易懂泊松分布内容请搜索靠谱客的其他文章。
发表评论 取消回复