1、构成:
医疗器械方面的软件一般都是嵌入式的,分上位机和下位机。
上位机就是纯软件操作系统,用于控制下位机的,下位机大多指硬件,也包括嵌入式软件。
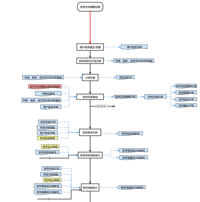
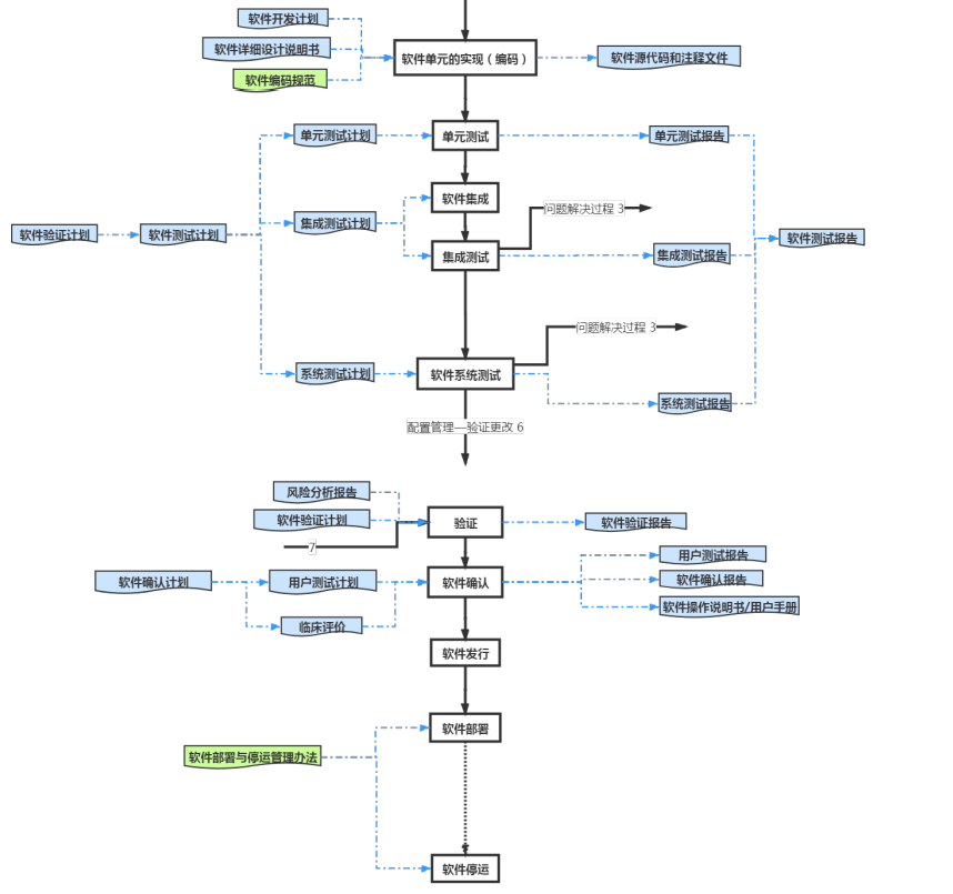
2、软件生存周期过程
软件生存周期过程是要根据国家相关文件YY∕T 0664-2008 形成一套软件生存周期的软件开发过程文档;另外质量部门形成的相关控制程序规范也会成为过程的执行和记录要素;在整个周期过程中始终贯穿风险评估的环节。
3、法规注册
(1)国内法规注册要求
①参考文档:
《医疗器械生产质量管理规范附录独立软件》
《GB T 25000.10-2016 系统与软件工程系统与软件质量要求和评价》
《关于发布医疗器械网络安全注册技术审查指导原则的通告(2017年第13号)》
《GBT 20984-2007 信息安全技术 信息安全风险评估规范》
…等等
(2)国外法规注册要求
《IEC-60601-1-6-2006》
《ISO14971-2007》
《YYT0664-2008(IEC62304-2006) 》
《YY-T-0287-2017》
…等等
4、相关产物包括:
①网络安全法规注册文件:
《网络安全测试计划》
《网络安全测试报告》
《网络安全风险管理分析报告》
《网络安全风险管理总结报告》
《网络安全可追溯性分析报告》
《网络安全描述文档》
《网络安全设计说明书》
《网络安全维护计划》
《网络安全需求文档》
②产品法规注册文档
《软件描述文档》
《软件风险管理计划》
《软件风险分析报告》
《软件需求规范》
《软件生存周期计划》
《软件系统测试规范》
《软件系统测试报告》
《软件验证计划》
《软件验证报告》
《软件确认计划》
《软件确认报告》
《软件剩余缺陷风险分析报告》
《软件核心算法说明》
《软件版本规则》
…等等
如需独立软件整套文档和网络完全法规注册的相关文件在资源里获取(私信),文档截图如下:
(1)独立软件相关文档:


(2)网络安全注册文档

最后
以上就是粗犷路灯最近收集整理的关于医疗器械软件测试相关的全部内容,更多相关医疗器械软件测试相关内容请搜索靠谱客的其他文章。


发表评论 取消回复