我是靠谱客的博主 干净星月,这篇文章主要介绍深入浅出SparkSQL-第二章(进阶)1. jdbc数据源2. sparksql保存数据操作3. sparksql中自定义函数4. sparksql整合hive5. spark的shuffle原理分析6. Spark Shuffle调优,现在分享给大家,希望可以做个参考。
- sparksql操作jdbc数据源
- sparksql保存数据操作
- sparksql整合hive
1. jdbc数据源
- spark sql可以通过 JDBC 从关系型数据库中读取数据的方式创建DataFrame,通过对DataFrame一系列的计算后,还可以将数据再写回关系型数据库中
1.1 通过sparksql加载mysql表中的数据
- 添加mysql连接驱动jar包
<dependency>
<groupId>mysql</groupId>
<artifactId>mysql-connector-java</artifactId>
<version>5.1.38</version>
</dependency>
- 代码开发
package cn.linann.sql
import java.util.Properties
import org.apache.spark.SparkConf
import org.apache.spark.sql.{DataFrame, SparkSession}
//todo:利用sparksql加载mysql表中的数据
object DataFromMysql {
def main(args: Array[String]): Unit = {
//1、创建SparkConf对象
val sparkConf: SparkConf = new SparkConf().setAppName("DataFromMysql").setMaster("local[2]")
//2、创建SparkSession对象
val spark: SparkSession = SparkSession.builder().config(sparkConf).getOrCreate()
//3、读取mysql表的数据
//3.1 指定mysql连接地址
val url="jdbc:mysql://node1:3306/spark"
//3.2 指定要加载的表名
val tableName="iplocation"
// 3.3 配置连接数据库的相关属性
val properties = new Properties()
//用户名
properties.setProperty("user","root")
//密码
properties.setProperty("password","123456")
val mysqlDF: DataFrame = spark.read.jdbc(url,tableName,properties)
//打印schema信息
mysqlDF.printSchema()
//展示数据
mysqlDF.show()
//把dataFrame注册成表
mysqlDF.createTempView("iplocation")
spark.sql("select * from iplocation where total_count >1500").show()
spark.stop()
}
}
1.2 通过sparksql保存结果数据到mysql表中
- 代码开发(本地运行)
package cn.linann.sql
import java.util.Properties
import org.apache.spark.sql.{DataFrame, SparkSession}
//todo:通过sparksql把结果数据写入到mysql表中
object Data2Mysql {
def main(args: Array[String]): Unit = {
//1、创建SparkSession
val spark: SparkSession = SparkSession
.builder()
.appName("Data2Mysql")
.master("local[2]")
.getOrCreate()
//2、读取mysql表中数据
//2.1 定义url连接
val url="jdbc:mysql://node1:3306/spark"
//2.2 定义表名
val table="iplocation"
//2.3 定义属性
val properties=new Properties()
properties.setProperty("user","root")
properties.setProperty("password","123456")
val mysqlDF: DataFrame = spark.read.jdbc(url,table,properties)
//把dataFrame注册成一张表
mysqlDF.createTempView("iplocation")
//通过sparkSession调用sql方法
//需要统计经度和维度出现的人口总数大于1000的记录 保存到mysql表中
val result: DataFrame = spark.sql("select * from iplocation where total_count >1000")
//保存结果数据到mysql表中
//mode:指定数据的插入模式
//overwrite: 表示覆盖,如果表不存在,事先帮我们创建
//append :表示追加, 如果表不存在,事先帮我们创建
//ignore :表示忽略,如果表事先存在,就不进行任何操作
//error :如果表事先存在就报错(默认选项)
result.write.mode("append").jdbc(url,"1",properties)
// result.write.mode(args(0)).jdbc(url,args(1),properties)
//关闭
spark.stop()
}
}
-
打成jar包集群提交
-
代码开发
package cn.linann.sql import java.util.Properties import org.apache.spark.sql.{DataFrame, SparkSession} //todo:通过sparksql把结果数据写入到mysql表中 object Data2Mysql { def main(args: Array[String]): Unit = { //1、创建SparkSession val spark: SparkSession = SparkSession .builder() .appName("Data2Mysql") .getOrCreate() //2、读取mysql表中数据 //2.1 定义url连接 val url="jdbc:mysql://node1:3306/spark" //2.2 定义表名 val table="iplocation" //2.3 定义属性 val properties=new Properties() properties.setProperty("user","root") properties.setProperty("password","123456") val mysqlDF: DataFrame = spark.read.jdbc(url,table,properties) //把dataFrame注册成一张表 mysqlDF.createTempView("iplocation") //通过sparkSession调用sql方法 //需要统计经度和维度出现的人口总数大于1000的记录 保存到mysql表中 val result: DataFrame = spark.sql("select * from iplocation where total_count >1000") //保存结果数据到mysql表中 //mode:指定数据的插入模式 //overwrite: 表示覆盖,如果表不存在,事先帮我们创建 //append :表示追加, 如果表不存在,事先帮我们创建 //ignore :表示忽略,如果表事先存在,就不进行任何操作 //error :如果表事先存在就报错(默认选项) result.write.mode(args(0)).jdbc(url,args(1),properties) //关闭 spark.stop() } } -
提交任务脚本
spark-submit --master spark://node1:7077 --class cn.linann.sql.Data2Mysql --executor-memory 1g --total-executor-cores 4 --driver-class-path /opt/bigdata/hive/lib/mysql-connector-java-5.1.38.jar --jars /export/servers/hive/lib/mysql-connector-java-5.1.35.jar spark_class01-1.0-SNAPSHOT.jar append 1
-
2. sparksql保存数据操作
- 代码开发
package cn.linann.sql
import org.apache.spark.SparkConf
import org.apache.spark.sql.{DataFrame, SparkSession}
//todo:sparksql可以把结果数据保存到不同的外部存储介质中
object SaveResult {
def main(args: Array[String]): Unit = {
//1、创建SparkConf对象
val sparkConf: SparkConf = new SparkConf().setAppName("SaveResult").setMaster("local[2]")
//2、创建SparkSession对象
val spark: SparkSession = SparkSession.builder().config(sparkConf).getOrCreate()
//3、加载数据源
val jsonDF: DataFrame = spark.read.json("E:\data\score.json")
//4、把DataFrame注册成表
jsonDF.createTempView("t_score")
//todo:5、统计分析
val result: DataFrame = spark.sql("select * from t_score where score > 80")
//保存结果数据到不同的外部存储介质中
//todo: 5.1 保存结果数据到文本文件 ---- 保存数据成文本文件目前只支持单个字段,不支持多个字段
result.select("name").write.text("./data/result/123.txt")
//todo: 5.2 保存结果数据到json文件
result.write.json("./data/json")
//todo: 5.3 保存结果数据到parquet文件
result.write.parquet("./data/parquet")
//todo: 5.4 save方法保存结果数据,默认的数据格式就是parquet
result.write.save("./data/save")
//todo: 5.5 保存结果数据到csv文件
result.write.csv("./data/csv")
//todo: 5.6 保存结果数据到表中
result.write.saveAsTable("t1")
//todo: 5.7 按照单个字段进行分区 分目录进行存储
result.write.partitionBy("classNum").json("./data/partitions")
//todo: 5.8 按照多个字段进行分区 分目录进行存储
result.write.partitionBy("classNum","name").json("./data/numPartitions")
spark.stop()
}
}
3. sparksql中自定义函数
-
自定义UDF函数
-
代码开发
package cn.linann.sql import org.apache.spark.sql.api.java.UDF1 import org.apache.spark.sql.types.StringType import org.apache.spark.sql.{DataFrame, SparkSession} //TODO:自定义sparksql的UDF函数 一对一的关系 object SparkSQLFunction { def main(args: Array[String]): Unit = { //1、创建SparkSession val sparkSession: SparkSession = SparkSession.builder().appName("SparkSQLFunction").master("local[2]").getOrCreate() //2、构建数据源生成DataFrame val dataFrame: DataFrame = sparkSession.read.text("E:\data\test_udf_data.txt") //3、注册成表 dataFrame.createTempView("t_udf") //4、实现自定义的UDF函数 //小写转大写 sparkSession.udf.register("low2Up",new UDF1[String,String]() { override def call(t1: String): String = { t1.toUpperCase } },StringType) //大写转小写 sparkSession.udf.register("up2low",(x:String)=>x.toLowerCase) //4、把数据文件中的单词统一转换成大小写 sparkSession.sql("select value from t_udf").show() sparkSession.sql("select low2Up(value) from t_udf").show() sparkSession.sql("select up2low(value) from t_udf").show() sparkSession.stop() } }
4. sparksql整合hive
-
步骤
- 1、需要把hive安装目录下的配置文件hive-site.xml拷贝到每一个spark安装目录下对应的conf文件夹中
- 2、需要一个连接mysql驱动的jar包拷贝到spark安装目录下对应的jars文件夹中
- 3、可以使用spark-sql脚本 后期执行sql相关的任务
-
启动脚本
spark-sql
--master spark://node1:7077
--executor-memory 1g
--total-executor-cores 4
--conf spark.sql.warehouse.dir=hdfs://node1:9000/user/hive/warehouse
- 应用场景
#!/bin/sh
#定义sparksql提交脚本的头信息
SUBMITINFO="spark-sql --master spark://node1:7077 --executor-memory 1g --total-executor-cores 4 --conf spark.sql.warehouse.dir=hdfs://node1:9000/user/hive/warehouse"
#定义一个sql语句
SQL="select * from employee;"
#执行sql语句 类似于 hive -e sql语句
echo "$SUBMITINFO"
echo "$SQL"
$SUBMITINFO -e "$SQL"
5. spark的shuffle原理分析
5.1 shuffle概述
Shuffle就是对数据进行重组,由于分布式计算的特性和要求,在实现细节上更加繁琐和复杂。
在MapReduce框架,Shuffle是连接Map和Reduce之间的桥梁,Map阶段通过shuffle读取数据并输出到对应的Reduce;而Reduce阶段负责从Map端拉取数据并进行计算。在整个shuffle过程中,往往伴随着大量的磁盘和网络I/O。所以shuffle性能的高低也直接决定了整个程序的性能高低。Spark也会有自己的shuffle实现过程。

5.2 spark中的shuffle介绍
在DAG调度的过程中,Stage阶段的划分是根据是否有shuffle过程,也就是存在wide Dependency宽依赖的时候,需要进行shuffle,这时候会将作业job划分成多个Stage,每一个stage内部有很多可以并行运行的task。
stage与stage之间的过程就是shuffle阶段,在Spark的中,负责shuffle过程的执行、计算和处理的组件主要就是ShuffleManager,也即shuffle管理器。ShuffleManager随着Spark的发展有两种实现的方式,分别为HashShuffleManager和SortShuffleManager,因此spark的Shuffle有Hash Shuffle和Sort Shuffle两种。
5.3 HashShuffle机制
5.3.1 HashShuffle概述
在Spark 1.2以前,默认的shuffle计算引擎是HashShuffleManager。
该ShuffleManager-HashShuffleManager有着一个非常严重的弊端,就是会产生大量的中间磁盘文件,进而由大量的磁盘IO操作影响了性能。因此在Spark 1.2以后的版本中,默认的ShuffleManager改成了SortShuffleManager。
SortShuffleManager相较于HashShuffleManager来说,有了一定的改进。主要就在于每个Task在进行shuffle操作时,虽然也会产生较多的临时磁盘文件,但是最后会将所有的临时文件合并(merge)成一个磁盘文件,因此每个Task就只有一个磁盘文件。在下一个stage的shuffle read task拉取自己的数据时,只要根据索引读取每个磁盘文件中的部分数据即可。
- Hash shuffle
- HashShuffleManager的运行机制主要分成两种
- 一种是普通运行机制
- 另一种是合并的运行机制。
- 合并机制主要是通过复用buffer来优化Shuffle过程中产生的小文件的数量。
- Hash shuffle是不具有排序的Shuffle。
- HashShuffleManager的运行机制主要分成两种
5.3.2 普通机制的Hash shuffle

- 图解
这里我们先明确一个假设前提:每个Executor只有1个CPU core,也就是说,无论这个Executor上分配多少个task线程,同一时间都只能执行一个task线程。
图中有3个ReduceTask,从ShuffleMapTask 开始那边各自把自己进行 Hash 计算(分区器:hash/numreduce取模),分类出3个不同的类别,每个 ShuffleMapTask 都分成3种类别的数据,想把不同的数据汇聚然后计算出最终的结果,所以ReduceTask 会在属于自己类别的数据收集过来,汇聚成一个同类别的大集合,每1个 ShuffleMapTask 输出3份本地文件,这里有4个 ShuffleMapTask,所以总共输出了4 x 3个分类文件 = 12个本地小文件。
- shuffle Write阶段
主要就是在一个stage结束计算之后,为了下一个stage可以执行shuffle类的算子(比如reduceByKey,groupByKey),而将每个task处理的数据按key进行“分区”。所谓“分区”,就是对相同的key执行hash算法,从而将相同key都写入同一个磁盘文件中,而每一个磁盘文件都只属于reduce端的stage的一个task。在将数据写入磁盘之前,会先将数据写入内存缓冲中,当内存缓冲填满之后,才会溢写到磁盘文件中去。
那么每个执行shuffle write的task,要为下一个stage创建多少个磁盘文件呢? 很简单,下一个stage的task有多少个,当前stage的每个task就要创建多少份磁盘文件。比如下一个stage总共有100个task,那么当前stage的每个task都要创建100份磁盘文件。如果当前stage有50个task,总共有10个Executor,每个Executor执行5个Task,那么每个Executor上总共就要创建500个磁盘文件,所有Executor上会创建5000个磁盘文件。由此可见,未经优化的shuffle write操作所产生的磁盘文件的数量是极其惊人的。
- shuffle Read阶段
shuffle read,通常就是一个stage刚开始时要做的事情。此时该stage的每一个task就需要将上一个stage的计算结果中的所有相同key,从各个节点上通过网络都拉取到自己所在的节点上,然后进行key的聚合或连接等操作。由于shuffle write的过程中,task给Reduce端的stage的每个task都创建了一个磁盘文件,因此shuffle read的过程中,每个task只要从上游stage的所有task所在节点上,拉取属于自己的那一个磁盘文件即可。
shuffle read的拉取过程是一边拉取一边进行聚合的。每个shuffle read task都会有一个自己的buffer缓冲,每次都只能拉取与buffer缓冲相同大小的数据,然后通过内存中的一个Map进行聚合等操作。聚合完一批数据后,再拉取下一批数据,并放到buffer缓冲中进行聚合操作。以此类推,直到最后将所有数据到拉取完,并得到最终的结果。
- 注意
(1)buffer起到的是缓存作用,缓存能够加速写磁盘,提高计算的效率,buffer的默认大小32k。
(2)分区器:根据hash/numRedcue取模决定数据由几个Reduce处理,也决定了写入几个buffer中
(3)block file:磁盘小文件,从图中我们可以知道磁盘小文件的个数计算公式:
block file=M*R
(4) M为map task的数量,R为Reduce的数量,一般Reduce的数量等于buffer的数量,都是由分区器决定的
- Hash shuffle普通机制的问题
(1).Shuffle阶段在磁盘上会产生海量的小文件,建立通信和拉取数据的次数变多,此时会产生大量耗时低效的 IO 操作 (因为产生过多的小文件)
(2).可能导致OOM,大量耗时低效的 IO 操作 ,导致写磁盘时的对象过多,读磁盘时候的对象也过多,这些对象存储在堆内存中,会导致堆内存不足,相应会导致频繁的GC,GC会导致OOM。由于内存中需要保存海量文件操作句柄和临时信息,如果数据处理的规模比较庞大的话,内存不可承受,会出现 OOM 等问题
5.3.3 合并机制的Hash shuffle
合并机制就是复用buffer缓冲区,开启合并机制的配置是spark.shuffle.consolidateFiles。该参数默认值为false,将其设置为true即可开启优化机制。通常来说,如果我们使用HashShuffleManager,那么都建议开启这个选项。

- 图解
这里有6个这里有6个shuffleMapTask,数据类别还是分成3种类型,因为Hash算法会根据你的 Key 进行分类,在同一个进程中,无论是有多少过Task,都会把同样的Key放在同一个Buffer里,然后把Buffer中的数据写入以Core数量为单位的本地文件中,(一个Core只有一种类型的Key的数据),每1个Task所在的进程中,分别写入共同进程中的3份本地文件,这里有6个shuffleMapTasks,所以总共输出是 2个Cores x 3个分类文件 = 6个本地小文件。
- 注意
(1).启动HashShuffle的合并机制ConsolidatedShuffle的配置
spark.shuffle.consolidateFiles=true
(2).block file=Core*R
Core为CPU的核数,R为Reduce的数量
- Hash shuffle合并机制的问题
如果 Reducer 端的并行任务或者是数据分片过多的话则 Core * Reducer Task 依旧过大,也会产生很多小文件。
5.4 Sort shuffle
- SortShuffleManager的运行机制主要分成两种,
- 一种是普通运行机制
- 另一种是bypass运行机制
5.4.1 Sort shuffle的普通机制

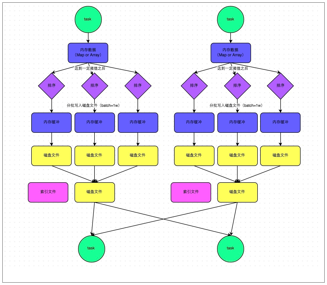
- 图解
在该模式下,数据会先写入一个数据结构,聚合算子写入Map,一边通过Map局部聚合,一遍写入内存。Join算子写入ArrayList直接写入内存中。然后需要判断是否达到阈值(5M),如果达到就会将内存数据结构的数据写入到磁盘,清空内存数据结构。
在溢写磁盘前,先根据key进行排序,排序过后的数据,会分批写入到磁盘文件中。默认批次为10000条,数据会以每批一万条写入到磁盘文件。写入磁盘文件通过缓冲区溢写的方式,每次溢写都会产生一个磁盘文件,也就是说一个task过程会产生多个临时文件。
最后在每个task中,将所有的临时文件合并,这就是merge过程,此过程将所有临时文件读取出来,一次写入到最终文件。意味着一个task的所有数据都在这一个文件中。同时单独写一份索引文件,标识下游各个task的数据在文件中的索引start offset和end offset。
这样算来如果第一个stage 50个task,每个Executor执行一个task,那么无论下游有几个task,就需要50*2=100个磁盘文件。
- 好处
1. 小文件明显变少了,一个task只生成一个file文件
2. file文件整体有序,加上索引文件的辅助,查找变快,虽然排序浪费一些性能,但是查找变快很多
5.4.2 bypass模式的sortShuffle
-
bypass机制运行条件
- shuffle map task数量小于spark.shuffle.sort.bypassMergeThreshold参数的值
- 不是聚合类的shuffle算子(比如reduceByKey)

-
好处
该机制与sortshuffle的普通机制相比,在shuffleMapTask不多的情况下,首先写的机制是不同,其次不会进行排序。这样就可以节约一部分性能开销。
- 总结
在shuffleMapTask数量小于默认值200时,启用bypass模式的sortShuffle,并没有进行sort,原因是数据量本身比较少,没必要进行sort全排序,因为数据量少本身查询速度就快,正好省了sort的那部分性能开销。
6. Spark Shuffle调优
//buffer大小默认是32K maptask端的shuffle 降低磁盘IO
spark.shuffle.file.buffer 32k
//shuffle read拉取数据量的大小
spark.reducer.MaxSizeFlight 48M
//shuffle聚合内存的比例
spark.shuffle.memoryFraction 0.2
//拉取数据重试次数
spark.shuffle.io.maxRetries 3
//调整到重试间隔时间60s
spark.shuffle.io.retryWait 5s
//Spark Shuffle的种类
spark.shuffle.manager hash|sort
//针对HashShuffle HashShuffle 合并机制
spark.shuffle.consolidateFiles false
//针对SortShuffle SortShuffle bypass机制 200次
spark.shuffle.sort.bypassMergeThreshold 200
最后
以上就是干净星月最近收集整理的关于深入浅出SparkSQL-第二章(进阶)1. jdbc数据源2. sparksql保存数据操作3. sparksql中自定义函数4. sparksql整合hive5. spark的shuffle原理分析6. Spark Shuffle调优的全部内容,更多相关深入浅出SparkSQL-第二章(进阶)1.内容请搜索靠谱客的其他文章。
本图文内容来源于网友提供,作为学习参考使用,或来自网络收集整理,版权属于原作者所有。
发表评论 取消回复