简介
AccessibilityService的设计初衷是为了辅助有身体缺陷的群体使用Android应用,它的设计贯穿着Android的控件树View, ViewGroup, ViewRootImpl体系。借助于system_server进程的中转,能够注册Accessibility事件的客户端可以具备通过system_server提供的Accessibility服务来实现监听、操作其它应用视图的功能。这个功能十分强大,可以模拟用户的行为去操作其它APP,常常被用在自动化测试、微信抢红包、自动回复等功能实现中。
写这个的初衷有二:
- 之前已经完成了Android View控件树的绘制、事件分发的源码分析,知识储备足够
- 最近接触到了一些自动化方面的项目,并且对使用无障碍服务实现的自动微信抢红包功能原理十分好奇
整体图
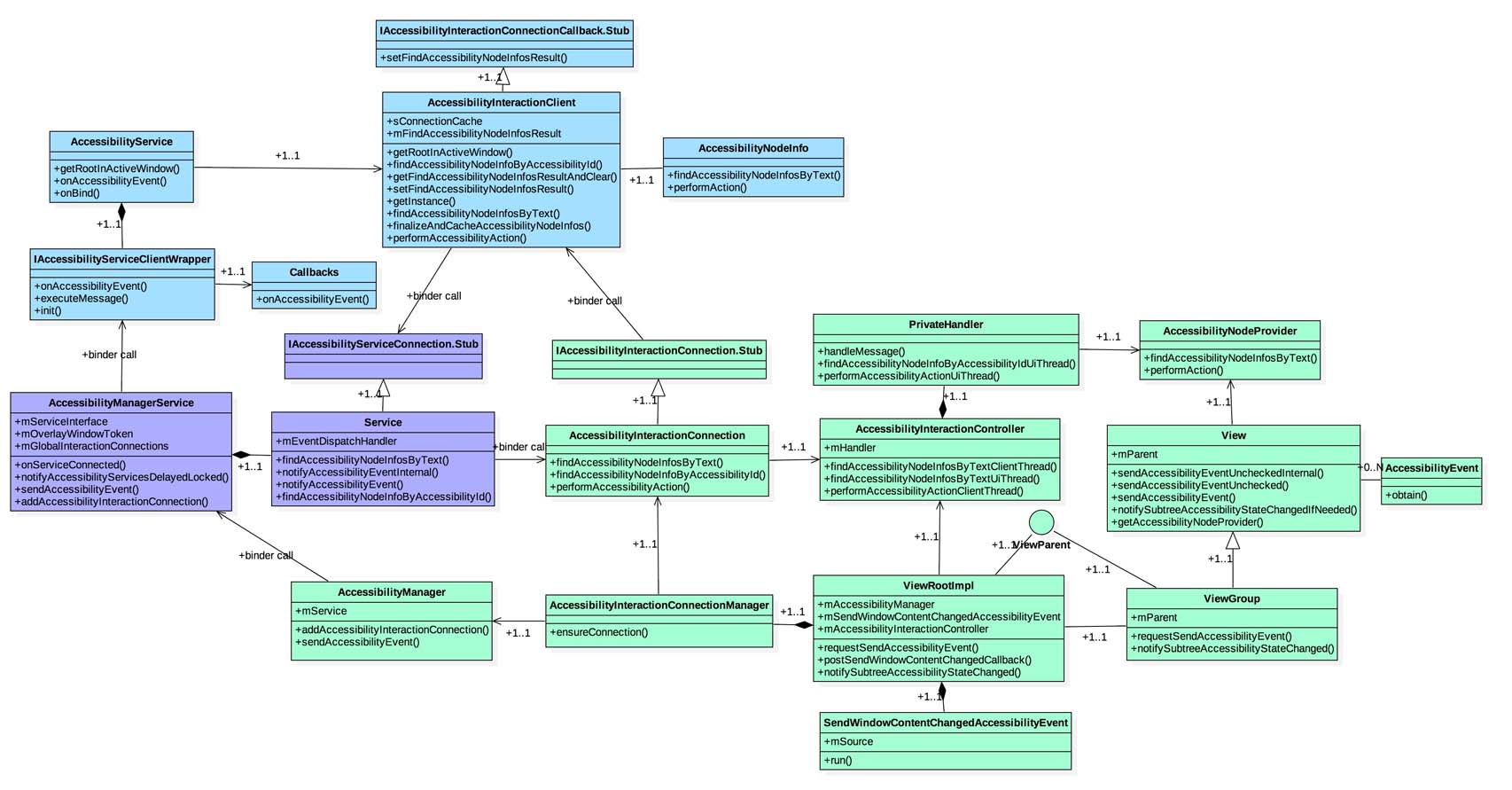
类图

- AccessibilityService: APP端直接继承的类,本质上是Service,通过onBind获取匿名Binder对象实现通信
- IAccessibilityServiceClientWrapper: 用于和system_server通信的匿名Binder服务
- AccessibilityInteractionClient: 本质上是个binder服务,用于获取Node信息
- AccessibilityManagerService: 运行在system_server的实名binder服务,是整体的管理类
- Service: AccessibilityManagerService的内部类,用于响应AccessibilityInteractionClient的binder通信请求
- AccessibilityInteractionConnection: 运行在被监测的APP端,提供查找、点击视图等服务
- AccessibilityManager: 运行在各个APP端,用于发送视图变化事件
- AccessibilityInteractionController: 具体视图查找、点击服务的中间控制器
- AccessibilityNodeProvider: 由客户端实现的视图节点内容提供者,最终操作的实现者
整体设计图

实例代码
public class AutoDismissService extends AccessibilityService {
@Override
public void onAccessibilityEvent(AccessibilityEvent event) {
if (event == null) {
return;
}
// 自动将android系统弹出的其它crash dialog取消
dismissAppErrorDialogIfExists(event);
}
private void dismissAppErrorDialogIfExists(AccessibilityEvent event) {
// WINDOW视图变化才进行对应操作
if ((event.getEventType() == AccessibilityEvent.TYPE_WINDOW_CONTENT_CHANGED
&& event.getPackageName().equals("android")) {
// 查找带有"OK"字符的可点击Node
AccessibilityNodeInfo nodeInfo = findViewByText("OK", true);
if (nodeInfo != null) {
// 查找到后执行点击操作
performViewClick(nodeInfo);
}
}
public AccessibilityNodeInfo findViewByText(String text, boolean clickable) {
// 获取当前窗口父节点
AccessibilityNodeInfo accessibilityNodeInfo = getRootInActiveWindow();
if (accessibilityNodeInfo == null) {
return null;
}
// 获取到满足字符要求的节点
List<AccessibilityNodeInfo> nodeInfoList = accessibilityNodeInfo.findAccessibilityNodeInfosByText(text);
if (nodeInfoList != null && !nodeInfoList.isEmpty()) {
for (AccessibilityNodeInfo nodeInfo : nodeInfoList) {
if (nodeInfo != null && (nodeInfo.isClickable() == clickable)) {
return nodeInfo;
}
}
}
return null;
}
public void performViewClick(AccessibilityNodeInfo nodeInfo) {
if (nodeInfo == null) {
return;
}
// 由下至上进行查询,直到寻找到可点击的节点
while (nodeInfo != null) {
if (nodeInfo.isClickable()) {
nodeInfo.performAction(AccessibilityNodeInfo.ACTION_CLICK);
break;
}
nodeInfo = nodeInfo.getParent();
}
}
}
以上是一个典型的实现Accessibility功能的JAVA代码,主要涉及三点功能:
- 当系统中有应用视图变化后,onAccessibilityEvent 方法会自动被system_server调用
- 通过AccessibilityService的getRootInActiveWindow与findAccessibilityNodeInfosByText方法,可以获取到节点信息
- 通过AccessibilityNodeInfo的performAction方法,最终会在被监听APP中执行对应操作
本篇文章将会围绕着这三点主要功能进行源码分析
源码分析
常见 AccessibilityEvent 事件种类
| 序号 | 种类名称 | 触发时机 |
|---|---|---|
| 1 | TYPE_VIEW_CLICKED | 可点击的组件被点击 |
| 2 | TYPE_VIEW_LONG_CLICKED | 可点击的组件被长按 |
| 3 | TYPE_VIEW_SELECTED | 组件被选中 |
| 4 | TYPE_VIEW_FOCUSED | 组件获取到了焦点 |
| 5 | TYPE_VIEW_TEXT_CHANGED | 组件中的文本发生变化 |
| 6 | TYPE_VIEW_SCROLLED | 组件被滑动 |
| 7 | TYPE_WINDOW_STATE_CHANGED | dialog等被打开 |
| 8 | TYPE_NOTIFICATION_STATE_CHANGED | 通知弹出 |
| 9 | TYPE_WINDOW_CONTENT_CHANGED | 组件树发生了变化 |
onAccessibilityEvent 触发流程
这里以TextView.setText触发事件变化流程为例进行分析
TextView.setText
应用组件状态发生变化
frameworks/base/core/java/android/widget/TextView.java
private void setText(CharSequence text, BufferType type,
boolean notifyBefore, int oldlen) {
...
notifyViewAccessibilityStateChangedIfNeeded(AccessibilityEvent.CONTENT_CHANGE_TYPE_TEXT);
...
}
public void notifyViewAccessibilityStateChangedIfNeeded(int changeType) {
if (!AccessibilityManager.getInstance(mContext).isEnabled() || mAttachInfo == null) {
return;
}
if (mSendViewStateChangedAccessibilityEvent == null) {
// 本质上是一个Runnable,意味着这里的流程会进入异步处理
mSendViewStateChangedAccessibilityEvent =
new SendViewStateChangedAccessibilityEvent();
}
mSendViewStateChangedAccessibilityEvent.runOrPost(changeType);
}
private class SendViewStateChangedAccessibilityEvent implements Runnable {
...
@Override
public void run() {
mPosted = false;
mPostedWithDelay = false;
mLastEventTimeMillis = SystemClock.uptimeMillis();
if (AccessibilityManager.getInstance(mContext).isEnabled()) {
final AccessibilityEvent event = AccessibilityEvent.obtain();
event.setEventType(AccessibilityEvent.TYPE_WINDOW_CONTENT_CHANGED);
event.setContentChangeTypes(mChangeTypes);
// 最终TYPE_WINDOW_CONTENT_CHANGED事件在这里异步发送
sendAccessibilityEventUnchecked(event);
}
mChangeTypes = 0;
}
...
}
public void sendAccessibilityEventUnchecked(AccessibilityEvent event) {
if (mAccessibilityDelegate != null) {
mAccessibilityDelegate.sendAccessibilityEventUnchecked(this, event);
} else {
sendAccessibilityEventUncheckedInternal(event);
}
}
public void sendAccessibilityEventUnchecked(View host, AccessibilityEvent event) {
host.sendAccessibilityEventUncheckedInternal(event);
}
public void sendAccessibilityEventUncheckedInternal(AccessibilityEvent event) {
if (!isShown()) {
return;
}
...
// 此处交由TextView所在父View进行处理,为责任链模式,事件经过层层向上传递,最终交由ViewRootImpl进行处理
ViewParent parent = getParent();
if (parent != null) {
getParent().requestSendAccessibilityEvent(this, event);
}
}
ViewRootImpl.requestSendAccessibilityEvent
ViewRootImpl将事件派发到system_server
frameworks/base/core/java/android/view/ViewRootImpl.java
@Override
public boolean requestSendAccessibilityEvent(View child, AccessibilityEvent event) {
...
// 本地调用到AccessibilityManager进行事件发送
mAccessibilityManager.sendAccessibilityEvent(event);
return true;
}
frameworks/base/core/java/android/view/accessibility/AccessibilityManager.java
public void sendAccessibilityEvent(AccessibilityEvent event) {
final IAccessibilityManager service;
final int userId;
synchronized (mLock) {
// 获取system_server的Accessibility实名服务
service = getServiceLocked();
...
}
try {
...
long identityToken = Binder.clearCallingIdentity();
// binder call 到服务端,进行事件分发中转
doRecycle = service.sendAccessibilityEvent(event, userId);
Binder.restoreCallingIdentity(identityToken);
...
} catch (RemoteException re) {
Log.e(LOG_TAG, "Error during sending " + event + " ", re);
} finally {
...
}
}
AccessibilityManagerService.sendAccessibilityEvent
system_server将事件分发到各个监听组件变化的Service
frameworks/base/services/accessibility/java/com/android/server/accessibility/AccessibilityManagerService.java
// binder call 到服务端,触发事件派发
@Override
public boolean sendAccessibilityEvent(AccessibilityEvent event, int userId) {
synchronized (mLock) {
...
if (mSecurityPolicy.canDispatchAccessibilityEventLocked(event)) {
...
notifyAccessibilityServicesDelayedLocked(event, false);
notifyAccessibilityServicesDelayedLocked(event, true);
}
...
}
return (OWN_PROCESS_ID != Binder.getCallingPid());
}
private void notifyAccessibilityServicesDelayedLocked(AccessibilityEvent event,
boolean isDefault) {
try {
UserState state = getCurrentUserStateLocked();
for (int i = 0, count = state.mBoundServices.size(); i < count; i++) {
Service service = state.mBoundServices.get(i);
if (service.mIsDefault == isDefault) {
if (canDispatchEventToServiceLocked(service, event)) {
// 调用内部服务,以触发事件派发
service.notifyAccessibilityEvent(event);
}
}
}
} catch (IndexOutOfBoundsException oobe) {
...
}
}
class Service extends IAccessibilityServiceConnection.Stub
implements ServiceConnection, DeathRecipient {
public void notifyAccessibilityEvent(AccessibilityEvent event) {
synchronized (mLock) {
...
if ((mNotificationTimeout > 0)
&& (eventType != AccessibilityEvent.TYPE_WINDOW_CONTENT_CHANGED)) {
...
// 按照惯例,异步分发到客户端进行派发
message = mEventDispatchHandler.obtainMessage(eventType);
} else {
message = mEventDispatchHandler.obtainMessage(eventType, newEvent);
}
mEventDispatchHandler.sendMessageDelayed(message, mNotificationTimeout);
}
}
}
public Handler mEventDispatchHandler = new Handler(mMainHandler.getLooper()) {
@Override
public void handleMessage(Message message) {
final int eventType = message.what;
AccessibilityEvent event = (AccessibilityEvent) message.obj;
notifyAccessibilityEventInternal(eventType, event);
}
};
private void notifyAccessibilityEventInternal(int eventType, AccessibilityEvent event) {
IAccessibilityServiceClient listener;
...
// mServiceInterface是通过bind客户端的AccessibilityService,在onServiceConnected连接成功后,获取到binder proxy转化来的,以这种方式实现了system_server与客户端的通信
listener = mServiceInterface;
...
try {
listener.onAccessibilityEvent(event);
if (DEBUG) {
Slog.i(LOG_TAG, "Event " + event + " sent to " + listener);
}
} catch (RemoteException re) {
Slog.e(LOG_TAG, "Error during sending " + event + " to " + listener, re);
} finally {
event.recycle();
}
}
AccessibilityService.onAccessibilityEvent
APP接收到组件变化的事件,并可以选择做出相应的处理
frameworks/base/core/java/android/accessibilityservice/AccessibilityService.java
// 抽象方法,模板模式,被系统主动调用
public abstract void onAccessibilityEvent(AccessibilityEvent event);
// 该service是被system_server主动绑定的,获取到IAccessibilityServiceClientWrapper的proxy来实现系统的主动调用
@Override
public final IBinder onBind(Intent intent) {
return new IAccessibilityServiceClientWrapper(this, getMainLooper(), new Callbacks() {
...
@Override
public void onAccessibilityEvent(AccessibilityEvent event) {
AccessibilityService.this.onAccessibilityEvent(event);
}
...
}
}
// 收到binder调用后,使用handler异步进行事件的处理
public void onAccessibilityEvent(AccessibilityEvent event) {
Message message = mCaller.obtainMessageO(DO_ON_ACCESSIBILITY_EVENT, event);
mCaller.sendMessage(message);
}
@Override
public void executeMessage(Message message) {
switch (message.what) {
case DO_ON_ACCESSIBILITY_EVENT: {
AccessibilityEvent event = (AccessibilityEvent) message.obj;
if (event != null) {
AccessibilityInteractionClient.getInstance().onAccessibilityEvent(event);
// 通过回调调用以触发事件
mCallback.onAccessibilityEvent(event);
...
}
} return;
}
}
getRootInActiveWindow 父节点获取流程
在调用findAccessibilityNodeInfosByText之前,需要通过getRootInActiveWindow方法获取到父节点,才能通过调用父AccessibilityNodeInfo的方法进行其子节点信息查询
AccessibilityService.getRootInActiveWindow
frameworks/base/core/java/android/accessibilityservice/AccessibilityService.java
public AccessibilityNodeInfo getRootInActiveWindow() {
// 查找父节点的操作没有在自己的类中实现,而是交由了同一进程的Client管理类进行处理
return AccessibilityInteractionClient.getInstance().getRootInActiveWindow(mConnectionId);
}
frameworks/base/core/java/android/view/accessibility/AccessibilityInteractionClient.java
public AccessibilityNodeInfo getRootInActiveWindow(int connectionId) {
return findAccessibilityNodeInfoByAccessibilityId(connectionId,
AccessibilityNodeInfo.ACTIVE_WINDOW_ID, AccessibilityNodeInfo.ROOT_NODE_ID,
false, AccessibilityNodeInfo.FLAG_PREFETCH_DESCENDANTS);
}
public AccessibilityNodeInfo findAccessibilityNodeInfoByAccessibilityId(int connectionId,
int accessibilityWindowId, long accessibilityNodeId, boolean bypassCache,
int prefetchFlags) {
...
// 尝试binder call到system_server,请求中转到其它APP进程中查询父节点信息,注意的是这里AccessibilityInteractionClient本身是个binder服务端,把this传到system_server后,其它进程可以通过这个引用拿到binder proxy,以实现通信
final boolean success = connection.findAccessibilityNodeInfoByAccessibilityId(
accessibilityWindowId, accessibilityNodeId, interactionId, this,
prefetchFlags, Thread.currentThread().getId());
Binder.restoreCallingIdentity(identityToken);
// If the scale is zero the call has failed.
if (success) {
// 调用成功后,这里会尝试同步获取结果
List<AccessibilityNodeInfo> infos = getFindAccessibilityNodeInfosResultAndClear(
interactionId);
finalizeAndCacheAccessibilityNodeInfos(infos, connectionId);
if (infos != null && !infos.isEmpty()) {
return infos.get(0);
}
}
...
}
Service.findAccessibilityNodeInfoByAccessibilityId
注意一下,这里的Service不是Android中的四大组件的Service,取名叫AccessiblitManagerServiceInternal其实更合适
frameworks/base/services/accessibility/java/com/android/server/accessibility/AccessibilityManagerService.java
@Override
public boolean findAccessibilityNodeInfoByAccessibilityId(
int accessibilityWindowId, long accessibilityNodeId, int interactionId,
IAccessibilityInteractionConnectionCallback callback, int flags,
long interrogatingTid) throws RemoteException {
...
// 获取到其他APP的节点获取服务
IAccessibilityInteractionConnection connection = null;
...
resolvedWindowId = resolveAccessibilityWindowIdLocked(accessibilityWindowId);
...
if (!permissionGranted) {
return false;
} else {
connection = getConnectionLocked(resolvedWindowId);
if (connection == null) {
return false;
}
}
...
// 这里的callback为之前应用的服务proxy句柄,将它传入是为了之后的信息通信不再需要经过system_server中转,而是直接可以APP对APP的进行通信
connection.findAccessibilityNodeInfoByAccessibilityId(accessibilityNodeId,
partialInteractiveRegion, interactionId, callback, mFetchFlags | flags,
interrogatingPid, interrogatingTid, spec);
...
}
AccessibilityInteractionConnection.findAccessibilityNodeInfoByAccessibilityId
这里调用到了APP端,其实同onAccessibilityEvent调用流程一样,是APP->SYSTEM->APP的调用顺序
frameworks/base/core/java/android/view/ViewRootImpl.java
@Override
public void findAccessibilityNodeInfoByAccessibilityId(long accessibilityNodeId,
Region interactiveRegion, int interactionId,
IAccessibilityInteractionConnectionCallback callback, int flags,
int interrogatingPid, long interrogatingTid, MagnificationSpec spec) {
ViewRootImpl viewRootImpl = mViewRootImpl.get();
if (viewRootImpl != null && viewRootImpl.mView != null) {
// 这里也只是委托给控制类进行细节操作的处理
viewRootImpl.getAccessibilityInteractionController()
.findAccessibilityNodeInfoByAccessibilityIdClientThread(accessibilityNodeId,
interactiveRegion, interactionId, callback, flags, interrogatingPid,
interrogatingTid, spec);
} else {
...
}
}
frameworks/base/core/java/android/view/AccessibilityInteractionController.java
private void findAccessibilityNodeInfoByAccessibilityIdUiThread(Message message) {
...
// 初始化将会返回的节点
List<AccessibilityNodeInfo> infos = mTempAccessibilityNodeInfoList;
infos.clear();
try {
if (mViewRootImpl.mView == null || mViewRootImpl.mAttachInfo == null) {
return;
}
mViewRootImpl.mAttachInfo.mAccessibilityFetchFlags = flags;
View root = null;
if (accessibilityViewId == AccessibilityNodeInfo.UNDEFINED_ITEM_ID) {
root = mViewRootImpl.mView;
} else {
root = findViewByAccessibilityId(accessibilityViewId);
}
...
} finally {
try {
...
adjustIsVisibleToUserIfNeeded(infos, interactiveRegion);
// 通过callback binder proxy句柄,将节点信息binder回应用
callback.setFindAccessibilityNodeInfosResult(infos, interactionId);
infos.clear();
} catch (RemoteException re) {
/* ignore - the other side will time out */
}
...
}
}
AccessibilityInteractionClient.setFindAccessibilityNodeInfosResult
frameworks/base/core/java/android/view/accessibility/AccessibilityInteractionClient.java
public void setFindAccessibilityNodeInfosResult(List<AccessibilityNodeInfo> infos,
int interactionId) {
synchronized (mInstanceLock) {
if (interactionId > mInteractionId) {
if (infos != null) {
...
// 设置应用的返回节点信息
if (!isIpcCall) {
mFindAccessibilityNodeInfosResult = new ArrayList<>(infos);
} else {
mFindAccessibilityNodeInfosResult = infos;
}
} else {
mFindAccessibilityNodeInfosResult = Collections.emptyList();
}
mInteractionId = interactionId;
}
// 释放锁,停止等待,节点信息已经取回
mInstanceLock.notifyAll();
}
}
findAccessibilityNodeInfosByText与performAction 对目标节点进行操作
AccessibilityNodeInfo.findAccessibilityNodeInfosByText
找到父节点信息后,就可以通过父节点获取对应的子节点信息了
frameworks/base/core/java/android/view/accessibility/AccessibilityNodeInfo.java
public List<AccessibilityNodeInfo> findAccessibilityNodeInfosByText(String text) {
...
// 一样的流程,通过AccessibilityInteractionClient去获取信息
AccessibilityInteractionClient client = AccessibilityInteractionClient.getInstance();
return client.findAccessibilityNodeInfosByText(mConnectionId, mWindowId, mSourceNodeId,
text);
}
```
以下的代码流程同getRootInActiveWindow大概一致,就不详细分析了
#### AccessibilityNodeInfo.performAction
获取到对应子节点后,通过performAction可以执行对应的操作了,如常用的点击
最终回调用到AccessibilityInteractionController,获取到AccessibilityProvier后就可以执行performAction的最终操作了
frameworks/base/core/java/android/view/AccessibilityInteractionController.java
```java
private void performAccessibilityActionUiThread(Message message) {
View target = null;
if (accessibilityViewId != AccessibilityNodeInfo.UNDEFINED_ITEM_ID) {
target = findViewByAccessibilityId(accessibilityViewId);
} else {
target = mViewRootImpl.mView;
}
if (target != null && isShown(target)) {
AccessibilityNodeProvider provider = target.getAccessibilityNodeProvider();
if (provider != null) {
if (virtualDescendantId != AccessibilityNodeInfo.UNDEFINED_ITEM_ID) {
// 在客户端执行performAction操作
succeeded = provider.performAction(virtualDescendantId, action,
arguments);
} else {
succeeded = provider.performAction(AccessibilityNodeProvider.HOST_VIEW_ID,
action, arguments);
}
} else if (virtualDescendantId == AccessibilityNodeInfo.UNDEFINED_ITEM_ID) {
succeeded = target.performAccessibilityAction(action, arguments);
}
}
}
frameworks/base/core/java/android/view/View.java
public boolean performAccessibilityActionInternal(int action, Bundle arguments) {
...
switch (action) {
case AccessibilityNodeInfo.ACTION_CLICK: {
if (isClickable()) {
// 最终调用到我们熟悉的View.performClick方法
performClick();
return true;
}
} break;
...
}
分析到这里可以看到,Accessibility服务框架类似于hook在Android View组件树中的一套实现,它并不是独立的一套机制,而是”寄生”在View的显示、事件分发的流程中。
总结
功能实现依赖于ViewRootImpl, ViewGroup, View视图层级管理的基本架构。在视图变化时发出事件、当收到视图操作请求时也能够作出响应。
system_server在实现该功能的过程中扮演着中间人的角色。当被监听APP视图变化时,APP首先会发出事件到system_server,随后再中转到监听者APP端。当监听者APP想要执行视图操作时,也是首先在system_server中找到对应的客户端binder proxy,再调用相应接口调用到被监听APP中。完成相关操作后,通过已经获取到的监听APP binder proxy句柄,直接binder call到对应的监听客户端。
无障碍权限十分重要,切记不可滥用,APP自身也需要有足够的安全意识,防止恶意应用通过该服务获取用户隐私信息
好了,以上就是这篇文章的全部内容了,希望本文的内容对大家的学习或者工作具有一定的参考学习价值,如果有疑问大家可以留言交流,谢谢大家对靠谱客的支持。
最后
以上就是儒雅溪流最近收集整理的关于通过源码角度看看AccessibilityService的全部内容,更多相关通过源码角度看看AccessibilityService内容请搜索靠谱客的其他文章。
发表评论 取消回复