看代码吧~
par(mar = c(5, 5, 3, 4)+0.1) #似乎是设置图片位置
bar<-barplot(gu[1:22,6],xlim=c(0.5,26),ylim=c(0,200000),ylab="交易量",
col="blue",col.axis="blue",col.lab="blue")
mtext(c(1:22),side=1,line=1,at=bar,cex=0.8,col="black")
mtext("time",side =1,line=3,col="black")
par(new=T)
plot(bar,gu[1:22,2],axes=F,xlim=c(0.5,26),ylim=c(17,23),xlab="",ylab="",
col="green",type="o")
#ylim设置不好的话就会看不见折线
axis(4,col="red",col.ticks="red",col.axis="red")
mtext("价格",side=4,line=3,col="red")
par(new=T)
plot(bar,gu[1:22,5],axes=F,xlim=c(0.5,26),ylim=c(17,23),xlab="",ylab="",
col="red",type="o")
legend("top",c('开盘价','收盘价'),col=3:2,lty=1)
效果如下

补充:在R中绘制折线图的方法与进阶
在显示随时间而变化的连续数据时通常可以使用折线图。尤其是显示在相等时间间隔下数据的趋势时折线图则更加优势。在折线图中,类别数据沿水平轴均匀分布,所有值数据沿垂直轴均匀分布。一般分类标签是文本并且代表均匀分布且递增的数值(例如月度、季度或财年等)。
事实上,在Excel中绘制折线图是相当方便的。但我们现在要来讨论的是在R中如何绘制折线图,尤其是一些不常见但非常有用的技巧我们也会在本文中讨论。
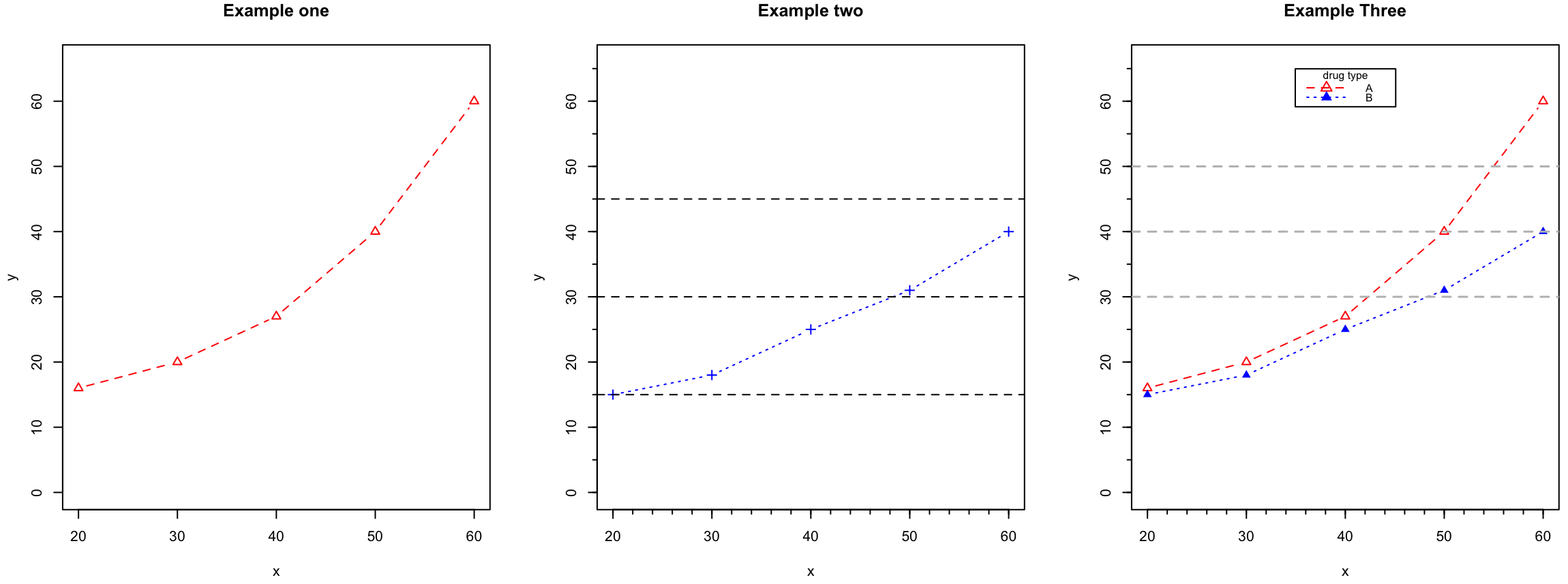
我们首先来讨论最简单的情况,绘制一条折线:
> dose = c(20, 30, 40, 50, 60) > drugA= c(16, 20, 27, 40, 60) > drugB= c(15, 18, 25, 31, 40) > plot(dose, drugA, type = "b")
其中 type = "b" 表示同时画出点和线。上述代码执行结果如下:

当使用 type = "c" 时没有点而只画出线。如果想把上图中的圆圈换成实心三角形,并想用虚线代替实现来连接各个数据点的话,则可以像下面这个做:
上述代码执行结果如下:

现在我们把这幅图画得复杂一些!我们来画出次刻度线,为此请加载Hmisc包用,以便添加次要刻度线:
> library(Hmisc)
然后执行下面的代码:
> plot(dose,drugB,type="b",pch=3,lty=3,col="blue",ylim=c(0,max(drugB)*1.1), + xlab="x",ylab="y",main="Example") > minor.tick(nx=5,ny=2,tick.ratio=0.5)#添加次要刻度线
其中nx和ny分别表示x轴和y轴上每个主刻度之间被划分的子间隔数,上述代码的执行结果如下

下面我们要做的事情会更加复杂,我们要实现在同一界面上绘制三张图,并在最后一张图中绘制多条折线以及添加图例。

以上为个人经验,希望能给大家一个参考,也希望大家多多支持靠谱客。如有错误或未考虑完全的地方,望不吝赐教。
最后
以上就是无辜花瓣最近收集整理的关于R语言-绘制双坐标图直方图与折线的结合方式的全部内容,更多相关R语言-绘制双坐标图直方图与折线内容请搜索靠谱客的其他文章。
本图文内容来源于网友提供,作为学习参考使用,或来自网络收集整理,版权属于原作者所有。
发表评论 取消回复