如何整体认知Spring体系结构
一、来自官网的Spring
Spring官网地址:Spring官网
Spring是一个轻量级控制反转(IoC)和面向切面(AOP)的容器框架。Spring的轻量级是相对EJB而言,轻量、控制反转、面向切面、容器等这些都是Spring的标签。目前使用最多的版本是以Apache License 2.0开源许可协议的形式发布的。Spring Framework为Java开发人员提供了便利,会大大增加底层代码层次性以及可读性,使得大量的属性文件和类得以整理。
二、Spring的优缺点
优点如下:
1、非侵入式设计
- Spring是一种非侵入式(non-invasive)框架,它可以使应用程序代码对框架的依赖最小化。
2、 方便解耦、简化开发
- Spring就是一个大工厂,可以将所有对象的创建和依赖关系的维护工作都交给Spring容器的管理,大大的降低了组件之间的耦合性。
3、支持AOP
- Spring提供了对AOP的支持,它允许将一些通用任务,如安全、事物、日志等进行集中式处理,从而提高了程序的复用性。
4、支持声明式事务处理
- 只需要通过配置就可以完成对事物的管理,而无须手动编程。
5、方便程序的测试
- Spring提供了对Junit4的支持,可以通过注解方便的测试Spring程序。
6、方便集成各种优秀框架
- Spring不排斥各种优秀的开源框架,其内部提供了对各种优秀框架(如Struts、Hibernate、MyBatis、Quartz等)的直接支持。
7、降低Jave EE API的使用难度
- Spring对Java EE开发中非常难用的一些API(如JDBC、JavaMail等),都提供了封装,使这些API应用难度大大降低。
缺点如下:
- 使用了大量的反射机制,反射机制非常占用内存。
三、一张图理解Spring Framework 4.x
Spring框架到4.x阶段已集成20多个模块,这些模块分布在以下模块中:
- 核心容器(Core Container)
- 数据访问/集成(Data Access/Integration)层
- Web层
- AOP(Aspect Oriented Programming)模块
- 植入(Instrumentation)模块
- 消息传输(Messaging)
- 测试(Test)模块
Spring体系结构如下图所示:

四、详解“七层”宝塔
1. 核心容器(Core Container)
Spring的核心容器是其他模块建立的基础,有Spring-core、Spring-beans、Spring-context、Spring-context-support和Spring-expression(String表达式语言)等模块组成。
- Spring-core模块:提供了框架的基本组成部分,包括控制反转(Inversion of
- Control,IOC)和依赖注入(Dependency Injection,DI)功能。
- Spring-beans模块:提供了BeanFactory,是工厂模式的一个经典实现,Spring将管理对象称为Bean。有趣的是,Spring容器就像一个罐子,管理着这些Bean(豆子)。
- Spring-context模块:Spring 上下文是一个配置文件,向 Spring 框架提供上下文信息。建立在Core和Beans模块的基础之上,提供一个框架式的对象访问方式,是访问定义和配置的任何对象的媒介。ApplicationContext接口是Context模块的焦点。
- Spring-context-support模块:支持整合第三方库到Spring应用程序上下文,特别是用于高速缓存(EhCache、JCache)和任务调度(CommonJ、Quartz)的支持。
- Spring-expression模块:提供了强大的表达式语言去支持运行时查询和操作对象图。这是对JSP2.1规范中规定的统一表达式语言(Unified EL)的扩展。该语言支持设置和获取属性值、属性分配、方法调用、访问数组、集合和索引器的内容、逻辑和算术运算、变量命名以及从Spring的IOC容器中以名称检索对象。它还支持列表投影、选择以及常用的列表聚合。
2. 数据访问/集成(Data Access/Integration)层
数据访问/集成层由JDBC、ORM、OXM、JMS和Transactions(事务)模块组成。
- Spring-jdbc模块:JDBC DAO 抽象层提供了有意义的异常层次结构,可用该结构来管理异常处理和不同数据库供应商抛出的错误消息。异常层次结构简化了错误处理,并且极大地降低了需要编写的异常代码数量(例如打开和关闭连接)。Spring DAO 的面向 JDBC 的异常遵从通用的 DAO 异常层次结构。
- Spring-orm模块:Spring 框架插入了若干个 ORM 框架,为流行的对象关系映射(Object-Relational Mapping)API提供集成层,其中包括 JPA、Hibernate 和 iBatis SQL Map。所有这些都遵从 Spring 的通用事务和 DAO 异常层次结构。
- Spring-oxm模块:提供了一个支持对象/XML映射的抽象层实现,例如JAXB、Castor、JiBX和XStream。
- Spring-jms模块(Java Messaging Service):指Java消息传递服务,包含用于生产和使用消息的功能。自Spring4.1以后,提供了与Spring-messaging模块的集成。
- Spring-tx模块:事务模块支持用于实现特殊接口和所有POJO(普通Java对象)类的编程和声明式事务管理。
3. Web层
Web层由Spring-web、Spring-webmvc、Spring-websocket和Portlet模块组成。
- Spring-web模块:提供了基本的Web开发集成功能,例如多文件上传功能、使用Servlet监听器初始化一个IOC容器以及Web应用上下文。
- Spring-webmvc模块:也称为Web-Servlet模块,包含用于web应用程序的Spring MVC和REST Web Services实现。Spring MVC框架提供了领域模型代码和Web表单之间的清晰分离,并与Spring Framework的所有其他功能集成。
- Spring-websocket模块:Spring4.0以后新增的模块,它提供了WebSocket和SocketJS的实现。
- Portlet模块:类似于Servlet模块的功能,提供了Portlet环境下的MVC实现。
4. AOP(Aspect Oriented Programming)模块
- Spring-aop模块:提供了一个符合AOP要求的面向切面的编程实现,允许定义方法拦截器和切入点,将代码按照功能进行分离,以便干净地解耦。
- Spring-aspects模块:提供了与AspectJ的集成功能,AspectJ是一个功能强大且成熟的AOP框架。
5. 植入(Instrumentation)模块
- Spring-instrument模块:提供了类植入(Instrumentation)支持和类加载器的实现,可以在特定的应用服务器中使用。
6. 消息传输(Messaging)
- Spring4.0以后新增了消息(Spring-messaging)模块,该模块提供了对消息传递体系结构和协议的支持。
7. 测试(Test)模块
- Spring-test模块:支持使用JUnit或TestNG对Spring组件进行单元测试和集成测试。
Spring IOC源码之容器的体系结构
本文是以spring5.0.2.RELEASE版本说明spring源码,以xml配置的方式来说明IOC容器原理,将bean信息注册到容器当中,再对容器中的bean进行实例化,本文主要介绍bean注册到容器的过程。在阅读spring源码之前建议先阅读下JSR规范,这样更容易理解源码.
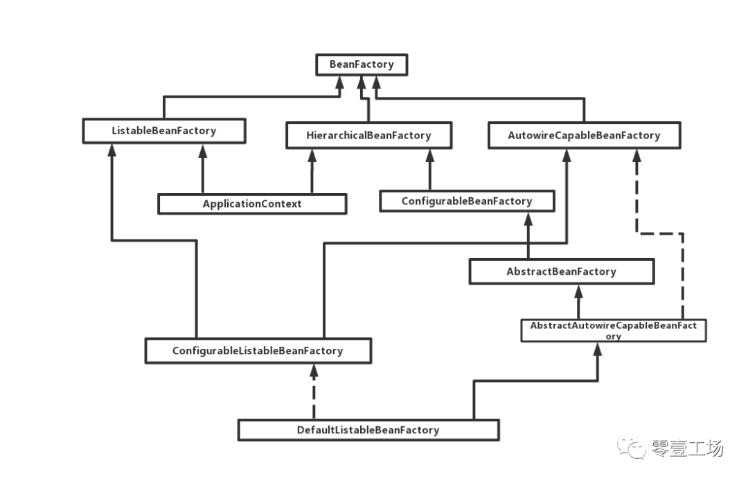
一、beanFactory体系结构

BeanFactory是所有bean工厂的顶级接口,ListableBeanFactory可以获取多个bean,HierarchicalBeanFactory这个bean工厂是用来存放些有层次关系,继承关系的bean,
AutowireCapableBeanFactory这个bean工厂主要用来做一些bean的自动装配,其他框架也可以与它集成。我们常用的ApplicationContext看似只继承了ListableBeanFactory与HierarchicalBeanFactory,其实ApplicationContext接口也提供了可以获取AutowireCapableBeanFactory工厂的方法。这些bean工厂的默认实现为DefaultListableBeanFactory。
二、注册bean到工厂的过程

以上为个人经验,希望能给大家一个参考,也希望大家多多支持靠谱客。
最后
以上就是友好菠萝最近收集整理的关于Spring IOC源码剖析_如何整体认知Spring体系结构的全部内容,更多相关Spring内容请搜索靠谱客的其他文章。
发表评论 取消回复