SpringCache进行缓存数据库查询
1、在SpringBoot的启动类上添加注解@EnableCaching
开启SpringCache缓存支持
@SpringBootApplication
// 开启SpringCache缓存支持
@EnableCaching
public class GatheringApplication {
public static void main(String[] args) {
SpringApplication.run(GatheringApplication.class, args);
}
}
2、在service的方法上添加对应的注解
/**
* 根据ID查询
*
* @param id
* @return
*/
// 使用SpringCache进行缓存数据库查询
@Cacheable(value = "gathering", key = "#id")
public Gathering findById(String id) {
return gatheringDao.findById(id).get();
}
/**
* 修改
*
* @param gathering
*/
// 修改数据库数据后需要删除redis中的缓存
@CacheEvict(value = "gathering", key = "#gathering.id")
public void update(Gathering gathering) {
gatheringDao.save(gathering);
}
/**
* 删除
*
* @param id
*/
// 删除数据库数据后需要删除redis中的缓存
@CacheEvict(value = "gathering", key = "#id")
public void deleteById(String id) {
gatheringDao.deleteById(id);
}
SpringCache 数据库一致性问题
缓存和数据库不一致的问题
先更新数据库,再更新缓存

先更新数据库更新成功了,但是更新redis的时候失败了,这就导致了数据库和Redis里面的数据不一致,
解决办法
先更新缓存,再更新数据库,更新缓存的时候,先删除缓存,再去更新数据库,再添加缓存 这样的话即使缓存更新失败了 缓存里面的数据也被删了,如果删除缓存都失败的话,就不更新数据库了,直接抛异常解决,这时候如果后面一个加入缓存失败的话只是增加了一次查询数据库的操作而已(下一次查这个数据的时候把他加入缓存)
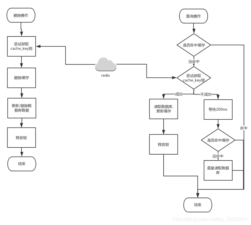
高并发下redis和数据库不一致问题

如果这这两个操作刚好在中间虚线部分那么缓存里面的数据和数据库里面的数据就不一样了,这个时候我们要解决这个问题就得引入分布式锁

以上为个人经验,希望能给大家一个参考,也希望大家多多支持靠谱客。
最后
以上就是怕孤独柜子最近收集整理的关于使用SpringCache进行缓存数据库查询方式的全部内容,更多相关使用SpringCache进行缓存数据库查询方式内容请搜索靠谱客的其他文章。
本图文内容来源于网友提供,作为学习参考使用,或来自网络收集整理,版权属于原作者所有。
发表评论 取消回复