本接口将会提供公众号当前使用的自定义菜单的配置,如果公众号是通过API调用设置的菜单,则返回菜单的开发配置,而如果公众号是在公众平台官网通过网站功能发布菜单,则本接口返回运营者设置的菜单配置。
请注意:
1、第三方平台开发者可以通过本接口,在旗下公众号将业务授权给你后,立即通过本接口检测公众号的自定义菜单配置,并通过接口再次给公众号设置好自动回复规则,以提升公众号运营者的业务体验。
2、本接口与自定义菜单查询接口的不同之处在于,本接口无论公众号的接口是如何设置的,都能查询到接口,而自定义菜单查询接口则仅能查询到使用API设置的菜单配置。
3、认证/未认证的服务号/订阅号,以及接口测试号,均拥有该接口权限。
4、从第三方平台的公众号登录授权机制上来说,该接口从属于消息与菜单权限集。
5、本接口中返回的图片/语音/视频未临时素材(临时素材每次获取都不同,3天内有效,通过素材管理-获取临时素材接口来获取这些素材),本接口返回的图文消息为永久素材素材(通过素材管理-获取永久素材接口来获取这些素材)。
接口调用请求说明
http请求方式: GET(请使用https协议)api.weixin.qq.com/cgi-bin/get_current_selfmenu_info?access_token=ACCESS_TOKEN
返回结果说明
如果公众号是在公众平台官网通过网站功能发布菜单,则本接口返回的自定义菜单配置样例如下:
{
"is_menu_open": 1,
"selfmenu_info": {
"button": [
{
"name": "button",
"sub_button": {
"list": [
{
"type": "view",
"name": "view_url",
"url": "http://www.qq.com"
},
{
"type": "news",
"name": "news",
"value":"KQb_w_Tiz-nSdVLoTV35Psmty8hGBulGhEdbb9SKs-o",
"news_info": {
"list": [
{
"title": "MULTI_NEWS",
"author": "JIMZHENG",
"digest": "text",
"show_cover": 0,
"cover_url": "mmbiz.qpic.cn/mmbiz/GE7et87vE9vicuCibqXsX9GPPLuEtBfXfK0HKuBIa1A1cypS0uY1wickv70iaY1gf3I1DTszuJoS3lAVLvhTcm9sDA/0",
"content_url": "http://mp.weixin.qq.com/s?biz=MjM5ODUwNTM3Ng==&mid=204013432&idx=1&sn=80ce6d9abcb832237bf86c87e50fda15#rd",
"source_url": ""
},
{
"title": "MULTI_NEWS1",
"author": "JIMZHENG",
"digest": "MULTI_NEWS1",
"show_cover": 1,
"cover_url": "mmbiz.qpic.cn/mmbiz/GE7et87vE9vicuCibqXsX9GPPLuEtBfXfKnmnpXYgWmQD5gXUrEApIYBCgvh2yHsu3ic3anDUGtUCHwjiaEC5bicd7A/0",
"content_url": "mp.weixin.qq.com/s?biz=MjM5ODUwNTM3Ng==&mid=204013432&idx=2&sn=8226843afb14ecdecb08d9ce46bc1d37#rd",
"source_url": ""
}
]
}
},
{
"type": "video",
"name": "video",
"value": "61.182.130.30/vweixinp.tc.qq.com/1007_114bcede9a2244eeb5ab7f76d951df5f.f10.mp4?vkey=77A42D0C2015FBB0A3653D29C571B5F4BBF1D243FBEF17F09C24FF1F2F22E30881BD350E360BC53F&sha=0&save=1"
},
{
"type": "voice",
"name": "voice",
"value": "nTXe3aghlQ4XYHa0AQPWiQQbFW9RVtaYTLPC1PCQx11qc9UB6CiUPFjdkeEtJicn"
}
]
}
},
{
"type": "text",
"name": "text",
"value": "This is text!"
},
{
"type": "img",
"name": "photo",
"value": "ax5Whs5dsoomJLEppAvftBUuH7CgXCZGFbFJifmbUjnQk_ierMHY99Y5d2Cv14RD"
}
]
}
}登录后复制如果公众号是通过API调用设置的菜单,自定义菜单配置样例如下:
{
"is_menu_open": 1,
"selfmenu_info": {
"button": [
{
"type": "click",
"name": "今日歌曲",
"key": "V1001_TODAY_MUSIC"
},
{
"name": "菜单",
"sub_button": {
"list": [
{
"type": "view",
"name": "搜索",
"url": "http://www.soso.com/"
},
{
"type": "view",
"name": "视频",
"url": "http://v.qq.com/"
},
{
"type": "click",
"name": "赞一下我们",
"key": "V1001_GOOD"
}
]
}
}
]
}
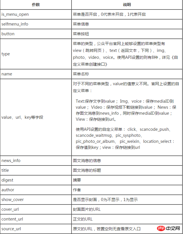
}登录后复制参数说明

【相关推荐】
1. 特别推荐:“php程序员工具箱”V0.1版本下载
2. 微信公众号平台源码下载
3. 微信投票源码下载
以上就是微信开发之获取公众号配置的详细内容,更多请关注靠谱客其它相关文章!

最后
以上就是专注信封最近收集整理的关于微信开发之获取公众号配置的全部内容,更多相关微信开发之获取公众号配置内容请搜索靠谱客的其他文章。
发表评论 取消回复