本章给大家带来一些在面试中可能会被问到的有关HTTP协议类的问题,有一定的参考价值,有需要的朋友可以参考一下,希望对你有所帮助。
1、HTTP协议类的主要特点是什么?
简单快速:指的是每个资源符UII,是固定的,统一资源符、
灵活:头部有数据类型,通过一个http协议可以完成不同数据类型的传输
无连接:连接一次就断掉
无状态:客户端和服务端是两种身份,不能区分两次连接者的身份
2、报文的组成部分是什么?

请求报文:
请求行包含:http方法,页面地址,http协议,版本
请求头:key&value 值来告诉服务端我要哪些内容
空行
请求体
响应报文:
状态行,响应头,空行,响应体
3、HTTP协议类里的方法有哪些?
GET---获取资源
POST---传输资源
PUT---更新资源
DELETE---删除资源
HEAD---获得报文首部
4、post和get的区别

5、HTTP状态码有哪些?
1xx:提示信息-表示请求已接收,继续处理
2xx:成功-表示请求已备成功接收
3xx:重定向--要完成请求必须进行更进一步的操作
4xx:客户端错误--请求有语法错误或请求无法实现
5xx:服务器错误-服务器未能实现合法的请求
200 OK:客户端请求成功
206 PARTIAL CONTENT:客户发送了一个带有range头的GET请求,服务器完成了它,range是范围的意思
301 moved permanently:所请求的页面已经转移至新的url(永久重定向)
302 FOUND:所请求的页面已经临时转移至新的URL(临时重定向)
304 NO MODIFIED:客户端有缓冲的文档发出了一个条件性的请求,服务器告诉客户,原来缓冲的文档还可以继续用(缓存)

6、什么是持久链接
1.1版本支持持久链接,1.0不行

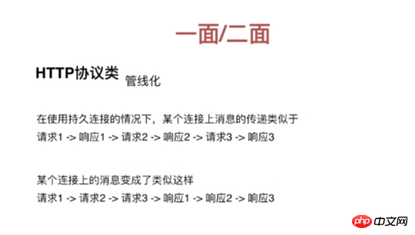
7、什么是管线化


管线化必须通过持久连接,且必须http 1.1版本以上支持
只有get和head请求可以进行管件化,POST有限制
初次创建连接不应启动管线机制,因为服务器不一定支持http1.1版本协议
以上就是在面试中可能会被问到的有关HTTP协议类的问题(总结)的详细内容,更多请关注靠谱客其它相关文章!

最后
以上就是感动摩托最近收集整理的关于在面试中可能会被问到的有关HTTP协议类的问题(总结)的全部内容,更多相关在面试中可能会被问到内容请搜索靠谱客的其他文章。
发表评论 取消回复