前言
前端开发中,只要涉及到列表渲染,那么无论是 React 还是 Vue 框架,都会提示或要求每个列表项使用唯一的 key,那很多开发者就会直接使用数组的 index 作为 key 的值,而并不知道 key 的原理。那么这篇文章就会讲解 key 的作用以及为什么最好不要使用 index 作为 key 的属性值。
key 的作用
Vue 中使用虚拟 dom 且根据 diff 算法进行新旧 DOM 对比,从而更新真实 dom ,key 是虚拟 DOM 对象的唯一标识, 在 diff 算法中 key 起着极其重要的作用。
key 在 diff 算法中的角色
其实在 React,Vue 中 diff 算法大致是差不多,但是 diff 比对方式还是有较大差异的,甚至每个版本 diff 都大有不同。下面我们就以 Vue3.0 diff 算法为切入点,剖析 key 在 diff 算法中的作用
具体 diff 流程如下

Vue3.0 中 在 patchChildren 方法中有这么一段源码
if (patchFlag > 0) {
if (patchFlag & PatchFlags.KEYED_FRAGMENT) {
/* 对于存在 key 的情况用于 diff 算法 */
patchKeyedChildren(
...
)
return
} else if (patchFlag & PatchFlags.UNKEYED_FRAGMENT) {
/* 对于不存在 key 的情况,直接 patch */
patchUnkeyedChildren(
...
)
return
}
}
patchChildren 根据是否存在 key 进行真正的 diff 或者直接 patch。对于 key 不存在的情况我们就不做深入研究了。
我们先来看看一些声明的变量。
/* c1 老的 vnode c2 新的vnode */ let i = 0 /* 记录索引 */ const l2 = c2.length /* 新 vnode的数量 */ let e1 = c1.length - 1 /* 老 vnode 最后一个节点的索引 */ let e2 = l2 - 1 /* 新节点最后一个节点的索引 */
同步头部节点
第一步的事情就是从头开始寻找相同的 vnode,然后进行 patch,如果发现不是相同的节点,那么立即跳出循环。
//(a b) c
//(a b) d e
/* 从头对比找到有相同的节点 patch ,发现不同,立即跳出*/
while (i <= e1 && i <= e2) {
const n1 = c1[i]
const n2 = (c2[i] = optimized
? cloneIfMounted(c2[i] as VNode)
: normalizeVNode(c2[i]))
/* 判断 key ,type 是否相等 */
if (isSameVNodeType(n1, n2)) {
patch(
...
)
} else {
break
}
i++
}
流程如下:

isSameVNodeType 作用就是判断当前 vnode 类型 和 vnode 的 key 是否相等
export function isSameVNodeType(n1: VNode, n2: VNode): boolean {
return n1.type === n2.type && n1.key === n2.key
}
其实看到这,已经知道 key 在 diff 算法的作用,就是用来判断是否是同一个节点。
同步尾部节点
第二步从尾开始同前 diff
//a (b c)
//d e (b c)
/* 如果第一步没有 patch 完,立即,从后往前开始 patch 如果发现不同立即跳出循环 */
while (i <= e1 && i <= e2) {
const n1 = c1[e1]
const n2 = (c2[e2] = optimized
? cloneIfMounted(c2[e2] as VNode)
: normalizeVNode(c2[e2]))
if (isSameVNodeType(n1, n2)) {
patch(
...
)
} else {
break
}
e1--
e2--
}
经历第一步操作之后,如果发现没有 patch 完,那么立即进行第二步,从尾部开始遍历依次向前 diff。如果发现不是相同的节点,那么立即跳出循环。流程如下:
添加新的节点
第三步如果老节点是否全部 patch,新节点没有被 patch 完,创建新的 vnode
//(a b)
//(a b) c
//i = 2, e1 = 1, e2 = 2
//(a b)
//c (a b)
//i = 0, e1 = -1, e2 = 0
/* 如果新的节点大于老的节点数 ,对于剩下的节点全部以新的 vnode 处理(这种情况说明已经 patch 完相同的 vnode ) */
if (i > e1) {
if (i <= e2) {
const nextPos = e2 + 1
const anchor = nextPos < l2 ? (c2[nextPos] as VNode).el : parentAnchor
while (i <= e2) {
patch( /* 创建新的节点*/
...
)
i++
}
}
}
流程如下:

删除多余节点
第四步如果新节点全部被 patch,老节点有剩余,那么卸载所有老节点
//i > e2
//(a b) c
//(a b)
//i = 2, e1 = 2, e2 = 1
//a (b c)
//(b c)
//i = 0, e1 = 0, e2 = -1
else if (i > e2) {
while (i <= e1) {
unmount(c1[i], parentComponent, parentSuspense, true)
i++
}
}
流程如下:
最长递增子序列
到了这一步,比较核心的场景还没有出现,如果运气好,可能到这里就结束了,那我们也不能全靠运气。剩下的一个场景是新老节点都还有多个子节点存在的情况。那接下来看看,Vue3 是怎么做的。为了结合 move、新增和卸载的操作

每次在对元素进行移动的时候,我们可以发现一个规律,如果想要移动的次数最少,就意味着需要有一部分元素是稳定不动的,那么究竟能够保持稳定不动的元素有一些什么规律呢?
可以看一下上面这个例子:c h d e VS d e i c,在比对的时候,凭着肉眼可以看出只需要将 c 进行移动到最后,然后卸载 h,新增 i 就好了。d e 可以保持不动,可以发现 d e 在新老节点中的顺序都是不变的,d 在 e 的后面,下标处于递增状态。
这里引入一个概念,叫最长递增子序列。
官方解释:在一个给定的数组中,找到一组递增的数值,并且长度尽可能的大。
有点比较难理解,那来看具体例子:
const arr = [10, 9, 2, 5, 3, 7, 101, 18]
=> [2, 3, 7, 18]
这一列数组就是arr的最长递增子序列,其实[2, 3, 7, 101]也是。
所以最长递增子序列符合三个要求:
1、子序列内的数值是递增的
2、子序列内数值的下标在原数组中是递增的
3、这个子序列是能够找到的最长的
但是我们一般会找到数值较小的那一组数列,因为他们可以增长的空间会更多。
那接下来的思路是:如果能找到老节点在新节点序列中顺序不变的节点们,就知道,哪一些节点不需要移动,然后只需要把不在这里的节点插入进来就可以了。因为最后要呈现出来的顺序是新节点的顺序,移动是只要老节点移动,所以只要老节点保持最长顺序不变,通过移动个别节点,就能够跟它保持一致。 所以在此之前,先把所有节点都找到,再找对应的序列。最后其实要得到的则是这一个数组:[2, 3, 新增 , 0]。其实这就是 diff 移动的思路了

为什么不要用 index
性能消耗
使用 index 做 key,破坏顺序操作的时候, 因为每一个节点都找不到对应的 key,导致部分节点不能复用,所有的新 vnode 都需要重新创建。
例子:
<template>
<div class="hello">
<ul>
<li v-for="(item,index) in studentList" :key="index">{{item.name}}</li>
<br>
<button @click="addStudent">添加一条数据</button>
</ul>
</div>
</template>
<script>
export default {
name: 'HelloWorld',
data() {
return {
studentList: [
{ id: 1, name: '张三', age: 18 },
{ id: 2, name: '李四', age: 19 },
],
};
},
methods:{
addStudent(){
const studentObj = { id: 3, name: '王五', age: 20 };
this.studentList=[studentObj,...this.studentList]
}
}
}
</script>
我们先把 Chorme 调试器打开,我们双击把里面文本修改一下

我们运行以上上面的代码,看下运行结果

从上面运行结果可以看出来,我们只是添加了一条数据,但是三条数据都需要重新渲染是不是很惊奇,我明明只是插入了一条数据,怎么三条数据都要重新渲染?而我想要的只是新增的那一条数据新渲染出来就行了。
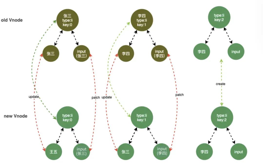
上面我们也讲过 diff 比较方式,下面根据 diff 比较绘制一张图,看看具体是怎么比较的吧

当我们在前面加了一条数据时 index 顺序就会被打断,导致新节点 key 全部都改变了,所以导致我们页面上的数据都被重新渲染了。
下面我们下面生成 1000 个 DOM 来比较一下采用 index ,和不采用 index 性能比较,为了保证 key 的唯一性我们采用 uuid 作为 key
我们用 index 做为 key 先执行一遍
<template>
<div class="hello">
<ul>
<button @click="addStudent">添加一条数据</button>
<br>
<li v-for="(item,index) in studentList" :key="index">{{item.id}}</li>
</ul>
</div>
</template>
<script>
import uuidv1 from 'uuid/v1'
export default {
name: 'HelloWorld',
data() {
return {
studentList: [{id:uuidv1()}],
};
},
created(){
for (let i = 0; i < 1000; i++) {
this.studentList.push({
id: uuidv1(),
});
}
},
beforeUpdate(){
console.time('for');
},
updated(){
console.timeEnd('for')//for: 75.259033203125 ms
},
methods:{
addStudent(){
const studentObj = { id: uuidv1() };
this.studentList=[studentObj,...this.studentList]
}
}
}
</script>
换成 id 作为 key
<template>
<div class="hello">
<ul>
<button @click="addStudent">添加一条数据</button>
<br>
<li v-for="(item,index) in studentList" :key="item.id">{{item.id}}</li>
</ul>
</div>
</template>
beforeUpdate(){
console.time('for');
},
updated(){
console.timeEnd('for')//for: 42.200927734375 ms
},
从上面比较可以看出,用唯一值作为 key 可以节约开销
数据错位
上述例子可能觉得用 index 做 key 只是影响页面加载的效率,认为少量的数据影响不大,那下面这种情况,用 index 就可能出现一些意想不到的问题了,还是上面的场景,这时我先再每个文本内容后面加一个 input 输入框,并且手动在输入框内填写一些内容,然后通过 button 向前追加一位同学看看
<template>
<div class="hello">
<ul>
<li v-for="(item,index) in studentList" :key="index">{{item.name}}<input /></li>
<br>
<button @click="addStudent">添加一条数据</button>
</ul>
</div>
</template>
<script>
export default {
name: 'HelloWorld',
data() {
return {
studentList: [
{ id: 1, name: '张三', age: 18 },
{ id: 2, name: '李四', age: 19 },
],
};
},
methods:{
addStudent(){
const studentObj = { id: 3, name: '王五', age: 20 };
this.studentList=[studentObj,...this.studentList]
}
}
}
</script>
我们往 input 里面输入一些值,添加一位同学看下效果:

这时候我们就会发现,在添加之前输入的数据错位了。添加之后王五的输入框残留着张三的信息,这很显然不是我们想要的结果。

从上面比对可以看出来这时因为采用 index 作为 key 时,当在比较时,发现虽然文本值变了,但是当继续向下比较时发现 Input DOM 节点还是和原来一摸一样,就复用了,但是没想到 input 输入框残留输入的值,这时候就会出现输入的值出现错位的情况
解决方案
既然知道用 index 在某些情况下带来很不好的影响,那平时我们在开发当中怎么去解决这种情况呢?其实只要保证 key 唯一不变就行,一般在开发中用的比较多就是下面三种情况。
- 在开发中最好每条数据使用唯一标识固定的数据作为 key,比如后台返回的 ID,手机号,身份证号等唯一值
- 可以采用 Symbol 作为 key,Symbol 是 ES6 引入了一种新的原始数据类型 Symbol ,表示独一无二的值,最大的用法是用来定义对象的唯一属性名。
let a=Symbol('测试')
let b=Symbol('测试')
console.log(a===b)//false
可以采用 uuid 作为 key ,uuid 是 Universally Unique Identifier 的缩写,它是在一定的范围内(从特定的名字空间到全球)唯一的机器生成的标识符
我们采用上面第一种方案作为 key 再看一下上面情况,如图所示。key 相同的节点都做到了复用。起到了diff 算法的真正作用。



总结
- 用 index 作为 key 时,在对数据进行,逆序添加,逆序删除等破坏顺序的操作时,会产生没必要的真实 DOM更新,从而导致效率低
- 用 index 作为 key 时,如果结构中包含输入类的 DOM,会产生错误的 DOM 更新
- 在开发中最好每条数据使用唯一标识固定的数据作为 key,比如后台返回的 ID,手机号,身份证号等唯一值
- 如果不存在对数据逆序添加,逆序删除等破坏顺序的操作时,仅用于渲染展示用时,使用 index 作为 key 也是可以的(但是还是不建议使用,养成良好开发习惯)。
到此这篇关于在 Vue 中为什么不推荐用 index 做 key的文章就介绍到这了,更多相关Vue index 做 key内容请搜索靠谱客以前的文章或继续浏览下面的相关文章希望大家以后多多支持靠谱客!
最后
以上就是现代花瓣最近收集整理的关于Vue 中为什么不推荐用index 做 key属性值的全部内容,更多相关Vue内容请搜索靠谱客的其他文章。
发表评论 取消回复