内置的profiler实现的很简单,在ruby2.2中只有150行代码,大家可以看看它的实现profile.rb 。内置的profiler使用起来非常的方便,只需要加上-rprofile参数即可。例如:
执行:
ruby -rprofile test.rb
输出结果为:

通过打印出的结果能够很明显的看出耗时的方法。内置的profiler很简单,只能打印出这样的结果,没有 其他输出格式的选项,下面介绍的其他几种都有丰富的格式输出。
ruby-prof
repo: https://github.com/ruby-prof/ruby-prof
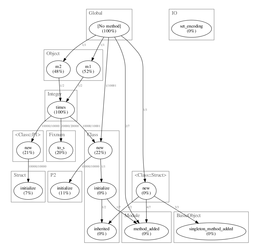
ruby-prof具有C扩展,所以它能运行的更快,同时它支持丰富的输出格式,方便我们去查找性能瓶颈。 ruby-prof支持输出GraphViz支持的dot格式,两者的安装方法如下:
gem install ruby-prof ubuntu | sudo apt-get install graphviz Mac | brew install graphviz
执行命令很简单,如下:
ruby-prof --mode=wall --printer=dot --file=output.dot test.rb 25
此命令的详细使用方法请参考帮助信息ruby-prof --help。
上面命令的执行结果会输出一个graphviz的dot文件,graphviz提供一个格式转换命令,可以将此文件 转换为一个pdf文件以方便查看,如下:
dot -T pdf -o output.pdf output.dot
这样就可以打开output.pdf查看程序内的方法调用占比了。

perftools.rb
repo: https://github.com/tmm1/perftools.rb
perftools.rb是google-perftools的ruby版本,不过它只支持ruby2.1以下版本,2.1及以上 版本就需要用到下面的stackprof了,这两个工具都是一个人写的。鉴于此,我们略过perftools.rb, 作者实现stackprof,就是为了替代perftools.rb。如果有需求的话,就请参考其github主页。
stackprof
repo: https://github.com/tmm1/stackprof
stackprof只支持Ruby2.1+,不过现在ruby的版本发布很快,每一个版本都能带来一些新东西,2.1 应该很快就能成为很基础的版本,我们就在这个版本上来做一些测试。
安装:
gem install stackprof
这次我们直接在代码中使用stackprof的方法:
require 'stackprof'
def m1
5_000_000.times{ 1+2+3+4+5 }
end
def m2
1_000_000.times{ 1+2+3+4+5 }
end
StackProf.run(mode: :cpu, out: 'tmp/stackprof.dump') do
m1
m2
end
我们执行这个ruby程序,ruby test.rb,会在当前目录的tmp目录中产生一个文件stackprof.dump, 然后来分析以下这个文件,stackprof命令本身可以解析这个文件,执行下面的命令:
stackprof tmp/stackprof.dump --text
则会产生下面的结果,结果应该是很清晰的,很明显在代码中m1方法要占有绝大部分的运行时间。
==================================
Mode: cpu(1000)
Samples: 75 (0.00% miss rate)
GC: 0 (0.00%)
==================================
TOTAL (pct) SAMPLES (pct) FRAME
62 (82.7%) 62 (82.7%) block in Object#m1
13 (17.3%) 13 (17.3%) block in Object#m2
75 (100.0%) 0 (0.0%) <main>
75 (100.0%) 0 (0.0%) block in <main>
75 (100.0%) 0 (0.0%) <main>
62 (82.7%) 0 (0.0%) Object#m1
13 (17.3%) 0 (0.0%) Object#m2
其他更加丰富的输出方式和分析方式,就请参考stackprof的github主页,讲解的很全面。
如果你希望在web前端中展示相关信息,就请看看stackprof-webnav这个gem,它提供了比较全面的 展示,操作等等,适合在一些web应用中使用,github地址:stackprof-webnav
rack-mini-profiler
repo: https://github.com/MiniProfiler/rack-mini-profiler
rack-mini-profiler专门应用于基于rack的web应用的性能调优,在rails中的使用方法如下:
首先将gem添加到gemfile中:
gem 'rack-mini-profiler'
执行:
bundle install
然后重启你的服务器,访问任意的URl,在页面上的左上角会看到响应时间的毫秒数。如下图所示:

点击query time(ms)列中的1 sql则可以查看到执行的sql语句及耗时:

最后
以上就是拉长人生最近收集整理的关于浅析Ruby中的Profiling工具的用法的全部内容,更多相关浅析Ruby中内容请搜索靠谱客的其他文章。
发表评论 取消回复