今天,微软再次面向Windows Insider项目的Fast通道发布了Windows 10 Build 16232版本更新,并增加一些新功能。同此前版本相同,Win10 Build 16232隶属于RedStone 3开发分支,是Win10秋季创作者更新的最新预览版,下面带来Win10秋季创意者更新16232快速预览版更新修复内容+已知问题汇总。

Win10 Build 16232主要更新的内容:

Windows Defender Application Guard(WDAG)改善:
● 在使用Application Guard的时候能够访问Edge浏览器中所有功能
自Build 16188开始,在使用Application Guard的时候新增支持Edge浏览器的数据保留。在激活这项功能之后,例如收藏夹、cookies和保存的密码等相关数据都能在Application Guard环节得到保留。不过保留的数据无法分享,或者在主机上显示,只有在Edge浏览器再次开启Application Guard模式之后才能访问和使用。
● 在Edge浏览器使用Application Guard功能的时候充分利用Data Persistence教程
用户能够使用组策略在Edge浏览器的Application Guard功能中激活Data Persistence,该功能默认状态下不激活。激活之前需要关闭所有Edge窗口,并升级Windows Components > Windows Defender Application Guard来激活Data Persistence。

在组策略设置之后,在Edge浏览器中点击New Application Guard Window。


随后用户遇到喜欢的网页,然后将其添加到收藏夹中。

● 在Edge浏览器中关闭Application Guard之后如何寻找收藏夹
如果使用组策略为Application Guard激活Data Persistence功能,那么保存到收藏夹的网站在下次激活Application Guard功能的时候可以被使用。

引入Exploit Protection(漏洞保护):
已经有不少人对即将到来的EMET EOL发表了自己的观点和意见,因此我们非常激动的宣布自该版本开始用户可以在Windows Defender安全中心审查、配置和管理Windows系统漏洞缓解设置。你不再需要使用Windows Defender杀软来管理这些配置。

升级至该版本之后,用户打开Windows Defender安全中心,然后访问应用&浏览器控制页面可以获得
○ 在任务栏的通知区域右键,然后选择“Open”,或者通过Windows Defender安全中心的开始菜单进行搜索。
○ 进入Windows Defender安全中心,点击应用&浏览器控制台滚动到底部,寻找到Exploit Protection。
更多的细节说明文档可以通过Microsoft Docs网站进行查询,这里注意的是Exploit Protection目前还在开发完善当中,可能无法全面生效。
Windows Defender杀软引入可控文件夹访问:
在这个版本中让用户更轻松的抵抗诸如勒索软件在内的恶意应用和威胁。如果想要激活这项功能,需要在开始菜单中搜索并打开Windows Defender安全中心,然后访问病毒&威胁保护设置区域,然后激活这项功能。

可控文件夹访问会监控这个应用对某些保护文件夹的改变。如果这款应用程序尝试改变这些文件,那么自然会被列为黑名单,并且会向用户发出提醒。用户能够充分保护这些包含敏感信息的文件,并添加可信赖的应用来访问这些文件夹。

应用白名单功能是非常实用的,这样你能够阻止白名单之外的所有应用来改变文件夹。用户能够手动添加其他路径的文件夹,包括文档、图片、电影和桌面等等。

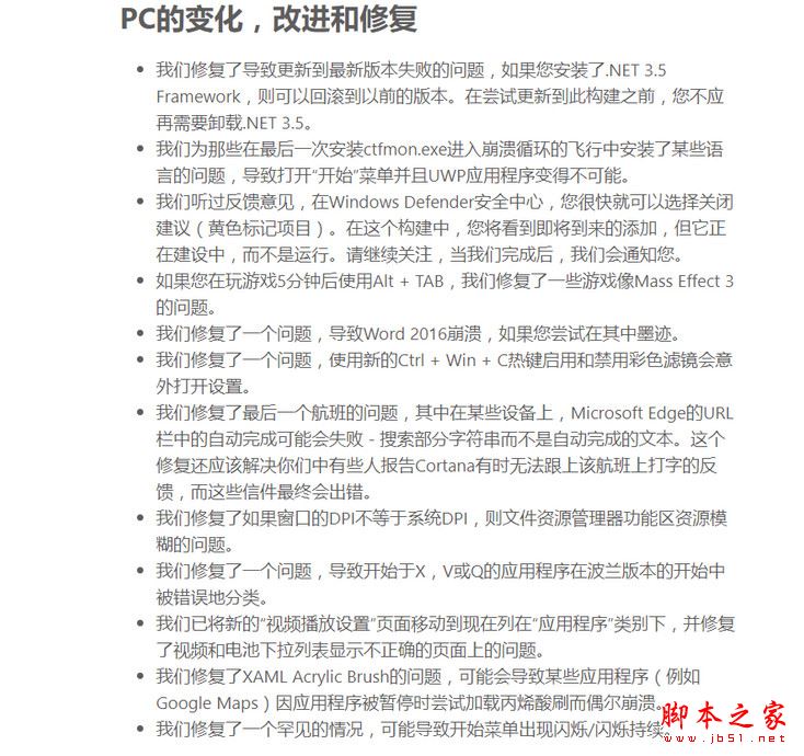
Win10秋季创意者更新16232快速预览版主要修复内容:

Win10秋季创意者更新16232快速预览版已知问题:

拓展阅读:
Win10秋季创意者更新16232快速预览版今日推送
Win10 Mobile Build 15228 (feature2)快速预览版今日开始推送
最后
以上就是缓慢花瓣最近收集整理的关于Win10秋季创意者更新16232快速预览版更新修复内容+已知问的全部内容,更多相关Win10秋季创意者更新16232快速预览版更新修复内容+已知问内容请搜索靠谱客的其他文章。
发表评论 取消回复