3Dmax在建模的时候一般会用的一个功能就是布尔运算,今天我们就简单介绍一下这个功能,希望能够帮到大家!
1、首先我们建立两个基本体,一个圆柱和一个正方形,二者混合在一起,可以更好的介绍一下布尔运算!

2、然后我们在基本体下面的菜单中第三个,找到复合运算,在里面我们找到boolean,也就是布尔运算了,

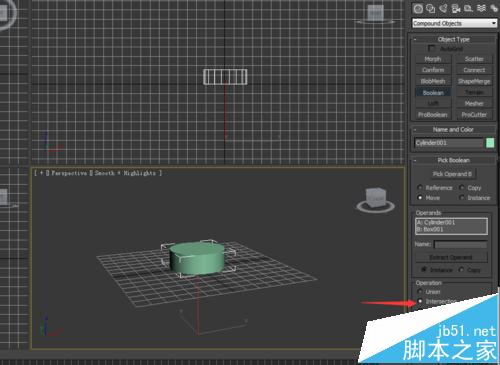
3、选择boolean之后,我们看到有个pick operandB 这个就是拾取运算的对象,我们选择圆柱体,如图所示,我没看他们的交合部分就流出来了,

4、下面我们来看下面的选项,不同想选项能得到不同的效果,首先来看个union,意思就是整体了,

5、intersection介绍留下他们所交合的部分,其他的部分都去掉,

6、subtaction(A-B)的意思是交减物体,如图就是减去正方形和他们的交合部分,如果选择subtaction(B-A)就反之。

7、最后就是cut,就是运算之后切割各个物体的面,这个一般很少用大家可以尝试一下!

cad图纸导入3DMAX后怎么建模?
3dmax怎么制作盘子?3dmax建模家居用品的详细教程
最后
以上就是帅气野狼最近收集整理的关于3Dmax建模的时候怎么使用布尔运算?的全部内容,更多相关3Dmax建模内容请搜索靠谱客的其他文章。
本图文内容来源于网友提供,作为学习参考使用,或来自网络收集整理,版权属于原作者所有。
发表评论 取消回复