但其在UI方便却有些力不从心,不仅是PHP,任何一种Web编程语言在设计UI都有类似的问题,宿主语言与HTML混和在一个文件中,大量重复的 HTML代码,毫无任何技术含量,但又非常的费时费力。于是我就希望能够对之前做过的PHP项目UI部分进行总结和归纳,将其封装为一个个小的组件(就像 Delphi中的组件一样),在界面上呈现为统一的风格,日后可以再针对这结组件编写多个CSS文件,提供“换肤”功能。
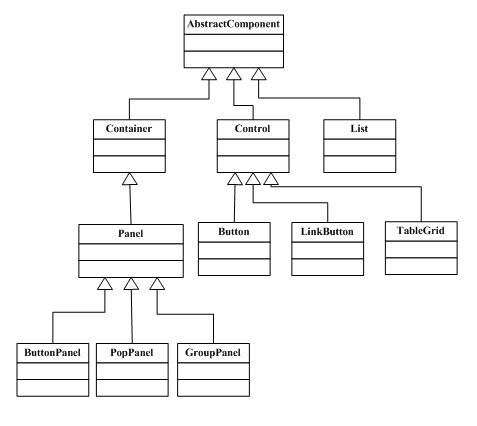
所有的组件都继承自AbatractComponent这个类,并实现其中的toString()和render()方法。AbatractComponent又有三个主要的子类,一个是容器类Continer,其又派生出Panel、PopPanel和GroupPanel等类,第二个是控件类Control,是所有可视控件类的父类,如Button、LinkButton等类,第三个则是列表类List,实现有列表,名-值对的UI。

AbstractComponent部分代码:
复制代码 代码如下:
<?php
/**
* Component Library
*
* @author Chris Mao
* @package Component
* @description All components must be extened from the class
* and override the both methods of toString.
* @copyright Copyright (c) 2009 JueRui Soft Studio
*
**/
class AbstractComponent {
/*
* @var _style the component style's array
*
* @access protected
*
*/
protected $_style = array();
/*
* @var _attributes the component attribute's string
*
* @access protected
*
*/
protected $_attributes = array();
/**
* constructor function
*
* @access public
*
*/
public function __construct($options = null, $style = null) {
if (!is_null($options) && (gettype($options) != "array")) {
throw new Exception("The options must be a array!!");
}
if (!empty($options) && is_array($options)) {
if (array_key_exists("style", $options)) {
if (is_array($options["style"])) {
$this->_style = array_merge($this->_style, $options["style"]);
}
unset($options["style"]);
}
$this->_attributes = array_merge($this->_attributes, $options);
}
if (!empty($style) && is_array($style)) {
$this->_style = array_merge($this->_style, $style);
}
}
/**
* set the component attributes
*
* @access protected
*
* @param $name attribute name
* @param $value attribute value, option
*
* @return AbstractComponent
*/
protected function setAttr($name, $value) {
if (array_key_exists($name, $this->_attributes)) {
unset($this->_attributes[$name]);
}
$this->_attributes[$name] = $value;
return $this;
}
/**
* get the component attributes' value
*
* @access protected
*
* @param $name attribute name
*
* @return string
*/
protected function getAttr($name) {
return array_key_exists($name, $this->_attributes) ? $this->_attributes[$name] : null;
}
/**
* set the component style
*
* @access protected
*
* @param $name style name
* @param $value style value, option
*
* @return AbstractComponent
*/
protected function setStyle($name, $value) {
if (array_key_exists($name, $this->_style)) {
unset($this->_style[$name]);
}
$this->_style[$name] = $value;
return $this;
}
/**
* get the component style's value
*
* @access protected
*
* @param $name attribute name
*
* @return string
*/
protected function getStyle($name) {
return array_key_exists($name, $this->_style) ? $this->_style[$name] : null;
}
/**
* convert the component all attributes to string like name = "value"
*
* @access protected
*
* @return string
*/
protected function attributeToString() {
//$s = array_reduce(;
$s = "";
foreach($this->_attributes as $key => $value) {
$s .= " $key=\"$value\" ";
}
return $s;
}
/**
* convert the component style to string like style = "....."
*
* @access protected
*
* @return string
*/
protected function styleToString() {
if (empty($this->_style)) return "";
$s = "";
foreach($this->_style as $key => $value) {
$s .= " $key: $value; ";
}
$s = " style=\"$s\" ";
return $s;
}
/**
* set or get the component attributes
*
* @access public
*
* @param $name attribute name
* @param $value attribute value, option
*
* @return string || AbstractComponent
*/
public function attr() {
$name = func_get_arg(0);
if (func_num_args() == 1) {
return $this->getAttr($name);
}
else if (func_num_args() == 2) {
$value = func_get_arg(1);
return $this->setAttr($name, $value);
}
}
/**
* set or get the component style
*
* @access public
*
* @param $name style name
* @param $value style value, option
*
* @return string || AbstractComponent
*/
public function style() {
$name = func_get_arg(0);
if (func_num_args() == 1) {
return $this->getStyle($name);
}
else if (func_num_args() == 2) {
$value = func_get_arg(1);
return $this->setStyle($name, $value);
}
}
/**
* return the HTML string
*
* @access public
*
* @return string
**/
public function toString() {
thorw New AbstractException("subclass must be override this method!!");
}
/**
* render the component
*
* @access public
*
* @return void
**/
public function render() {
echo $this->toString();
}
}
最后
以上就是忧心长颈鹿最近收集整理的关于PHP 组件化编程技巧的全部内容,更多相关PHP内容请搜索靠谱客的其他文章。
本图文内容来源于网友提供,作为学习参考使用,或来自网络收集整理,版权属于原作者所有。
发表评论 取消回复