此法方针对win8 64位 专业版操作系统的,其他版本是否有效不清楚,没测过。
按照我发得图应该就能搞定。
1.从这里进设置

2.然后选择“更改电脑设置”

3.进去后选择常规

4.过界面

5.进到这个界面后选“疑难解答”

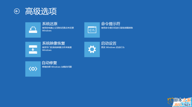
6.接着选“高级选项”

7.进去后选“启动设置”

8.进到这个界面后选右下角的“重启”

9.系统会自动进入下面的界面,然后按下键盘上的数字“7”就哦了,这时系统会自动重启

10.系统起来后再去安装驱动,记得右键以“管理员身份运行”,就会出现下面的警告图,然后直接安装就行了

11.这样就安装完成了!!
最后
以上就是知性小懒猪最近收集整理的关于Win8怎么安装MTK手机驱动?Win8 64位系统安装MTK手机驱的全部内容,更多相关Win8怎么安装MTK手机驱动?Win8内容请搜索靠谱客的其他文章。
本图文内容来源于网友提供,作为学习参考使用,或来自网络收集整理,版权属于原作者所有。
发表评论 取消回复