ATTP1这颗八脚元件,经常在K7的主板上使用,而这颗元件损坏的机率也是不小的,下面我就介绍一下此元件的原理,以及其发生故障后的解决方法。
ATTP1是台湾钰硕公司生产的一颗有监控功能的芯片,其提供了独立的温度监控功能,当温度超过设定的数值时,就会自动的切断电源,停止整个系统的工作,以达到保护CPU的目的,几年前炒得火热的K7CPU的烧不死功能,就是由这颗元件来实现的。由于这颗元件连接着PSON#信号,所以如果该元件不良的话,会引起不上电,或插ATX电源后自动上电但全板无复位等故障。
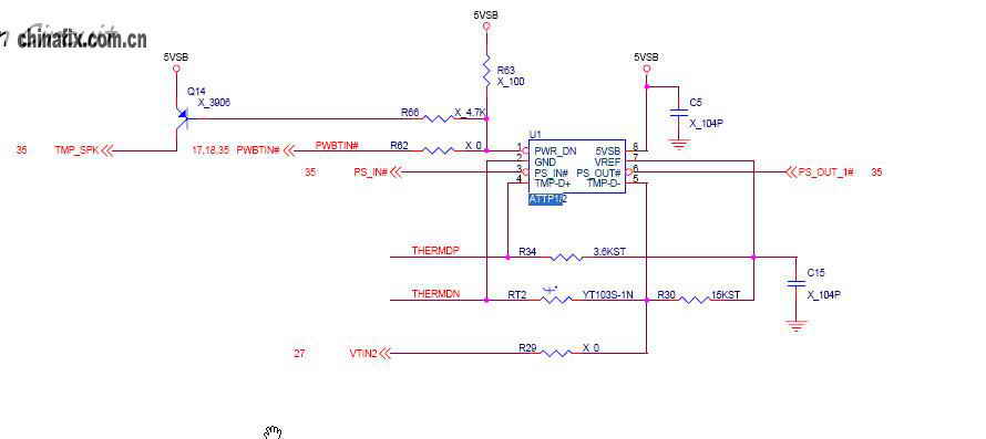
下面贴出此元件的引脚定义图,以及在主板上的应用的具体电路图。
由这两个图我们可以看到主板的PSON#信号,由ATTP1的第3脚输入,第6脚输出,第4,5脚则为温度监控信号,与CPU座内的热敏元件相连,以达到侦测温度的目的。如果CPU温度异常升高,ATTP1感知后,便自动拉高PSON信号到5V,从而达到使ATX电源停止供电的目的。以此来停止CPU的工作,达到保护CPU的目的。但由于ATTP1与PSON#信号密切相关,所以如果ATTP1本体不良,就会使PSON#信号被错误的拉高或拉低,所以也就引起了不能上电,或自动上电的故障,所以如果我们在维修有ATTP1的主板时,如果发现不上电,或自动上电的故障,其它常见的相关测试点都没有故障的话,我们可以试着更换ATTP1来进行解决。但由于ATTP1不易购买,所以如果损坏了,也找不到替换的原件,这是大家比较头疼的事,不过我们可以分析一下ATTP1的工作原理。其实多数情况下,这个所谓的烧不死功能,我们并不需要,对于我们维修人员来说,用最小的成本,保证主板能正常使用,这才是重要的,所以我们对于温度监控这个功能大可以不用理会,只关注3,6脚的PSON#信号就可以了。由示意图可以看出,PSON#由3脚进,6脚出。如果我们放弃监控功能的话,完全可以将ATTP1摘掉,将3,6脚短接,去掉ATTP1这个监控模块,使PSON#直接与ATX通联。就可以解决由ATTP1引起的不加电或自动上电故障。


最后
以上就是无私汉堡最近收集整理的关于AMD架构主板中常损元件“关于ATTP1之我见”的全部内容,更多相关AMD架构主板中常损元件“关于ATTP1之我见”内容请搜索靠谱客的其他文章。
发表评论 取消回复