上电部分
一、上电的基本原理
如图为ATX排插的引脚图,上电的最后表现为将ATX电源的PS-ON信号由5VSB下拉到低电平,从而触发上电。


(一) 电源逻辑部分一上电故障
电源逻辑部分一上电故障包括不上电、自动上电、不关机、自动关机、密码不开机等。现以B1S主板为例进行说明。
一、 开机原理

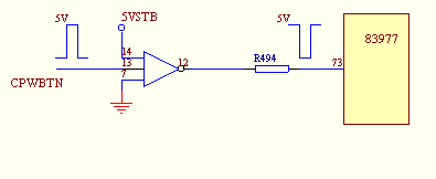
1、插上电源,按POWER键,发出CPWBTN信号
,到反相器HCT14(U21)的13脚再从U21的12脚输出KIN977信号
,进入到I/O芯片83977的73脚。
2、在插上电源的同时,由3VSTB发出 的信号,经反相器7414(U21)两次整形后,发出RSMRST信号
,对南桥的内部逻辑电路进行复位。同时由南桥发出SUSC信号(
,INTEL芯片;VIA芯片在按POWER键后,才变为
)经电阻R313进入83977的39脚。
3、 当KIN977及南桥发出的SUSC信号都正常后,再由83977的69脚发出PS-ON信号
,经电阻R339进入电源,下拉5V电平,触发上电。
二、检修流程
1、I/O芯片83977的PIN73开机时无
输入(经电阻R494)

1)电源是否短路(5V、3.3V、3.6V)
2)3V STB是否正常。
a 断开D17,判断是否D17击穿; 
b 观察R345(56Ω)是否损坏);
c 量5V STB是否正常,D22是否损坏。
3)观察CPW BTN信号是否正常,开机应为
,测U21 PIN13,若不正常可能为单片机坏
或U21 PIN13前端电路R477等出现问题。
4)若CPW BTN
正常,而KIN977信号不正常,则故障应在反相器U21上。
2、由南桥发出的SUSC信号
不正常,(经R313到I/0芯片的PIN39)。

1)由反相器U21 PIN8发出的RSM RST信号是否正常
( 经R318),若不正常,检查U21及前端电路,CT25、C167等。
2) 检查南桥工作条件32 k晶振是否起振,VBAT 2.8V;
3) 南桥与I/O芯片之间电路,C166或83977本身损坏。![]()
3、 若SUSC、KIN977信号都正常,但83977的PIN69无PWRCTL信号
输出,则故障出在I/O芯片上。

1)I/O芯片83977的工作条件PIN71、PIN72、PIN73都为5V STB ,PIN66 VBAT为2.8V;
2)检查83977背面电源线;
3)检查83977到电源插座之间通路R339、R357、C357等。
三、维修技巧:
1、 单片机好坏判断方法(陈伟茂提供)
在不上电时,可用此方法迅速确定故障范围:
不上电时,将反相器HCT14(U21)的PIN13、PIN14脚短接,如果能开机,则故障一般在单片机上。

当正常上电时,从U31的13脚输入CPWBTN信号
,因U21的PIN14刚好为+5V,将PIN14、PIN13短接,即产生
信号,这时若能上电,证明反相器后端电路都正常,故障出现在前端,单片机、3V STB等。
2、 反相器HCT14的测量方法(张会安提供)
用动态分析法,用示波器探针接引脚,触发POWER键,观察其输入、输出图形:
1) 输入、输出相同,一般为反相器坏;
2) 当输入或输出电平处于半高或半低状态,(相对门坎电压面言)。可将相应引脚翘起,用万
用表二极管档测量其对地阻值是否正常,来判断HCT14是否正常。如不正常,可判断为HCT14
损坏;若正常,可查相关电路的电容是否漏电及电阻。
3、 I/O芯片83977的测量方法(梁恩宏提供)
1)观察其背面电源线是否烧断;
2)检查I/O芯片的电源脚的对地阻值是否偏小。一般若偏小100Ω ,则可能为内部短路 ,可 将 电源脚翘起或将相应连线割断来判断。
3)I/O芯片 PIN71、PIN72、PIN73都接5VSTB,检查其对地阻值。
4)用动态分析法观察其输出信号SUSC、KIN977都正常,且其工作条件 5VSTB(PIN71、72、73), 2.8V VBA(PIN64)都正常,但输出PWRBT 不正常,可判断I/O芯片坏。
5)若83977的数据线SD阻值偏大几十欧,则可能引起C105故障,将引脚翘起。发现其内部 开 路。
维修实例:
1、故障:A10主板不上电。加电按POWER键,上电一闪就关机。
分析:量PS-ON信号,按PWER键后,PO-ON变低电平。说明开机电路正常,一闪后自动关机,这现象可能为电源短路。经检查为+12V对地短路。
2、故障:A9不上电,量32K晶振不振。
分析:32K晶振不振,更换Y2与电容后,故障依旧。拔开JCC跳帽,量第2脚,发现阻值不对,正常应为50Ω左右。由于与A9主板的VBAT相连的只有U10(83977)、U13(596B)、U24(83782温控芯片),经查为U24(83782短路)。
3、故障:A5-133E、A5-133开机一段时间后,自动关机。
分析:用示波器量POWER两端电平,发现1脚电平不对,为高电平。而正常应为低电平,经查为PCB漏电。A5/133E、A5/133自动关机大多数为线路PCB漏电引起(通常为POWER键的一端到HCT14 PIN13之间PCB漏电。)
4、故障:A10主板自动上电
分析:检查电源排座的14脚PS-ON信号为+5V,没有下拉信号,但已自动开机,将PS-NO对外连线断开后,仍是如此。怀疑电源的短路,果然发现5VSB与5V短路,使5V电压由5VSB提供,结果没开机就上电。检查为二极管D8击穿,也是造成自动开机的重要原因。
5、故障:A10主板不能关机(A10E)
分析:由于U22需工程更改,许多U22改料后虚焊,当U22虚焊时常出不能关机且会不能睡眠。
最后
以上就是动听期待最近收集整理的关于主板上电原理与维修--上电部分的全部内容,更多相关主板上电原理与维修--上电部分内容请搜索靠谱客的其他文章。
发表评论 取消回复