先来看下模型截图:

1选择项目面板

2建立polygons长方体

3加线

4选择线的位置

5加线完成

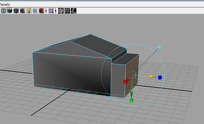
6进入点层级

7选择点

8伸缩点(W位移)(E旋转)(R伸缩)

9修改点完成

10进入面层级

11选择面

12选择Edit Mesh>Extrude(挤出)

13缩小挤出面

14再次挤出

15挤出完成

16结束面层级

17进入点层级

18选择点

19位移点

20结束点层级

21在次建立polygons长方体

22调整方块大小

23在新建的polygons长方体上加线

24加线成功

25进入点层级

26选择点

27缩小点

28结束点层级

29进入面层级

30选择面

31挤出面

32挤出一定的位置

33再次选择面

34缩小伸缩面

最后
以上就是要减肥白开水最近收集整理的关于MAYA房屋建模简单入门教程的全部内容,更多相关MAYA房屋建模简单入门教程内容请搜索靠谱客的其他文章。
本图文内容来源于网友提供,作为学习参考使用,或来自网络收集整理,版权属于原作者所有。
发表评论 取消回复